Chez Légimétrie, nous mettons notre expertise au service de vos obligations légales et réglementaires dans le secteur de l'immobilier.
Réalisez votre Diagnostic Technique Global (DTG) à Nîmes : Guide Pratique

Aperçu
Le diagnostic technique global (DTG) à Nîmes est une étape cruciale pour les propriétaires de biens de plus de dix ans. Avez-vous déjà pensé à l'état de votre immeuble ? À partir de 2025, ce diagnostic deviendra obligatoire, et il est essentiel de s'y préparer.
Ce processus vous aide non seulement à évaluer les besoins de votre propriété, mais il vous permet également de bénéficier d'aides financières. En comprenant mieux l'état de votre bien, vous pouvez planifier d'éventuelles rénovations en toute sérénité. De plus, cela garantit que vous respectez les réglementations en vigueur, vous offrant ainsi une tranquillité d'esprit.
N'attendez pas que les choses deviennent urgentes. Contactez Légimétrie dès aujourd'hui pour découvrir comment nous pouvons vous accompagner dans cette démarche. Ensemble, assurons l'avenir de votre propriété.
Introduction
Le diagnostic technique global (DTG) à Nîmes est bien plus qu'une simple obligation ; c'est une étape essentielle pour les propriétaires d'immeubles de plus de dix ans. Avez-vous déjà pensé à l'état de votre bien ? Ce processus vous permet d'évaluer votre propriété et d'anticiper d'éventuelles rénovations. Avec l'obligation de réaliser un DTG à partir de 2025, il est crucial de comprendre ce processus pour garantir votre conformité et optimiser la gestion de votre patrimoine immobilier.
Mais comment s'assurer que cette démarche soit menée efficacement, sans rencontrer d'obstacles majeurs ? C'est là que Légimétrie entre en jeu. Ce guide pratique vous offre une feuille de route claire pour naviguer à travers les étapes du DTG. En outre, il révèle les outils et stratégies nécessaires pour surmonter les défis courants. Ensemble, nous pouvons transformer cette obligation en une opportunité de valoriser votre bien.
Comprendre le Diagnostic Technique Global (DTG)
Le diagnostic technique global (DTG) dans Nîmes est bien plus qu'une simple évaluation ; c'est une véritable opportunité pour les propriétaires d'immeubles, surtout ceux de plus de dix ans, de prendre conscience de l'état de leur bien. Vous vous demandez peut-être : "Mon immeuble a-t-il besoin de rénovations ?" C'est exactement là que le diagnostic technique global (dtg) dans Nîmes entre en jeu.
Son objectif principal est de vous informer sur les besoins en rénovations tout en vous offrant une vision claire de l'état général de votre propriété. En effet, le diagnostic technique global (dtg) dans Nîmes comprend une analyse approfondie des parties communes et des équipements techniques, ainsi qu'un diagnostic de performance énergétique. Cela vous permet de mieux comprendre les enjeux et de planifier sereinement l'avenir.
À partir de 2025, le diagnostic technique global (DTG) dans Nîmes deviendra obligatoire pour toutes les copropriétés. Cela signifie que vous aurez l'assurance de respecter les réglementations en vigueur, tout en facilitant la planification de vos projets futurs. En 2024, le coût moyen d'un DTG était de 9 102 € TTC. Cela peut sembler élevé, mais il est essentiel d'anticiper ces dépenses. De plus, saviez-vous que des aides financières peuvent couvrir jusqu'à 80 % des coûts ? Cela rend cette démarche beaucoup plus accessible.
Des exemples de la diagnostic technique global (dtg) dans Nîmes réussis montrent comment une bonne préparation et une présentation claire des résultats peuvent mener à des décisions éclairées. Imaginez les améliorations significatives que vous pourriez apporter à votre bien, augmentant ainsi sa valeur. Alors, pourquoi ne pas envisager de faire appel à Légimétrie pour vous accompagner dans cette démarche ? Vous méritez de prendre soin de votre propriété et de garantir son avenir.

Étapes pour Réaliser un DTG
-
Préparation des documents : Avez-vous tous les documents nécessaires à portée de main ? Rassemblez les plans de l'immeuble, les historiques des interventions et les diagnostics antérieurs. Cela facilitera l'évaluation et garantira que toutes les informations pertinentes sont disponibles pour le diagnostic technique global (dtg) dans Nîmes.
-
Engagement d'un diagnostiqueur certifié : Choisir un professionnel qualifié est essentiel pour votre tranquillité d'esprit. Assurez-vous qu'il possède les certifications requises. Un diagnostiqueur certifié effectue un diagnostic technique global (DTG) dans Nîmes, garantissant ainsi une évaluation rigoureuse et conforme aux exigences légales. N'oubliez pas que la certification doit être renouvelée tous les cinq ans, ce qui assure une compétence technique à jour. Cela est particulièrement important pour s'assurer que tous les diagnostics immobiliers obligatoires, tels que le diagnostic de performance énergétique (DPE), le diagnostic plomb, le diagnostic amiante, ainsi que le diagnostic technique global (DTG) dans Nîmes, sont correctement réalisés.
-
Visite technique : Lors de la visite, le diagnostiqueur effectuera une inspection approfondie des parties communes et des équipements. Il notera les observations et les anomalies, en posant des questions et en prenant des photos pour enregistrer la condition de l'immeuble. Cela vous permettra d'avoir une vision claire de l'état de votre propriété.
-
Rédaction du rapport : Après l'inspection, attendez-vous à recevoir un rapport détaillé sur le diagnostic technique global (dtg) dans Nîmes, décrivant la condition de l'immeuble, les interventions nécessaires et les recommandations. Ce rapport doit inclure une synthèse claire pour faciliter la compréhension lors de l'assemblée générale. Vous méritez d'être bien informé.
-
Présentation aux copropriétaires : Organisez une assemblée générale pour présenter les résultats du DTG et discuter des actions à entreprendre. Une bonne communication des résultats est essentielle pour obtenir l'adhésion des copropriétaires et organiser les interventions nécessaires. Ensemble, vous pouvez prendre des décisions éclairées pour le bien de votre communauté.

Outils et Ressources Nécessaires pour le DTG
Pour réaliser un diagnostic technique global (DTG) dans Nîmes, il est essentiel de disposer de plusieurs outils et ressources. Vous vous demandez peut-être comment vous assurer que votre copropriété est bien gérée ? Voici quelques éléments clés à considérer :
- Caméra numérique : Cet outil vous permet de documenter visuellement l'état des parties communes et des équipements. Cela facilite l'identification des problèmes potentiels. Par exemple, une caméra thermique peut détecter des pertes de chaleur, contribuant ainsi à des économies d'énergie significatives.
- Niveau à bulle : Utilisé pour vérifier l'horizontalité et la verticalité des structures, cet instrument est crucial pour garantir la conformité des installations. Vous voulez que tout soit en ordre, n'est-ce pas ?
- Thermomètre infrarouge : Cet appareil détecte les pertes de chaleur, ce qui vous aide à évaluer l'isolation et à identifier les zones nécessitant des améliorations. Des études montrent que l'amélioration de l'isolation peut réduire les coûts énergétiques de 20 %.
- Logiciel de gestion de diagnostic : Un logiciel spécialisé est indispensable pour organiser les données collectées et générer des rapports clairs et détaillés. Cela facilite la prise de décision lors des assemblées générales. Les coûts d'un DTG varient selon la taille de la copropriété, allant de 3 000 à 5 000 € pour une petite copropriété.
- Dossiers administratifs : L'accès aux fichiers de copropriété, aux historiques de chantiers et aux diagnostics antérieurs est essentiel pour une évaluation complète et précise de l'état du bâtiment. Ces fichiers vous permettent de contextualiser les besoins en interventions et d'assurer une planification appropriée.
En intégrant ces outils et ressources dans le processus de diagnostic technique global (dtg) dans Nîmes, vous vous assurez non seulement d'une évaluation rigoureuse, mais aussi de préparer efficacement les copropriétaires aux décisions à prendre concernant l'entretien et les travaux futurs. En restant informés des évolutions réglementaires et des meilleures pratiques, les professionnels de l'immobilier, comme ceux accompagnés par Légimétrie, peuvent mieux répondre aux exigences légales et optimiser la gestion de leur patrimoine immobilier. Il est crucial de prendre en compte les nouvelles obligations réglementaires, notamment celles liées à la performance énergétique, pour éviter des sanctions et garantir la conformité des biens immobiliers. Alors, êtes-vous prêt à faire le premier pas vers une gestion optimale de votre copropriété ? Contactez Légimétrie dès aujourd'hui.

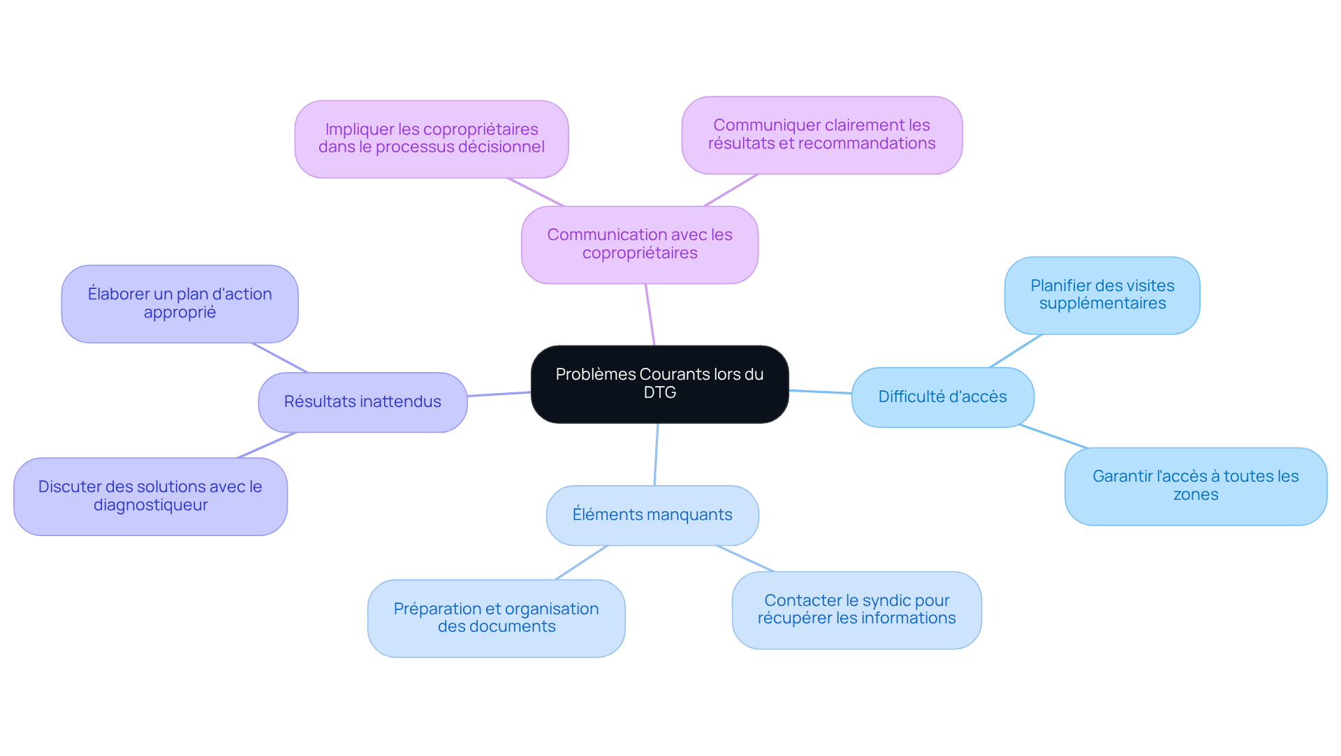
Résoudre les Problèmes Courants lors du DTG
Lors de la réalisation d'un diagnostic technique global (DTG) dans Nîmes, plusieurs défis peuvent survenir, et il est essentiel de les aborder avec soin.
-
Difficulté d'accès à certaines zones : Avez-vous déjà rencontré des restrictions d'accès aux parties communes ? Il est crucial de garantir l'accès à toutes les zones. Si des limitations se présentent, pensez à planifier des visites supplémentaires pour éviter des retards dans le diagnostic.
-
Éléments manquants : L'absence de pièces essentielles peut vraiment entraver le processus. N'hésitez pas à contacter le syndic pour récupérer les informations nécessaires. Cela vous aidera à respecter le calendrier prévu. En effet, une copropriété a dû repousser la finalisation de son diagnostic technique global (DTG) dans Nîmes de 6 mois à cause de pièces manquantes. Une meilleure organisation aurait pu éviter cette situation. Cela souligne l'importance de bien se préparer et de rassembler tous les documents requis avant de commencer le diagnostic technique global (DTG) dans Nîmes.
-
Résultats inattendus : La découverte de problèmes majeurs peut être déconcertante. Restez serein et discutez des solutions possibles avec le diagnostiqueur pour élaborer un plan d'action approprié. Saviez-vous qu'un DTG bien mené, prenant en compte les nouvelles obligations réglementaires, peut réduire de 20 % les coûts des travaux d’urgence grâce à une meilleure planification ?
-
Communication avec les copropriétaires : Une communication claire des résultats et des recommandations est essentielle pour éviter les malentendus. Impliquez les copropriétaires dans le processus décisionnel pour favoriser l'adhésion et la coopération. Un diagnostic technique global (DTG) dans Nîmes incomplet risque de passer à côté d’éléments cruciaux, mettant en péril la sécurité et la pérennité de l’immeuble. De plus, il est important de rester informé des évolutions réglementaires et des obligations légales en matière de diagnostics immobiliers, afin de garantir la conformité lors des ventes et des locations.
En surmontant ces obstacles, vous optimiserez le processus de diagnostic technique global (DTG) dans Nîmes et garantirez une gestion efficace de votre copropriété. N'attendez plus, contactez Légimétrie pour vous accompagner dans cette démarche essentielle.

Conclusion
Le diagnostic technique global (DTG) à Nîmes est une étape essentielle pour les propriétaires d'immeubles, surtout ceux de plus de dix ans. Avez-vous déjà pensé à l'état de votre propriété ? En réalisant un DTG, vous pouvez non seulement planifier les rénovations nécessaires, mais aussi respecter les obligations réglementaires à venir. Ce n'est pas qu'une simple formalité, c'est une véritable occasion de valoriser votre bien et d'assurer sa pérennité.
Ce guide pratique vous a présenté les étapes clés pour effectuer un DTG, de la préparation des documents à la présentation des résultats aux copropriétaires. Les outils indispensables et les défis courants ont été abordés, soulignant l'importance d'une bonne organisation et d'une communication claire. En faisant appel à un diagnostiqueur certifié et en suivant les bonnes pratiques, vous pouvez optimiser le processus et gérer efficacement votre copropriété.
En somme, le DTG à Nîmes est bien plus qu'une obligation légale ; c'est un levier pour améliorer la qualité de vie au sein des copropriétés et garantir la sécurité de vos biens immobiliers. Ne laissez pas les problèmes s'aggraver. Pourquoi attendre ? Agir dès maintenant en réalisant un DTG peut prévenir des coûts futurs et contribuer à une gestion proactive de votre patrimoine immobilier. Contactez des experts comme Légimétrie pour vous accompagner dans cette démarche essentielle et assurer l'avenir de votre propriété.
Foire aux questions
Qu'est-ce que le diagnostic technique global (DTG) ?
Le diagnostic technique global (DTG) est une évaluation approfondie de l'état d'un immeuble, particulièrement pour ceux de plus de dix ans, visant à informer les propriétaires sur les besoins en rénovations et l'état général de leur propriété.
Quel est l'objectif principal du DTG ?
L'objectif principal du DTG est de fournir une vision claire de l'état de la propriété et d'informer sur les besoins en rénovations, incluant une analyse des parties communes et des équipements techniques ainsi qu'un diagnostic de performance énergétique.
Quand le DTG deviendra-t-il obligatoire ?
À partir de 2025, le DTG deviendra obligatoire pour toutes les copropriétés.
Quel est le coût moyen d'un DTG en 2024 ?
En 2024, le coût moyen d'un DTG était de 9 102 € TTC.
Existe-t-il des aides financières pour le DTG ?
Oui, des aides financières peuvent couvrir jusqu'à 80 % des coûts du DTG, rendant cette démarche plus accessible.
Quels sont les avantages d'un DTG réussi ?
Un DTG réussi permet de prendre des décisions éclairées concernant les rénovations et peut mener à des améliorations significatives de la propriété, augmentant ainsi sa valeur.



