Chez Légimétrie, nous mettons notre expertise au service de vos obligations légales et réglementaires dans le secteur de l'immobilier.
Réalisez un Audit Énergétique en Copropriété à Orange : Guide Pratique

Aperçu
L'audit énergétique en copropriété à Orange est bien plus qu'une simple formalité. C'est une occasion précieuse d'identifier des opportunités d'amélioration qui peuvent réduire vos coûts énergétiques tout en augmentant le confort de votre foyer. Avez-vous déjà pensé à la manière dont une meilleure efficacité énergétique pourrait transformer votre quotidien ?
Ce processus essentiel comprend plusieurs étapes pratiques, comme :
- La collecte de données
- L'analyse des systèmes de chauffage et d'éclairage
En outre, ces étapes permettent de formuler des recommandations concrètes pour optimiser votre consommation d'énergie. Imaginez un espace où vous vous sentez à l'aise, tout en respectant les réglementations en vigueur.
En prenant le temps d'effectuer cet audit, vous faites un pas vers un avenir plus durable et plus économique. Pourquoi ne pas envisager de contacter Légimétrie pour explorer comment ces services peuvent répondre à vos besoins spécifiques ? Ensemble, nous pouvons travailler à rendre votre copropriété plus efficace et agréable.
Introduction
Un audit énergétique est bien plus qu'une simple formalité ; c'est une démarche essentielle pour toute copropriété désireuse d'optimiser son efficacité énergétique et de réduire ses coûts. Avez-vous déjà pensé à la manière dont cela pourrait améliorer le confort de votre espace de vie ? En explorant les différentes étapes de ce processus, les copropriétaires découvrent non seulement des solutions pratiques, mais aussi comment se conformer aux réglementations en vigueur.
Cependant, il est normal de se sentir dépassé par des défis tels que la collecte de données ou la résistance au changement. Comment s'assurer que cette initiative se transforme en succès durable ? C'est là que Légimétrie entre en jeu. En tant qu'experts, nous comprenons vos préoccupations et nous sommes là pour vous accompagner à chaque étape. Ensemble, nous pouvons transformer ces défis en opportunités.
N'attendez plus pour agir et améliorer votre copropriété. Contactez Légimétrie dès aujourd'hui et découvrez comment nous pouvons vous aider à faire de votre projet un succès.
Comprendre l'Audit Énergétique : Concepts Clés et Importance
Un audit énergétique est bien plus qu'une simple évaluation ; c'est une occasion précieuse d'améliorer le confort et l'efficacité de votre bâtiment. En tant que copropriétaire, vous vous demandez peut-être comment un audit énergétique copropriété dans orange peut vous aider à réduire vos coûts énergétiques tout en respectant les réglementations en vigueur. C'est là qu'un audit prend tout son sens.
En effet, cet audit vous aide à identifier des opportunités d'amélioration qui peuvent transformer votre espace de vie. Pensez à l'isolation des murs intérieurs : elle joue un rôle crucial dans un projet de rénovation énergétique. Non seulement elle améliore le confort thermique, mais elle contribue également à une meilleure acoustique. Imaginez un foyer où la chaleur est bien conservée et où le bruit extérieur est atténué.
Les concepts clés à considérer incluent :
- l'analyse des systèmes de chauffage
- l'éclairage
- l'isolation
- l'évaluation des comportements des occupants
En comprenant ces éléments, vous pouvez mieux appréhender les actions à entreprendre pour optimiser votre consommation. Cela vous permet non seulement de réduire votre empreinte carbone, mais aussi d'améliorer la valeur de votre propriété.
Alors, êtes-vous prêt à faire le premier pas vers une maison plus efficace et confortable ? Contactez Légimétrie pour découvrir comment nous pouvons vous accompagner dans cette démarche.

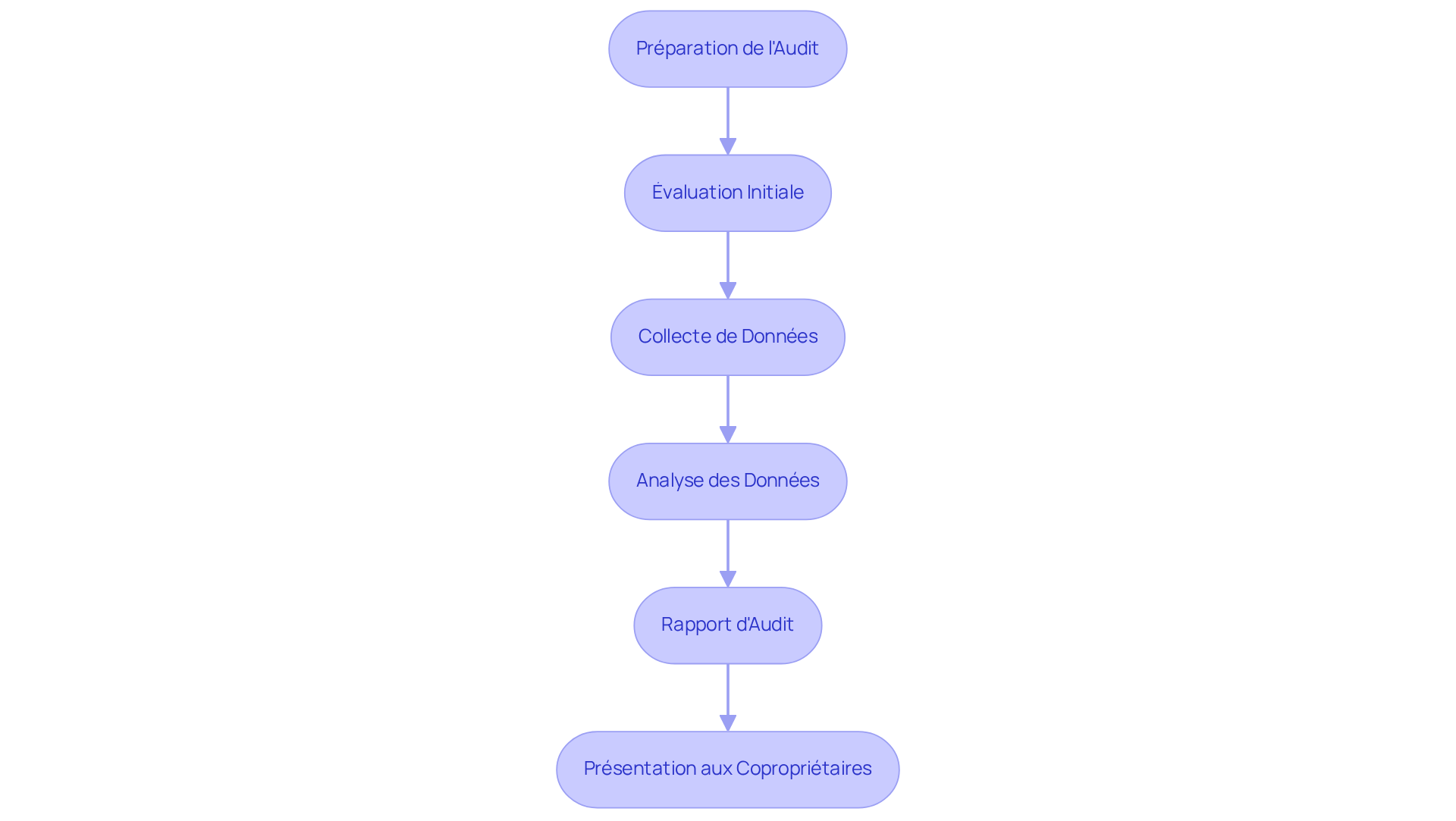
Étapes Pratiques pour Réaliser un Audit Énergétique en Copropriété
-
Préparation de l'Audit : Avez-vous rassemblé tous les documents nécessaires ? Pensez aux factures d'électricité des dernières années et aux plans de votre immeuble. Il est essentiel de rester informé des évolutions réglementaires concernant les diagnostics immobiliers. Cela vous permettra de garantir la conformité lors de la vente ou de la location de votre propriété.
-
Évaluation Initiale : Une visite préliminaire des lieux est cruciale. Cela vous aidera à identifier les zones à analyser et à comprendre les besoins spécifiques de votre copropriété dans le cadre de l'audit énergétique copropriété dans orange. Par exemple, l'isolation des murs intérieurs joue un rôle clé dans la rénovation énergétique. Quelles sont vos préoccupations à ce sujet ?
-
Collecte de Données : Évaluez l'utilisation énergétique de vos systèmes, comme le chauffage et l'éclairage. Notez vos observations. N'oubliez pas de prendre en compte les nouvelles obligations réglementaires qui peuvent influencer ces mesures. Êtes-vous au courant de ces changements ?
-
Analyse des Données : Comparez vos données avec les normes de consommation d'énergie. Cela vous permettra d'identifier les anomalies et de déterminer les améliorations nécessaires pour optimiser l'audit énergétique copropriété dans orange. Quelles améliorations envisagez-vous ?
-
Rapport d'Audit : Rédigez un rapport détaillant les résultats de l'audit, les recommandations d'amélioration et les économies potentielles. Ce rapport doit également inclure des informations sur le Projet de Plan Pluriannuel de Travaux (PPPT), essentiel pour planifier les travaux collectifs à entreprendre. Comment ce rapport pourrait-il vous aider ?
-
Présentation aux Copropriétaires : Organisez une réunion pour présenter les résultats et discuter des actions à entreprendre. En tant que propriétaire, il est important de comprendre le rôle des administrateurs de biens dans la gestion de ces projets de rénovation. Quelles questions avez-vous à ce sujet ?

Outils et Ressources Essentiels pour un Audit Énergétique Réussi
Pour réaliser un audit énergétique efficace, il est crucial d'utiliser les bons outils. Vous vous demandez peut-être comment optimiser votre consommation d'énergie ? Voici quelques ressources qui pourraient vous intéresser :
- Logiciels d'Audit Énergétique : Des outils comme 'EnergyPlus' ou 'RETScreen' vous permettent de modéliser la consommation d'énergie et d'analyser les données de manière précise.
- Appareils de Mesure : Pensez à utiliser des wattmètres pour mesurer la consommation d'énergie de vos appareils électroménagers et de vos systèmes de chauffage. Cela peut vraiment faire la différence !
- Guides et Normes : N'hésitez pas à consulter les guides de l'ADEME (Agence de l'environnement et de la maîtrise de l'énergie) pour des recommandations sur les meilleures pratiques en matière d'audit de consommation d'énergie.
- Formations : Envisagez de suivre des formations sur l'audit de l'énergie pour approfondir vos connaissances et compétences. Cela pourrait être une belle opportunité pour vous !
En utilisant ces outils, vous pourrez mieux comprendre votre consommation d'énergie et prendre des décisions éclairées. Pourquoi ne pas commencer dès aujourd'hui ?

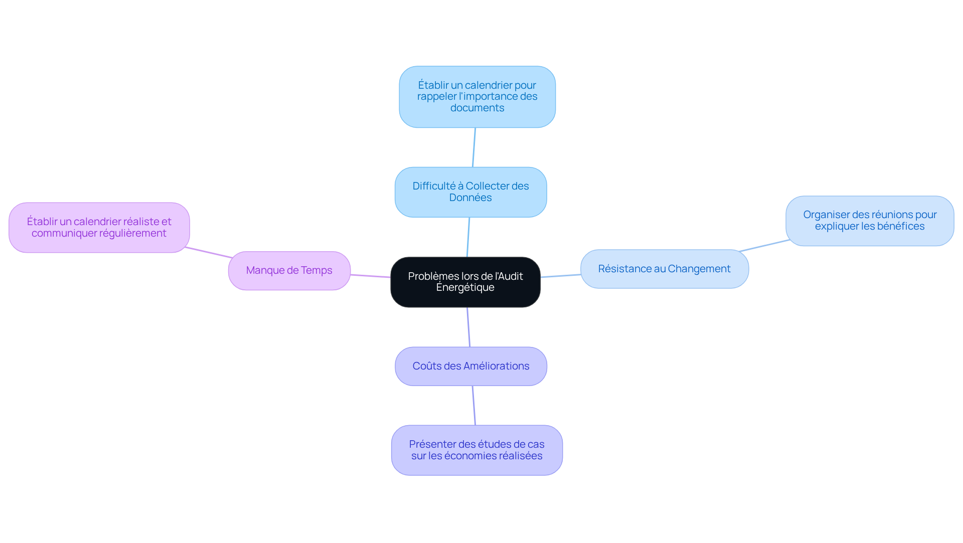
Résoudre les Problèmes Fréquents lors de l'Audit Énergétique
Lors de la réalisation d'un audit énergétique, plusieurs préoccupations peuvent surgir.
-
Difficulté à Collecter des Données : Vous avez peut-être du mal à obtenir les factures d'énergie de certains copropriétaires. Pourquoi ne pas établir un calendrier pour rappeler l'importance de ces documents ? Cela pourrait vraiment faire la différence.
-
Résistance au Changement : Il est normal que certains copropriétaires soient réticents à mettre en œuvre des recommandations. Organisez des réunions pour expliquer les bénéfices à long terme des améliorations proposées. Cela pourrait les aider à voir la valeur de ces changements.
-
Coûts des Améliorations : Les coûts initiaux des travaux peuvent sembler élevés. Avez-vous pensé à présenter des études de cas montrant les économies réalisées sur le long terme grâce à des investissements dans l'efficacité énergétique ? Cela pourrait susciter un réel intérêt.
-
Manque de Temps : Si le processus d'audit prend plus de temps que prévu, il est essentiel d'établir un calendrier réaliste. Communiquez régulièrement avec tous les participants pour maintenir l'engagement. Cela montre que vous vous souciez de leur temps et de leur implication.
Ensemble, nous pouvons surmonter ces défis. Contactez Légimétrie pour découvrir comment nous pouvons vous aider à naviguer dans ce processus avec succès.

Conclusion
Réaliser un audit énergétique en copropriété à Orange est bien plus qu'une simple évaluation des performances énergétiques. C'est une véritable opportunité d'améliorer le confort de votre bâtiment tout en optimisant vos coûts. En vous engageant dans cette démarche, vous pouvez non seulement réduire votre empreinte carbone, mais aussi valoriser votre patrimoine. N'est-ce pas ce que nous souhaitons tous ?
Les étapes pour mener à bien cet audit sont simples mais essentielles :
- Préparation minutieuse
- Évaluation initiale
- Collecte et analyse des données
- Rédaction d'un rapport détaillé
Chaque phase est cruciale pour identifier les points d'amélioration et formuler des recommandations concrètes. De plus, l'utilisation d'outils adaptés, comme des logiciels d'audit et des appareils de mesure, facilite la compréhension de votre consommation d'énergie. Vous vous sentez prêt à agir ?
En somme, un audit énergétique bien conduit est un levier puissant pour transformer votre copropriété en un espace plus durable et agréable à vivre. Il est impératif d'agir dès maintenant pour bénéficier des avantages à long terme de telles initiatives. Pourquoi ne pas envisager de contacter des experts comme Légimétrie pour vous accompagner dans cette démarche ? Chaque pas vers l'efficacité énergétique est un pas vers un avenir meilleur.
Foire aux questions
Qu'est-ce qu'un audit énergétique ?
Un audit énergétique est une évaluation approfondie qui vise à améliorer le confort et l'efficacité d'un bâtiment en identifiant des opportunités d'amélioration.
Comment un audit énergétique peut-il aider les copropriétaires à réduire leurs coûts énergétiques ?
L'audit énergétique permet d'identifier des améliorations, telles que l'isolation des murs intérieurs, qui peuvent réduire la consommation d'énergie et ainsi diminuer les coûts énergétiques.
Quels sont les avantages de l'isolation des murs intérieurs dans le cadre d'un audit énergétique ?
L'isolation des murs intérieurs améliore le confort thermique, contribue à une meilleure acoustique, et aide à conserver la chaleur tout en atténuant le bruit extérieur.
Quels concepts clés sont abordés lors d'un audit énergétique ?
Les concepts clés incluent l'analyse des systèmes de chauffage, l'éclairage, l'isolation, et l'évaluation des comportements des occupants.
Comment l'audit énergétique peut-il contribuer à réduire l'empreinte carbone ?
En optimisant la consommation d'énergie, l'audit énergétique aide à réduire l'empreinte carbone, ce qui est bénéfique pour l'environnement.
Pourquoi est-il important d'améliorer la valeur de sa propriété grâce à un audit énergétique ?
En améliorant l'efficacité énergétique et le confort d'un bâtiment, un audit énergétique peut augmenter sa valeur sur le marché immobilier.
Comment peut-on commencer un audit énergétique avec Légimétrie ?
Pour commencer un audit énergétique, il suffit de contacter Légimétrie pour découvrir comment ils peuvent accompagner les copropriétaires dans cette démarche.



