Chez Légimétrie, nous mettons notre expertise au service de vos obligations légales et réglementaires dans le secteur de l'immobilier.
Réaliser un Diagnostic Technique Global (DTG) dans Avignon : Guide Pratique

Aperçu
Le Diagnostic Technique Global (DTG) à Avignon est essentiel pour les propriétaires de maison. Avez-vous déjà pensé à l'état technique et énergétique de votre immeuble de plus de 10 ans ? Ce diagnostic ne se limite pas à une simple évaluation ; il garantit la sécurité et le confort de vos occupants.
En réalisant un DTG, vous pouvez anticiper les dépenses futures et améliorer l'efficacité énergétique de votre propriété. De plus, cela vous aide à respecter les obligations réglementaires croissantes, un aspect crucial pour une gestion immobilière sereine. Imaginez la tranquillité d'esprit que vous pourriez avoir en sachant que votre immeuble est conforme et en bon état.
N'attendez pas que les problèmes surviennent. Contactez Légimétrie dès aujourd'hui pour discuter de la manière dont nous pouvons vous aider à protéger votre investissement et à assurer le bien-être de vos occupants. Votre maison mérite le meilleur, et nous sommes là pour vous accompagner.
Introduction
Le diagnostic technique global (DTG) est devenu un enjeu crucial pour les copropriétaires d'immeubles de plus de 10 ans à Avignon. Avec l'échéance de 2025 qui élargit son application, il est essentiel de s'y préparer. Mais au-delà d'une simple obligation légale, le DTG représente une occasion précieuse d'évaluer l'état technique et énergétique de votre bâtiment. Cela vous permet d'anticiper les coûts futurs et d'améliorer son efficacité énergétique.
Cependant, face à la complexité de sa mise en œuvre, de nombreuses questions peuvent surgir. Comment s'assurer que chaque étape est correctement suivie ? Comment garantir que les résultats répondent à vos attentes ? Ces préoccupations sont légitimes et méritent d'être abordées avec soin.
C'est là que Légimétrie entre en jeu. Nous comprenons vos inquiétudes et sommes là pour vous accompagner à chaque étape du processus. En nous contactant, vous pourrez bénéficier de notre expertise pour naviguer dans ce processus complexe et vous assurer que votre bâtiment est conforme et performant.
Alors, êtes-vous prêt à faire le premier pas vers une meilleure gestion de votre patrimoine immobilier ? Contactez-nous dès aujourd'hui pour en savoir plus sur nos services de diagnostic.
Comprendre le Diagnostic Technique Global (DTG)
Le diagnostic technique global (DTG) dans Avignon est bien plus qu'une simple obligation : c'est une évaluation complète de l'état technique et énergétique de votre immeuble. Si vous êtes copropriétaire d'un bâtiment de plus de 10 ans, sachez que le diagnostic technique global (dtg) dans Avignon est désormais essentiel pour garantir la sécurité et le confort de tous les occupants. En 2025, cette exigence s'étendra à toutes les copropriétés à Avignon, soulignant l'importance croissante du diagnostic technique global (dtg) dans la gestion immobilière.
Mais pourquoi est-ce si crucial ? Le diagnostic technique global (DTG) dans Avignon offre une analyse approfondie des parties communes et des équipements collectifs, tout en évaluant les performances énergétiques. Environ 70 % des copropriétés de plus de 10 ans à Avignon ont déjà réalisé un diagnostic technique global (DTG), ce qui témoigne d'une prise de conscience grandissante des enjeux liés à l'entretien et à la valorisation de votre bien. Chez Légimétrie, nous nous engageons à vous fournir toutes les informations nécessaires pour rester à jour sur les évolutions réglementaires et les meilleures pratiques.
En réalisant un diagnostic technique global (dtg) dans Avignon, vous pouvez anticiper les dépenses futures et organiser les interventions de manière proactive. Cela vous permet non seulement de préserver la valeur de votre patrimoine, mais aussi d'améliorer l'efficacité énergétique de votre immeuble. Avez-vous déjà pensé à l'impact que des opérations d'isolation pourraient avoir ? Des copropriétés ayant effectué un DTG ont constaté une réduction des coûts énergétiques de 20 % en moyenne.
Ainsi, le diagnostic technique global (DTG) dans Avignon se révèle être un outil stratégique pour vous, copropriétaire. Il vous permet de prendre des décisions éclairées et de garantir la pérennité de votre bien immobilier grâce au diagnostic technique global (dtg) dans Avignon. En restant informé des évolutions réglementaires et des coûts associés aux diagnostics, vous pouvez mieux naviguer dans le paysage immobilier actuel. Légimétrie est là pour vous accompagner dans cette démarche essentielle. Pourquoi ne pas nous contacter dès aujourd'hui pour en savoir plus ?

Étapes pour Réaliser un DTG
Pour réaliser un Diagnostic Technique Global (DTG), suivez ces étapes essentielles :
-
Préparation : Avez-vous tous les documents nécessaires à portée de main ? Rassemblez les plans de l'immeuble, les historiques de travaux et les diagnostics antérieurs. Cela facilitera le travail du diagnostiqueur et garantira une évaluation complète.
-
Choix du Diagnostiqueur : Il est crucial de sélectionner un professionnel certifié, avec une expérience avérée dans la réalisation d'un diagnostic technique global (dtg) dans Avignon. Vérifiez ses références et ses qualifications. Assurez-vous qu'il respecte les normes en vigueur pour garantir la qualité de l'évaluation. Pensez à vérifier qu'il a les compétences techniques requises et qu'il peut proposer des solutions adaptées aux besoins de votre copropriété. N'oubliez pas de vous assurer qu'il est capable de réaliser les diagnostics immobiliers obligatoires, comme le diagnostic de performance énergétique (DPE) et le diagnostic amiante, essentiels pour garantir la sécurité et la conformité de votre bien.
-
Visite Technique : Lors de la visite, le diagnostiqueur effectuera une inspection approfondie des parties communes et des équipements. Il évaluera l'état général de l'immeuble, identifiera les éventuels problèmes et proposera des solutions adaptées. Cela vous permettra de mieux comprendre l'état de votre propriété.
-
Rédaction du Rapport : Après l'inspection, le diagnostiqueur rédigera un rapport détaillant l'état de l'immeuble, les interventions à prévoir, ainsi que des recommandations pour l'entretien futur. Ce rapport doit inclure une estimation des coûts des travaux requis, ce qui est crucial pour la planification budgétaire. Il est également important que le rapport prenne en compte les résultats des diagnostics obligatoires, car ceux-ci peuvent influencer les décisions à prendre.
-
Présentation aux Copropriétaires : Le rapport doit être présenté lors d'une assemblée générale, où les copropriétaires pourront discuter des conclusions et des actions à entreprendre. Il est essentiel de voter sur le diagnostic technique global (DTG) dans Avignon lors de cette assemblée, car sans vote, aucun diagnostic technique global (DTG) dans Avignon ne peut être engagé par le syndic. De plus, ne pas réaliser ces diagnostics obligatoires peut entraîner des conséquences graves, comme des amendes ou des restrictions sur la vente ou la location de votre bien. Enfin, renseignez-vous sur les aides financières disponibles, qui peuvent couvrir une partie des coûts du DTG. Cela pourrait alléger votre charge financière et vous permettre de respecter vos obligations.

Outils et Ressources Nécessaires pour le DTG
Pour réaliser un diagnostic technique global (DTG) dans Avignon, il est essentiel de disposer de plusieurs outils et ressources.
-
Caméra numérique : Cet outil est indispensable pour documenter visuellement l'état des parties communes et des équipements. Cela permet une évaluation précise, vous aidant à mieux comprendre les besoins de votre bâtiment.
-
Outils de mesure : Des niveaux à bulle et des mètres rubans sont nécessaires pour vérifier l'alignement et les dimensions des structures. Cela garantit la conformité des installations, un aspect crucial pour votre tranquillité d'esprit.
-
Logiciels d'analyse : Ces outils jouent un rôle clé dans l'examen des données collectées et la production de rapports clairs et détaillés. Des logiciels comme Greenta et Ithaque sont souvent recommandés pour leur efficacité et leur conformité réglementaire. En les utilisant, vous vous assurez que votre bâtiment respecte toutes les normes.
-
Documents administratifs : Les plans de l'immeuble, les historiques de travaux et les diagnostics antérieurs sont essentiels pour une évaluation complète et précise de l'état du bâtiment. Avez-vous déjà pensé à la richesse d'informations que ces documents peuvent vous fournir ?
-
Accès aux équipements techniques : Il est important d'avoir accès aux chaudières, systèmes électriques et autres installations pour effectuer des tests de performance et de sécurité. Cela garantit non seulement la sécurité des occupants, mais aussi la conformité aux normes en vigueur.
En 2025, le coût moyen des outils requis pour un diagnostic technique global (DTG) dans Avignon peut fluctuer. On estime qu'un investissement initial d'environ 6 480 € TTC pour un bureau de contrôle est à anticiper, tandis que des logiciels d'analyse peuvent coûter entre 500 € et 2 000 € selon les fonctionnalités. Ces ressources ne vous aident pas seulement à respecter les obligations légales, mais elles optimisent également la gestion et la valorisation de vos biens immobiliers. Pensez-vous à la tranquillité d'esprit que cela pourrait vous apporter ?

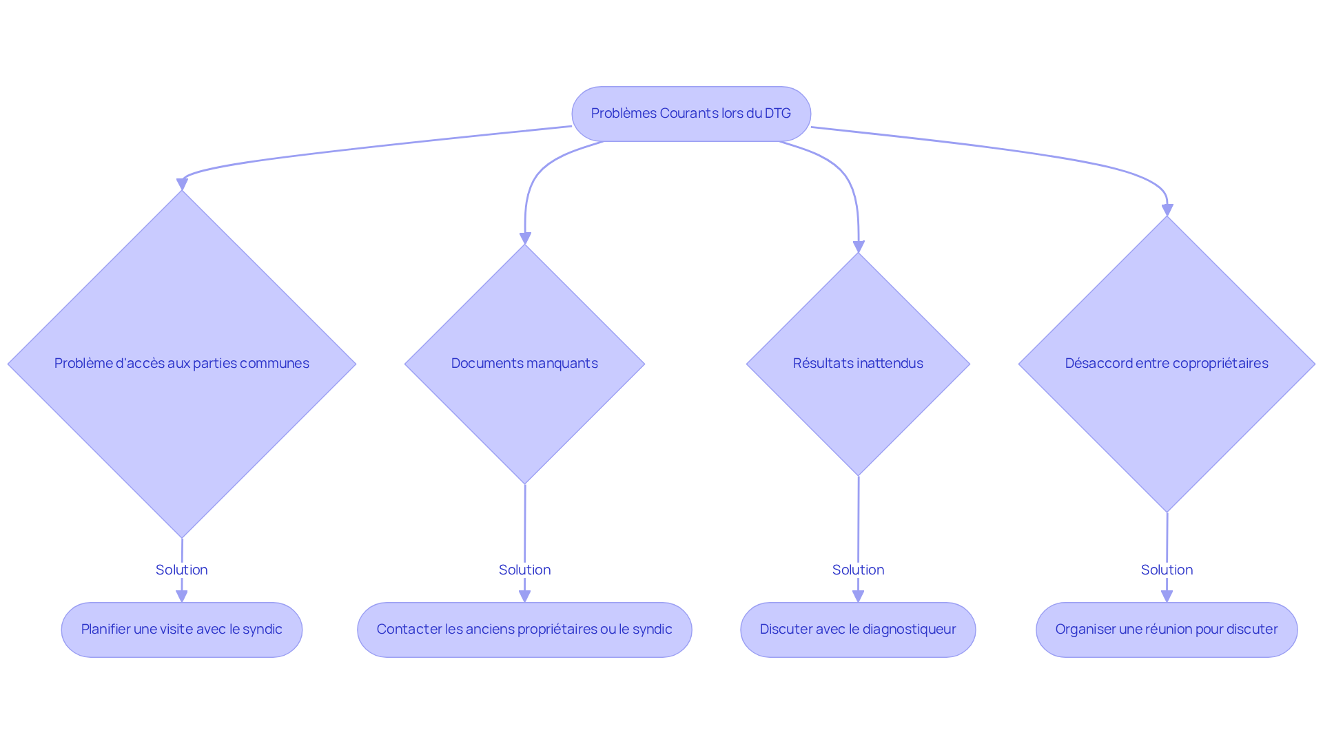
Résoudre les Problèmes Courants lors du DTG
Lors de la réalisation d'un diagnostic technique global (dtg) dans Avignon, divers problèmes peuvent survenir. Cela peut être source d'inquiétude pour de nombreux propriétaires. Mais ne vous inquiétez pas, il existe des solutions pratiques pour surmonter ces défis.
- Problème d'accès aux parties communes : Si l'accès est restreint, il est conseillé de planifier une visite avec le syndic. Cela garantit que toutes les zones sont inspectées, évitant ainsi des omissions qui pourraient compromettre l'exhaustivité du diagnostic. Avez-vous déjà rencontré ce genre de situation ?
- Documents manquants : En cas d'absence de certains documents requis, contactez les anciens propriétaires ou le syndic pour les récupérer. Cela peut inclure des historiques d'activités ou des diagnostics antérieurs, essentiels pour une évaluation complète. Pensez-vous avoir tous les documents nécessaires ?
- Résultats inattendus : Si le DTG révèle des problèmes majeurs, gardez votre calme. Engagez une discussion avec le diagnostiqueur pour comprendre les résultats et élaborez ensemble un plan d'action. Un diagnostic technique global (DTG) dans Avignon bien mené peut réduire de 20 % les coûts des travaux d'urgence grâce à une meilleure planification. Comment vous sentez-vous face à ces résultats ?
- Désaccord entre copropriétaires : En cas de désaccord lors de la présentation des résultats, organisez une réunion pour discuter des préoccupations. Cela favorise un consensus sur les actions à entreprendre et renforce la coopération au sein de la copropriété. Des experts soulignent que la communication claire est indispensable pour le succès du diagnostic technique global (dtg) dans Avignon. Avez-vous déjà eu des désaccords avec vos voisins ?
En suivant ces étapes, les copropriétaires peuvent naviguer efficacement à travers les défis du diagnostic technique global (dtg) dans Avignon. Cela assure une gestion proactive et une conformité réglementaire. N'hésitez pas à contacter Légimétrie pour vous accompagner dans ce processus.

Conclusion
Le diagnostic technique global (DTG) à Avignon est une étape essentielle pour les copropriétaires qui souhaitent assurer la sécurité et la pérennité de leur bien immobilier. Avez-vous déjà pensé à l'importance d'une évaluation complète de l'état technique et énergétique de votre bâtiment ? En vous préparant correctement et en suivant les étapes clés, vous pouvez non seulement anticiper les dépenses futures, mais aussi améliorer l'efficacité énergétique de votre propriété. Cela contribue à une gestion immobilière plus responsable et durable.
Dans cet article, nous avons exploré les différentes phases du DTG, depuis la préparation des documents nécessaires jusqu'à la présentation des résultats aux copropriétaires. Il est crucial de choisir un diagnostiqueur certifié, de réaliser une inspection minutieuse et de discuter des résultats lors de l'assemblée générale. De plus, nous avons mis en lumière les outils et ressources indispensables pour mener à bien cette évaluation, soulignant l'importance d'une approche systématique et bien informée.
Il est important de comprendre que le DTG n'est pas seulement une obligation légale, mais un véritable atout pour valoriser votre patrimoine. En prenant les devants et en vous engageant dans cette démarche, vous pouvez non seulement vous conformer aux exigences réglementaires, mais aussi optimiser la gestion de votre bien. Pour toute question ou besoin d'accompagnement dans ce processus, n'hésitez pas à faire appel à des experts comme Légimétrie. Pourquoi attendre ? Un diagnostic bien réalisé aujourd'hui peut garantir votre tranquillité d'esprit demain.
Foire aux questions
Qu'est-ce que le Diagnostic Technique Global (DTG) ?
Le Diagnostic Technique Global (DTG) est une évaluation complète de l'état technique et énergétique d'un immeuble, essentielle pour garantir la sécurité et le confort des occupants.
Qui est concerné par le DTG à Avignon ?
Tous les copropriétaires d'un bâtiment de plus de 10 ans à Avignon sont concernés par le DTG, qui deviendra obligatoire pour toutes les copropriétés en 2025.
Pourquoi le DTG est-il important ?
Le DTG offre une analyse approfondie des parties communes et des équipements collectifs, tout en évaluant les performances énergétiques, ce qui permet d'anticiper les dépenses futures et d'organiser les interventions de manière proactive.
Quel est le taux de réalisation du DTG parmi les copropriétés de plus de 10 ans à Avignon ?
Environ 70 % des copropriétés de plus de 10 ans à Avignon ont déjà réalisé un DTG, ce qui montre une prise de conscience croissante des enjeux liés à l'entretien et à la valorisation des biens.
Quels bénéfices peut-on attendre d'un DTG en termes de coûts énergétiques ?
Les copropriétés ayant effectué un DTG ont constaté une réduction des coûts énergétiques de 20 % en moyenne grâce à des opérations d'isolation et d'amélioration de l'efficacité énergétique.
Comment Légimétrie peut-elle aider les copropriétaires concernant le DTG ?
Légimétrie s'engage à fournir toutes les informations nécessaires pour rester à jour sur les évolutions réglementaires et les meilleures pratiques liées au DTG, accompagnant ainsi les copropriétaires dans cette démarche essentielle.



