Chez Légimétrie, nous mettons notre expertise au service de vos obligations légales et réglementaires dans le secteur de l'immobilier.
Guide Pratique du Diagnostic Technique Global (DTG) à Créteil

Aperçu
Le Diagnostic Technique Global (DTG) à Créteil est bien plus qu'une simple évaluation ; c'est une étape cruciale pour assurer la sécurité et le bien-être de votre bien immobilier. Vous vous demandez peut-être : votre propriété est-elle vraiment conforme aux normes de sécurité et d'accessibilité ? Ce diagnostic se concentre sur des aspects essentiels, tels que :
- la sécurité
- l'accessibilité
- la performance énergétique
afin de vous aider à anticiper et à prévenir des problèmes majeurs.
En identifiant les travaux nécessaires, le DTG vous permet non seulement de protéger votre investissement, mais aussi de garantir la conformité avec les réglementations en vigueur. Imaginez la tranquillité d'esprit que vous ressentirez en sachant que votre patrimoine immobilier est entre de bonnes mains. Légimétrie est là pour vous accompagner dans cette démarche, en vous offrant une expertise reconnue et un soutien chaleureux.
Alors, pourquoi attendre ? Prenez le contrôle de l'état de votre bien immobilier dès aujourd'hui. Contactez Légimétrie pour un diagnostic complet et rassurant. Votre propriété mérite le meilleur, et nous sommes là pour vous aider à chaque étape.
Introduction
Le diagnostic technique global (DTG) à Créteil n'est pas qu'une simple formalité ; c'est une étape essentielle pour assurer la sécurité et la conformité de vos biens immobiliers. En tant que propriétaire, avez-vous déjà réfléchi aux enjeux et aux bénéfices d'un DTG ? Comprendre ces éléments peut véritablement transformer la gestion de votre patrimoine. Cela vous permet d'anticiper les travaux nécessaires avant qu'ils ne deviennent des urgences coûteuses.
Cependant, avec des réglementations en constante évolution et des exigences de conformité de plus en plus strictes, comment pouvez-vous être sûr que chaque aspect de votre propriété est pris en compte ? En faisant appel aux services de Légimétrie, vous pouvez vous sentir en confiance. Nous sommes là pour vous accompagner et vous aider à naviguer dans ces défis.
N'attendez pas que des problèmes surviennent. Pensez à l'importance d'un diagnostic préventif. Quelles seraient les conséquences si vous ne preniez pas cette étape ? Contactez-nous dès aujourd'hui pour discuter de vos besoins en matière de DTG et garantir la tranquillité d'esprit que vous méritez.
Comprendre le Diagnostic Technique Global (DTG)
Le diagnostic technique global (DTG) dans Créteil est bien plus qu'une simple évaluation technique ; c'est une clé pour comprendre l'état de votre bien immobilier. En tant que propriétaire, vous vous souciez sans doute de la sécurité et de la conformité de votre propriété. Le diagnostic technique global (DTG) dans Créteil est particulièrement pertinent pour les copropriétés et les biens soumis à des réglementations spécifiques.
Imaginez pouvoir anticiper les travaux nécessaires avant qu'ils ne deviennent des problèmes majeurs. Le DTG inclut des inspections sur des aspects cruciaux tels que :
- la sécurité
- l'accessibilité
- la performance énergétique
En comprenant ces éléments, vous pouvez mieux gérer votre patrimoine immobilier et éviter des complications lors de la vente ou de la location.
De plus, il est essentiel de rester informé des évolutions réglementaires et des nouvelles obligations qui peuvent affecter votre situation. Cela vous permet non seulement de garantir votre conformité, mais aussi d'optimiser la gestion de votre bien.
Alors, pourquoi attendre ? Contactez Légimétrie dès aujourd'hui pour découvrir comment nous pouvons vous accompagner dans cette démarche. Votre tranquillité d'esprit est notre priorité.

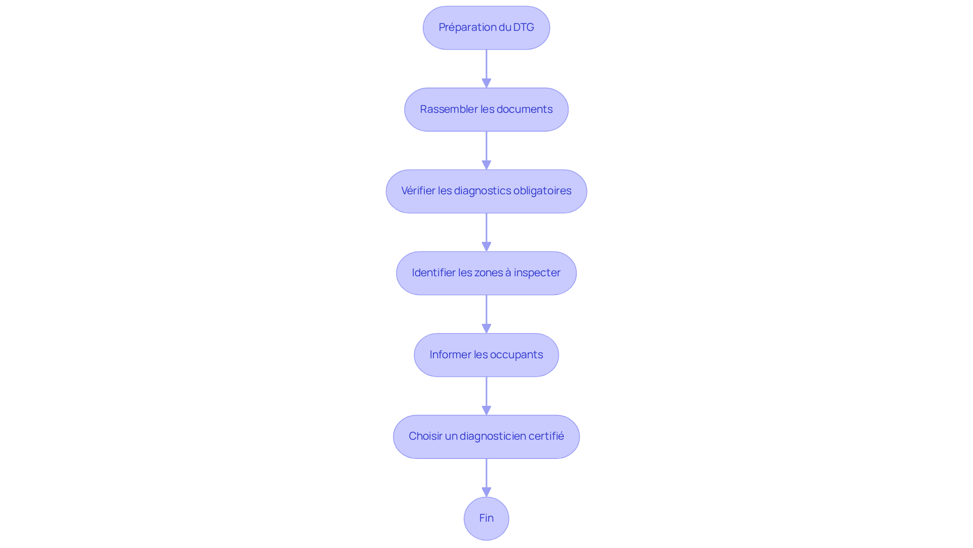
Préparer la Mise en Œuvre du DTG
Pour préparer la mise en œuvre du diagnostic technique global (DTG) dans Créteil, avez-vous rassemblé tous les documents liés à votre bien ? Pensez aux plans, aux précédents diagnostics et aux factures de travaux récents. Il est crucial de prendre en compte les diagnostics immobiliers obligatoires, comme :
- le Diagnostic de Performance Énergétique (DPE)
- le diagnostic plomb
- le diagnostic amiante
- les termites
- la vérification des installations de gaz et d'électricité
Ces éléments garantissent la sécurité de votre bien et de ses occupants.
Ensuite, identifiez les zones de votre bien qui nécessitent une attention particulière, comme les installations électriques ou de plomberie. Avez-vous informé les occupants des lieux des inspections à venir ? Leur coopération est essentielle pour un processus fluide.
Enfin, choisissez un diagnosticien certifié, de préférence avec de l'expérience dans le diagnostic technique global (DTG) dans Créteil. Cela influencera la qualité et la précision des résultats. Ne pas respecter ces diagnostics peut entraîner des conséquences graves, y compris des amendes ou des interdictions de louer ou de vendre votre bien. Assurez-vous que le diagnosticien est en mesure de réaliser tous les diagnostics requis pour la conformité et la sécurité de votre bien. En agissant maintenant, vous protégez votre investissement et assurez la tranquillité d'esprit pour vous et vos occupants.

Réaliser les Inspections et Évaluations
Lors des inspections, le diagnosticien commence par une évaluation visuelle approfondie de votre propriété. Il se concentre sur des éléments cruciaux comme la structure, les systèmes de chauffage et les installations électriques. Cette étape initiale est essentielle pour identifier des problèmes potentiels, tels que la présence d'amiante ou de plomb, grâce à des tests spécifiques.
Avez-vous déjà pensé à ce qui pourrait se cacher dans votre maison ? Interagir avec le diagnosticien durant l'inspection est primordial. N'hésitez pas à poser des questions pour clarifier tout point d'incertitude. Prendre des notes sur les observations faites peut également vous aider à mieux comprendre les résultats et les recommandations fournies dans le rapport de diagnostic technique global (DTG) dans Créteil.
De plus, cette évaluation visuelle établit une base solide pour les travaux futurs. Elle permet d'identifier les priorités selon la sûreté et l'urgence des interventions nécessaires. Les recommandations pour améliorer la performance énergétique, ainsi que l'estimation des coûts et des économies potentielles, sont également formulées dans le rapport.
Il est important de planifier les travaux en coordonnant plusieurs équipes d'artisans et en obtenant les permis de construire nécessaires. Avez-vous envisagé d'utiliser des applications pour gérer et échanger à distance avec vos gestionnaires dédiés ? En restant informés des évolutions réglementaires et des meilleures pratiques, vous pouvez vous assurer de respecter vos obligations légales en matière de diagnostics. Cela inclut les enquêtes sur l'amiante avant démolition, garantissant ainsi la sécurité et la conformité de vos projets de rénovation.
N'attendez plus pour agir. Contactez Légimétrie pour vous accompagner dans cette démarche de diagnostic technique global (dtg) dans Créteil et assurer la sécurité de votre maison.

Interpréter les Résultats et Prendre des Mesures
Après la réalisation du DTG, le diagnosticien remet un rapport détaillé qui résume les conclusions des inspections. Il est crucial de lire attentivement ce rapport et de poser des questions pour clarifier tout point obscur. Quelles réparations urgentes ou mises à jour nécessaires pour la conformité pourraient être révélées ? En 2025, il sera obligatoire de mettre à jour le DTG tous les cinq ans, soulignant l'importance d'une gestion proactive des performances.
Pour effectuer l'isolation des murs intérieurs, suivez plusieurs étapes essentielles :
- D'abord, évaluez l'état des murs et choisissez le type d'isolant approprié, comme la laine de verre ou le polystyrène expansé.
- Ensuite, préparez la surface en nettoyant et en réparant les imperfections.
- L'isolant peut être installé en panneaux rigides ou en rouleaux, en veillant à bien sceller les joints pour éviter les ponts thermiques.
- Enfin, appliquez une finition adéquate pour protéger l'isolant et améliorer l'esthétique.
Élaborez un plan d'action fondé sur les données, en priorisant les réparations essentielles pour assurer la protection et la conformité de votre propriété. Par exemple, un rapport de DTG peut inclure des recommandations pour des travaux d'isolation, qui peuvent réduire les pertes thermiques jusqu'à 30 %, ou des mises à jour des systèmes électriques pour répondre aux normes de sécurité.
La communication avec le diagnosticien est essentielle après la réception du rapport. Discuter des résultats permet de mieux comprendre les implications et d'optimiser les décisions concernant les travaux à entreprendre. En intégrant ces recommandations dans votre planification, vous pouvez non seulement assurer la conformité de votre propriété, mais aussi augmenter sa valeur marchande et son confort pour les occupants. De plus, le rapport DTG inclut souvent un échéancier prévisionnel pour les réparations et les coûts associés, ce qui est crucial pour la planification budgétaire et pour la mise en œuvre efficace du PPPT.

Conclusion
Le diagnostic technique global (DTG) à Créteil est bien plus qu'une simple obligation réglementaire. C'est une démarche essentielle pour vous, propriétaires, qui souhaitez garantir la sécurité et la conformité de votre bien immobilier. Avez-vous déjà pensé aux conséquences de problèmes non détectés ? En intégrant des inspections approfondies et en restant informé des évolutions réglementaires, vous pouvez prévenir des soucis majeurs avant qu'ils ne surviennent.
Les étapes clés du DTG, de la préparation à l'interprétation des résultats, soulignent l'importance d'une approche méthodique :
- Rassembler les documents nécessaires
- Choisir un diagnosticien certifié
- Interagir activement lors des inspections
Ces mesures contribuent à une évaluation précise et utile. De plus, comprendre les recommandations du rapport DTG vous permet de planifier des travaux qui respectent les normes de sécurité tout en améliorant la valeur de votre propriété.
En somme, le DTG représente une opportunité d'optimiser la gestion de votre bien immobilier et d'assurer la sécurité de ses occupants. En prenant des mesures dès maintenant, vous protégez votre investissement et vous vous préparez à répondre aux exigences de 2025. Pourquoi attendre ? Engagez-vous dans cette démarche et assurez la tranquillité d'esprit pour vous et vos proches.
Foire aux questions
Qu'est-ce que le diagnostic technique global (DTG) ?
Le diagnostic technique global (DTG) est une évaluation approfondie de l'état d'un bien immobilier, particulièrement pertinent pour les copropriétés et les biens soumis à des réglementations spécifiques.
Pourquoi le DTG est-il important pour les propriétaires ?
Le DTG aide les propriétaires à anticiper les travaux nécessaires, à garantir la sécurité et la conformité de leur propriété, et à mieux gérer leur patrimoine immobilier.
Quels aspects sont inspectés lors d'un DTG ?
Le DTG inclut des inspections sur des aspects cruciaux tels que la sécurité, l'accessibilité et la performance énergétique.
Comment le DTG peut-il aider lors de la vente ou de la location d'un bien ?
En comprenant l'état de leur bien grâce au DTG, les propriétaires peuvent éviter des complications lors de la vente ou de la location.
Pourquoi est-il important de rester informé des évolutions réglementaires concernant le DTG ?
Rester informé permet aux propriétaires de garantir leur conformité et d'optimiser la gestion de leur bien face aux nouvelles obligations.
Comment peut-on obtenir un DTG ?
Il est recommandé de contacter des professionnels comme Légimétrie pour être accompagné dans la démarche de réalisation d'un DTG.



