Chez Légimétrie, nous mettons notre expertise au service de vos obligations légales et réglementaires dans le secteur de l'immobilier.
États des lieux locatifs dans la Seyne-sur-Mer : Guide étape par étape

Aperçu
L'article "États des lieux locatifs dans la Seyne-sur-Mer : Guide étape par étape" attire l'attention sur une préoccupation majeure des propriétaires : la préparation et la réalisation d'un état des lieux locatif. Ce guide détaillé vous offre les clés pour naviguer ce processus, en incluant les documents nécessaires, les outils à utiliser, et les étapes à suivre.
En outre, il est essentiel de comprendre que la documentation précise et la communication ouverte entre locataires et propriétaires sont des éléments cruciaux pour prévenir les litiges. En s'appuyant sur des recommandations pratiques et des obligations légales, l'article souligne l'importance de ces aspects pour garantir une expérience locative satisfaisante.
Avez-vous déjà pensé à la manière dont une bonne préparation peut influencer vos relations locatives ? En prenant le temps de suivre ces étapes, vous pouvez non seulement éviter des conflits, mais aussi instaurer un climat de confiance avec vos locataires.
En conclusion, cet article est un précieux outil pour tous les propriétaires désireux de s'assurer que leur expérience locative soit positive et conforme aux exigences légales.
Introduction
Dans un marché locatif en constante évolution, la Seyne-sur-Mer mérite une attention particulière lors de la réalisation des états des lieux. Ce guide étape par étape offre aux propriétaires et locataires un cadre clair pour naviguer dans ce processus crucial.
En garantissant une relation harmonieuse et transparente, nous répondons à une préoccupation essentielle : comment s'assurer que chaque détail est pris en compte et que les obligations légales sont respectées pour éviter des litiges futurs ?
En réfléchissant à ces questions, vous pouvez mieux comprendre l'importance de ce processus et envisager comment Légimétrie peut vous accompagner dans cette démarche.
Préparer les Documents et Outils Nécessaires pour l'État des Lieux
Avant de commencer l'évaluation, il est essentiel de rassembler tous les documents et outils nécessaires pour assurer un processus fluide et efficace. Voici les étapes à suivre :
-
Documents à rassembler :
- Contrat de location : Vérifiez les termes et conditions pour vous assurer de leur conformité.
- Précédents états des lieux : Comparez l'état actuel avec les états précédents pour identifier les changements.
- Rapports de diagnostics : Ayez à disposition les rapports concernant les risques tels que l'amiante ou le plomb, afin de respecter les obligations légales. En France, les diagnostics immobiliers doivent se faire par des professionnels certifiés et doivent s'annexer au contrat de vente ou de location. Cela inclut des diagnostics tels que le Diagnostic de Performance Énergétique (DPE) et d'autres évaluations de sécurité, qui sont essentiels pour garantir la sécurité des biens et des personnes. Il est également important de disposer d'un dossier de diagnostic technique (DDT) qui doit être annexé au contrat.
-
Outils nécessaires :
- Formulaire d'état des lieux : Préparez un modèle pour noter les observations de manière structurée.
- Appareil photo : Prenez des photos des zones importantes pour documenter la condition du logement, car ces preuves visuelles sont essentielles en cas de litige. Les photos aident à désamorcer les conflits potentiels.
- Mètre ruban : Mesurez les dimensions des pièces si nécessaire, ce qui peut être utile pour des comparaisons futures.
- Crayon et papier : Pour des notes rapides et des observations supplémentaires durant l'inspection.
-
Planification :
- Fixez une date et une heure pour l'état des lieux avec le locataire ou le propriétaire, en veillant à ce que toutes les parties concernées soient présentes pour éviter des malentendus. L'état d'entrée est un document signé par les deux parties, ce qui est essentiel pour instaurer une relation de confiance.
- En France, environ 70 % des propriétaires s'attachent à préparer un inventaire avant la location, ce qui souligne l'importance de cette étape dans la gestion locative. De plus, il est essentiel de souligner que l'état d'évaluation doit se faire en deux exemplaires, un pour le propriétaire bailleur et un pour le locataire. En cas de non-respect des obligations légales, le vendeur ou le bailleur peut être soumis à des sanctions pénales et financières.
En utilisant des outils comme Nockee, qui facilite la réalisation des états grâce à l'intelligence artificielle, vous pouvez optimiser ce processus et garantir une documentation précise et complète. Si les deux parties ne sont pas en accord sur le contenu du rapport, elles pourront faire appel à un commissaire de justice.

Effectuer l'État des Lieux : Étapes à Suivre
Pour réaliser un état des lieux efficace et apaisant, suivez ces étapes essentielles :
-
Inspection Visuelle :
- Commencez par l'extérieur : Examinez attentivement l'état des murs, des fenêtres et des portes pour détecter d'éventuels dommages. Cela vous permettra de vous assurer que tout est en ordre.
- Poursuivez à l'intérieur : Inspectez chaque pièce minutieusement, en vérifiant chaque coin et recoin. Notez tous les défauts visibles tels que taches, fissures ou usure, car cela vous aidera à anticiper les préoccupations des locataires.
-
Vérification des Équipements :
- Testez tous les appareils électroménagers pour vous assurer de leur bon fonctionnement. Cela contribue à la satisfaction des locataires.
- Vérifiez les installations essentielles comme l'eau, l'électricité et le chauffage pour garantir leur conformité et leur efficacité. Une attention particulière à ces détails peut faire toute la différence.
-
Documentation :
- Remplissez le formulaire d'état des lieux en notant chaque observation de manière précise et détaillée. Une documentation claire est essentielle pour éviter des malentendus.
- Prenez des photos de chaque pièce ainsi que des défauts constatés, en veillant à les dater et à les étiqueter pour une référence facile. Cela facilitera la communication avec les locataires.
-
Discussion avec le Locataire :
- Montrez les défauts au locataire et engagez une discussion ouverte sur leur état. Cela favorise la transparence et la confiance, des éléments cruciaux dans une relation locataire-propriétaire.
- Notez les commentaires du locataire pour référence future. Cela peut s'avérer utile en cas de litige ultérieur, vous permettant de mieux gérer les préoccupations.
En suivant ces étapes, vous garantissez non seulement des états des lieux locatifs dans la seyne-sur-mer complets et précis, mais vous contribuez également à la satisfaction des locataires. Cela réduit les risques de désaccords à la fin de la location. N'oubliez pas que, selon la loi ALUR, l'inventaire est une étape nécessaire dans le processus de location. De plus, il est essentiel de rester informé des évolutions réglementaires et des obligations légales en matière de diagnostics immobiliers. Cela vous aidera à garantir la conformité et à éviter d'éventuels litiges. Alors, êtes-vous prêt à faire de votre location une expérience positive et sans tracas ? Contactez Légimétrie dès aujourd'hui pour un accompagnement personnalisé.

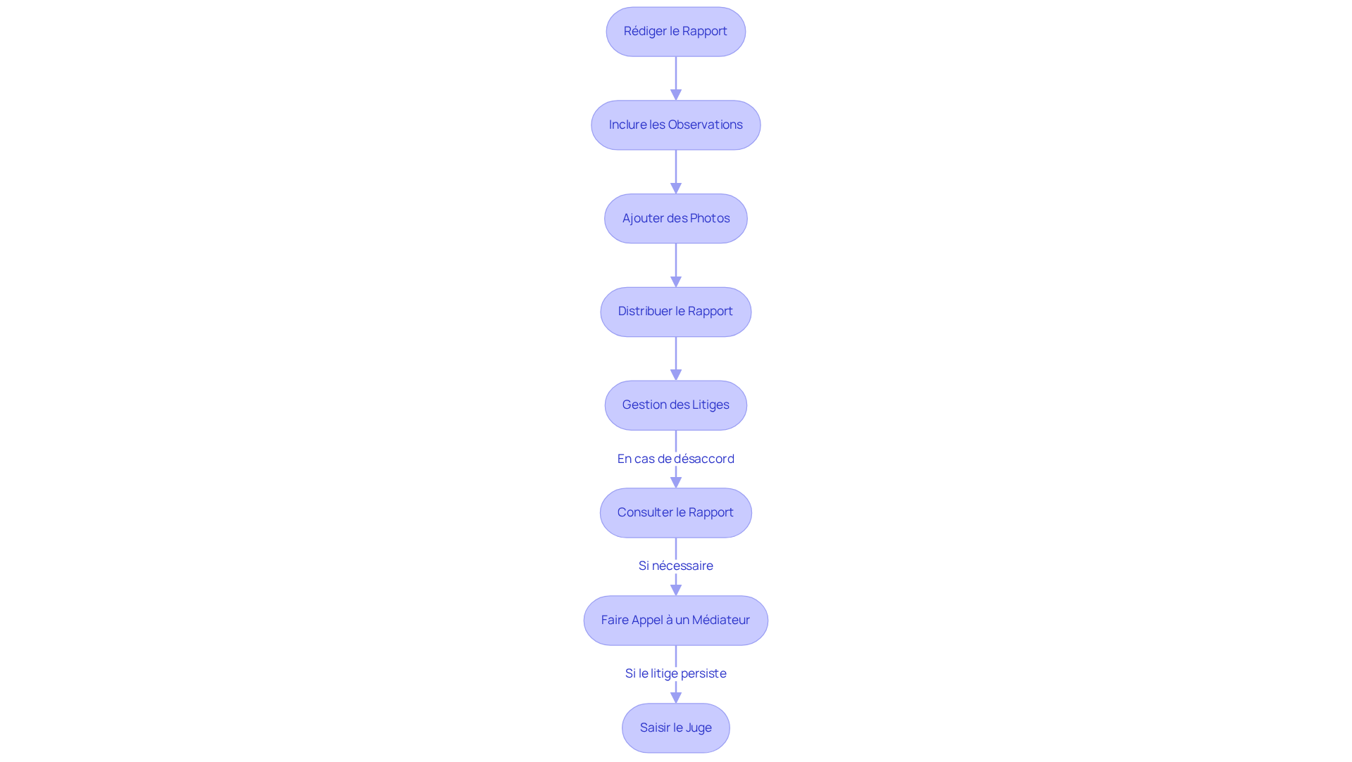
Rédiger le Rapport et Gérer les Litiges Éventuels
Après avoir réalisé l'inventaire, la rédaction du rapport est une étape essentielle. Comment procéder pour garantir une gestion efficace et transparente ?
Rédaction du Rapport :
Incluez toutes les observations faites lors de l'état des lieux. Soyez précis et détaillé. Les mentions vagues comme 'bon état' ou 'correct' n'ont aucune valeur sans description approfondie. De plus, ajoutez des photos géolocalisées et horodatées pour illustrer les points notés. Elles servent de preuves tangibles en cas de litige. N'oubliez pas de mentionner les commentaires du résident et toute autre information pertinente pour garantir une transparence totale.
Distribution du Rapport :
Envoyez une copie du rapport au locataire et conservez-en une pour vos dossiers. Assurez-vous que toutes les parties signent le rapport pour validation. L'absence de signature peut rendre le document contestable.
Gestion des Litiges :
En cas de désaccord, consultez le rapport et les photos pour clarifier les points de litige. La rigueur dans la rédaction et la traçabilité des documents sont essentielles pour protéger les intérêts des deux parties. Si nécessaire, envisagez de faire appel à un médiateur ou à un expert pour résoudre le conflit. La Commission départementale de conciliation (CDC) peut également être sollicitée gratuitement pour les litiges concernant le dépôt de garantie de moins de 5 000 €.
En cas de litige persistant, le locataire peut saisir le juge des contentieux de la protection. Cependant, il est souvent préférable d'opter pour une résolution amiable par discussion argumentée.
En suivant ces étapes, vous minimisez les risques de litiges et assurez une gestion efficace des états des lieux locatifs dans la seyne-sur-mer, tout en respectant vos obligations légales. Quelles sont vos préoccupations concernant la gestion des états des lieux ? Légimétrie est là pour vous accompagner.

Conclusion
Réaliser un état des lieux locatif dans la Seyne-sur-Mer est une étape cruciale pour garantir une relation harmonieuse entre propriétaires et locataires. Ce processus, bien qu'il puisse sembler complexe, peut être simplifié en suivant des étapes claires et en utilisant les outils appropriés. L'importance d'une documentation précise et d'une communication ouverte ne peut être sous-estimée, car elles sont essentielles pour prévenir des malentendus et des litiges futurs.
Les étapes détaillées dans cet article, de la préparation des documents à la rédaction du rapport, offrent une feuille de route solide pour effectuer un état des lieux efficace. Avez-vous pensé à la vérification minutieuse des équipements ? La prise de photos documentaires et l'engagement d'une discussion transparente avec le locataire sont des éléments clés pour assurer un processus fluide. En outre, respecter les obligations légales et rester informé des réglementations en vigueur, comme celles énoncées dans la loi ALUR, est fondamental pour protéger les intérêts de toutes les parties impliquées.
En somme, la gestion des états des lieux locatifs ne se limite pas à une simple formalité, mais représente une opportunité d'établir une relation de confiance et de transparence entre locataires et propriétaires. Pour garantir une expérience positive et sans tracas, pourquoi ne pas envisager de recourir à des services spécialisés comme Légimétrie ? En agissant avec diligence et en suivant les bonnes pratiques, chaque partie peut bénéficier d'une location sereine et conforme aux attentes.
Foire aux questions
Quels documents doivent être rassemblés avant l'état des lieux ?
Il est essentiel de rassembler le contrat de location, les précédents états des lieux, et les rapports de diagnostics concernant les risques comme l'amiante ou le plomb.
Pourquoi est-il important d'avoir des rapports de diagnostics ?
Les rapports de diagnostics sont nécessaires pour respecter les obligations légales et garantir la sécurité des biens et des personnes. En France, ces diagnostics doivent être réalisés par des professionnels certifiés.
Quels outils sont nécessaires pour effectuer un état des lieux ?
Les outils nécessaires incluent un formulaire d'état des lieux, un appareil photo, un mètre ruban, ainsi que du crayon et du papier pour prendre des notes.
Comment planifier l'état des lieux ?
Il faut fixer une date et une heure avec le locataire ou le propriétaire, en s'assurant que toutes les parties concernées soient présentes pour éviter des malentendus.
Quelle est l'importance d'un inventaire avant la location ?
Environ 70 % des propriétaires préparent un inventaire avant la location, ce qui souligne son importance dans la gestion locative.
Que se passe-t-il en cas de non-respect des obligations légales lors de l'état des lieux ?
Le vendeur ou le bailleur peut être soumis à des sanctions pénales et financières en cas de non-respect des obligations légales.
Comment Nockee peut-il aider dans le processus d'état des lieux ?
Nockee utilise l'intelligence artificielle pour faciliter la réalisation des états des lieux, optimisant ainsi le processus et garantissant une documentation précise et complète.
Que faire si les deux parties ne sont pas d'accord sur le rapport d'état des lieux ?
Si les deux parties ne sont pas en accord, elles peuvent faire appel à un commissaire de justice pour résoudre le conflit.



