Chez Légimétrie, nous mettons notre expertise au service de vos obligations légales et réglementaires dans le secteur de l'immobilier.
États des lieux locatifs dans Bandol : Guide étape par étape

Aperçu
L'article "États des lieux locatifs dans Bandol : Guide étape par étape" offre un aperçu précieux pour les propriétaires, en les guidant à travers la préparation et la réalisation d'un état des lieux locatif. Il souligne l'importance cruciale de la documentation, de la communication avec le locataire, et de la conformité légale. En effet, comment s'assurer que tout se passe sans accroc ? Les étapes proposées, telles que :
- L'élaboration d'une liste de vérification
- La prise de photos
visent à instaurer un processus transparent, apaisant ainsi les inquiétudes et réduisant les litiges. De plus, ces pratiques respectent les exigences de la loi ALUR en France, renforçant ainsi la tranquillité d'esprit des propriétaires. En fin de compte, ce guide est un outil essentiel pour naviguer dans le monde parfois complexe des locations, et il invite les propriétaires à agir avec confiance et sérénité.
Introduction
Dans un marché immobilier en constante évolution, réaliser un état des lieux locatif à Bandol est essentiel. Cela garantit non seulement la transparence, mais aussi la conformité légale. Vous vous demandez peut-être comment naviguer dans ce processus complexe ? Cet article vous propose un guide étape par étape, conçu pour vous, propriétaires et locataires, afin de vous fournir les outils nécessaires pour éviter les litiges futurs. En effet, face à la multitude de réglementations et d'exigences, il est crucial de s'assurer que chaque détail est pris en compte. Comment pouvez-vous être certain que tout est en ordre ? Laissez-nous vous aider à trouver des réponses.
Préparer l'État des Lieux : Documentation et Planification
Avant de commencer l'évaluation, il est essentiel de rassembler toute la documentation nécessaire. Voici les étapes à suivre pour vous accompagner dans ce processus :
-
Réunir les fichiers : Pensez à collecter le contrat de location, les états des lieux locatifs dans Bandol, ainsi que tout rapport de maintenance ou de réparation. Ces documents sont cruciaux pour établir un comparatif précis des états des lieux locatifs dans Bandol.
-
Planifier la date et l'heure : Fixez un rendez-vous avec le résident pour effectuer l'inventaire. Il est impératif que toutes les parties concernées soient présentes pour garantir un processus transparent et contradictoire. Cela vous permettra de vous sentir en confiance durant l'évaluation.
-
Préparer une liste de vérification : Créez une liste des éléments à inspecter, incluant les murs, les sols, les équipements et les installations. Cela vous aidera à vous assurer que rien n'est omis lors de l'inspection, vous apportant ainsi une tranquillité d'esprit.
-
Informer le locataire : Transmettez au locataire les informations concernant la situation de l'appartement, en précisant ce qu'il doit organiser, tel que vider les placards et s'assurer que toutes les installations sont accessibles. Une bonne communication est essentielle pour éviter toute confusion.
Saviez-vous qu'environ 70 % des propriétaires prennent le temps d'élaborer une liste de vérification avant l'évaluation ? Cela contribue non seulement à une inspection plus efficace, mais aussi à la réduction des litiges potentiels. En suivant ces étapes, vous vous garantissez que la situation se déroule dans les meilleures conditions possibles. N'hésitez pas à contacter Légimétrie pour vous accompagner dans cette démarche.

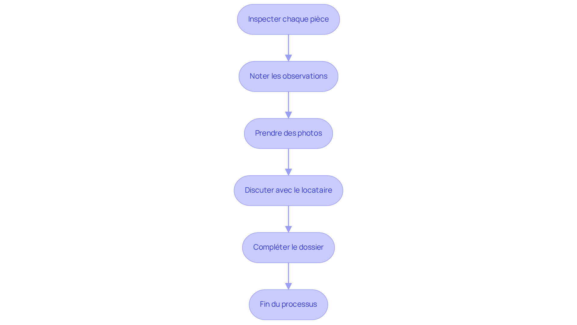
Réaliser l'État des Lieux : Étapes Pratiques d'Inspection
Pour réaliser l'état des lieux, suivez ces étapes pratiques :
-
Inspecter chaque pièce : Commencez par la première pièce et avancez pièce par pièce. Vérifiez minutieusement les murs, les sols, les plafonds, les fenêtres et les portes. Une inspection détaillée est cruciale pour identifier d'éventuelles dégradations. Pensez aux diagnostics immobiliers obligatoires tels que le diagnostic de performance énergétique (DPE), le diagnostic plomb, le diagnostic amiante, et la vérification des installations de gaz et d'électricité.
-
Noter les observations : Utilisez une liste de vérification pour enregistrer la condition de chaque élément. Soyez précis et objectif dans vos descriptions, en notant même les détails apparemment insignifiants, car ils peuvent avoir leur importance en cas de litige. Avez-vous déjà pensé à l'impact que des rapports de diagnostics peuvent avoir sur votre décision de louer ou de vendre ?
-
Prendre des photos : Photographiez chaque pièce ainsi que les éléments notables (dommages, équipements, etc.) pour disposer de preuves visuelles. Environ 70 % des propriétaires prennent des photos lors de l'inspection, ce qui renforce la transparence et la clarté du processus. Envisagez-vous d'ajouter des preuves visuelles comme des photos ou des croquis pour rendre la situation plus détaillée ?
-
Discuter avec le locataire : Impliquez le locataire dans le processus. Demandez-lui s'il a des préoccupations ou des observations à faire concernant l'état du logement. Cela favorise une communication ouverte et peut prévenir des malentendus futurs. Informez-le également des diagnostics obligatoires qui pourraient affecter la location.
-
Compléter le dossier : Une fois l'inspection achevée, rédigez le rapport d'état en incluant toutes vos notes et photos. Assurez-vous que toutes les parties signent le document, car cela constitue une preuve légale en cas de désaccord ultérieur. Rappelez-vous que des modifications peuvent être demandées dans les 10 jours suivant l'entrée, et n'oubliez pas d'inclure les relevés des compteurs d’eau, d’électricité et de gaz, qui sont également liés aux diagnostics obligatoires. Les états des lieux locatifs dans Bandol sont également encadrés par la loi Alur, soulignant leur importance. En restant informé des états des lieux locatifs dans Bandol grâce à Légimétrie, vous vous assurez de respecter toutes les obligations légales lors de la réalisation de l'inventaire.

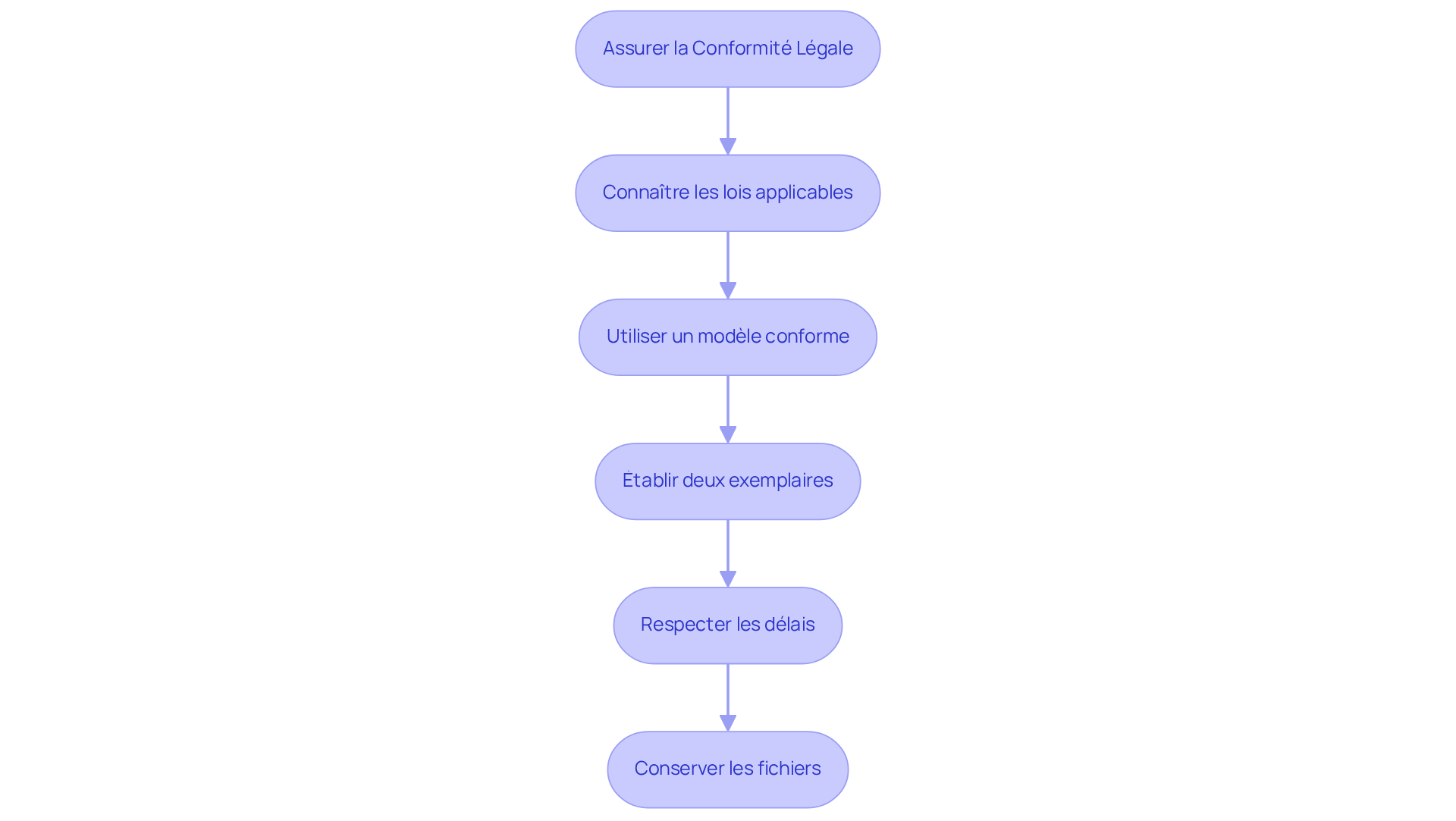
Assurer la Conformité Légale : Réglementations et Obligations
Pour garantir la conformité légale lors de la réalisation de l'état des lieux, il est essentiel de suivre ces recommandations :
-
Connaître les lois applicables : Avez-vous pris le temps de vous familiariser avec la loi ALUR et d'autres réglementations pertinentes qui régissent les inventaires en France ? En 2025, la loi ALUR demeure le cadre juridique principal, imposant des obligations strictes aux propriétaires et locataires. Légimétrie, en tant qu'expert en états des lieux locatifs dans Bandol, est là pour vous accompagner dans cette démarche de diagnostics immobiliers, afin de vous assurer que toutes les exigences sont respectées.
-
Utiliser un modèle conforme : Est-ce que votre compte rendu d'état respecte les exigences légales ? Assurez-vous qu'il inclut les mentions obligatoires telles que l'identité des parties, la description précise des espaces, et les conditions d'entrée et de sortie. Environ 70 % des propriétaires utilisent des modèles conformes, ce qui facilite la gestion des litiges. Légimétrie propose des modèles adaptés pour garantir la conformité des états des lieux locatifs dans Bandol.
-
Établir deux exemplaires : Avez-vous pensé à préparer deux copies du constat, une pour le propriétaire et une pour le résident ? Cela permet à chacun d'avoir un document signé lors des états des lieux locatifs dans Bandol et d'éviter les malentendus, garantissant ainsi la transparence, un principe fondamental que Légimétrie défend dans ses services.
-
Respecter les délais : Êtes-vous conscient de l'importance d'effectuer l'inventaire d'entrée et de sortie dans les délais impartis ? Un état des lieux locatifs dans Bandol doit être réalisé avant que le locataire prenne possession des espaces et à la fin du contrat pour comparer les conditions initiales et finales du logement. Légimétrie s'engage à intervenir rapidement pour respecter ces délais.
-
Conserver les fichiers : Gardez-vous une copie de la situation et des photos pour référence ultérieure ? Cela est crucial en cas de conflit ou de réclamation. La conservation de ces documents est essentielle pour prouver l'état du logement et protéger les intérêts des deux parties. Grâce à Légimétrie, vous pouvez facilement accéder à vos rapports de diagnostic et aux états des lieux locatifs dans Bandol, garantissant ainsi une gestion efficace de vos obligations réglementaires.

Conclusion
Réaliser un état des lieux locatif à Bandol est bien plus qu'une simple formalité, c'est une étape décisive qui mérite une attention particulière. En effet, ce processus demande une préparation minutieuse et une connaissance approfondie des réglementations en vigueur. En collectant les documents nécessaires, en planifiant une rencontre avec le locataire, et en établissant un rapport détaillé, vous assurez non seulement la conformité, mais aussi une transparence bénéfique pour toutes les parties impliquées.
Les étapes pratiques que nous avons abordées, telles que :
- Inspection minutieuse des lieux
- Prise de notes précises
- Communication ouverte avec le locataire
sont essentielles. Elles permettent d'éviter les malentendus et les litiges. De plus, en respectant les obligations légales, comme celles imposées par la loi ALUR, vous garantissez que chaque état des lieux est réalisé dans un cadre légal approprié. En intégrant ces pratiques, vous pouvez naviguer sereinement à travers le processus locatif.
Il est crucial de voir l'état des lieux non seulement comme une obligation légale, mais aussi comme une occasion d'établir une relation de confiance avec votre locataire. En investissant du temps dans la préparation et la réalisation de cet inventaire, vous contribuez à créer un environnement locatif harmonieux et respectueux. Pour garantir la conformité et la qualité de l'état des lieux locatifs à Bandol, faire appel à des experts comme Légimétrie peut s'avérer être un atout précieux. Ne laissez pas le doute s'installer, contactez-nous dès aujourd'hui pour sécuriser votre processus locatif.
Foire aux questions
Quelles sont les étapes pour préparer l'état des lieux ?
Les étapes incluent : réunir les documents nécessaires, planifier la date et l'heure de l'évaluation, préparer une liste de vérification des éléments à inspecter, et informer le locataire des préparatifs à faire.
Quels documents doivent être rassemblés avant l'évaluation ?
Il est essentiel de collecter le contrat de location, les états des lieux locatifs dans Bandol, ainsi que tout rapport de maintenance ou de réparation.
Pourquoi est-il important de planifier un rendez-vous avec le résident ?
Il est impératif que toutes les parties concernées soient présentes pour garantir un processus transparent et contradictoire, ce qui contribue à une évaluation en toute confiance.
Que doit inclure la liste de vérification pour l'inspection ?
La liste de vérification doit inclure les murs, les sols, les équipements et les installations à inspecter pour s'assurer que rien n'est omis.
Comment informer le locataire avant l'évaluation ?
Il est important de transmettre au locataire des informations sur la situation de l'appartement, lui précisant de vider les placards et de s'assurer que toutes les installations sont accessibles.
Quel est le pourcentage de propriétaires qui élaborent une liste de vérification avant l'évaluation ?
Environ 70 % des propriétaires prennent le temps d'élaborer une liste de vérification avant l'évaluation.
Pourquoi est-il recommandé de suivre ces étapes pour l'état des lieux ?
Suivre ces étapes contribue à une inspection plus efficace et à la réduction des litiges potentiels, garantissant que la situation se déroule dans les meilleures conditions possibles.



