Chez Légimétrie, nous mettons notre expertise au service de vos obligations légales et réglementaires dans le secteur de l'immobilier.
État des lieux entre propriétaires : étapes essentielles à suivre

Introduction
L'état des lieux est bien plus qu'une simple formalité ; c'est un élément fondamental dans la relation entre propriétaires et locataires. Imaginez un bouclier qui protège contre les malentendus et les litiges potentiels. En suivant un processus rigoureux, tant les propriétaires que les locataires peuvent bénéficier d'une transparence accrue et d'une protection de leurs droits.
Mais qu'en est-il des étapes essentielles à respecter pour garantir un état des lieux efficace ? Ce guide pratique est là pour vous aider. Il dévoile les clés pour naviguer à travers cette démarche cruciale, tout en éclairant les obligations légales et les meilleures stratégies pour gérer d'éventuels conflits.
En réfléchissant à votre propre situation, vous vous demandez peut-être : comment puis-je m'assurer que mes droits sont protégés ? Comment éviter les malentendus avec mes locataires ? En comprenant ces enjeux, vous serez mieux préparé à agir.
Légimétrie est là pour vous accompagner dans ce processus. Ensemble, nous pouvons garantir que chaque étape est respectée, vous apportant ainsi la tranquillité d'esprit que vous méritez.
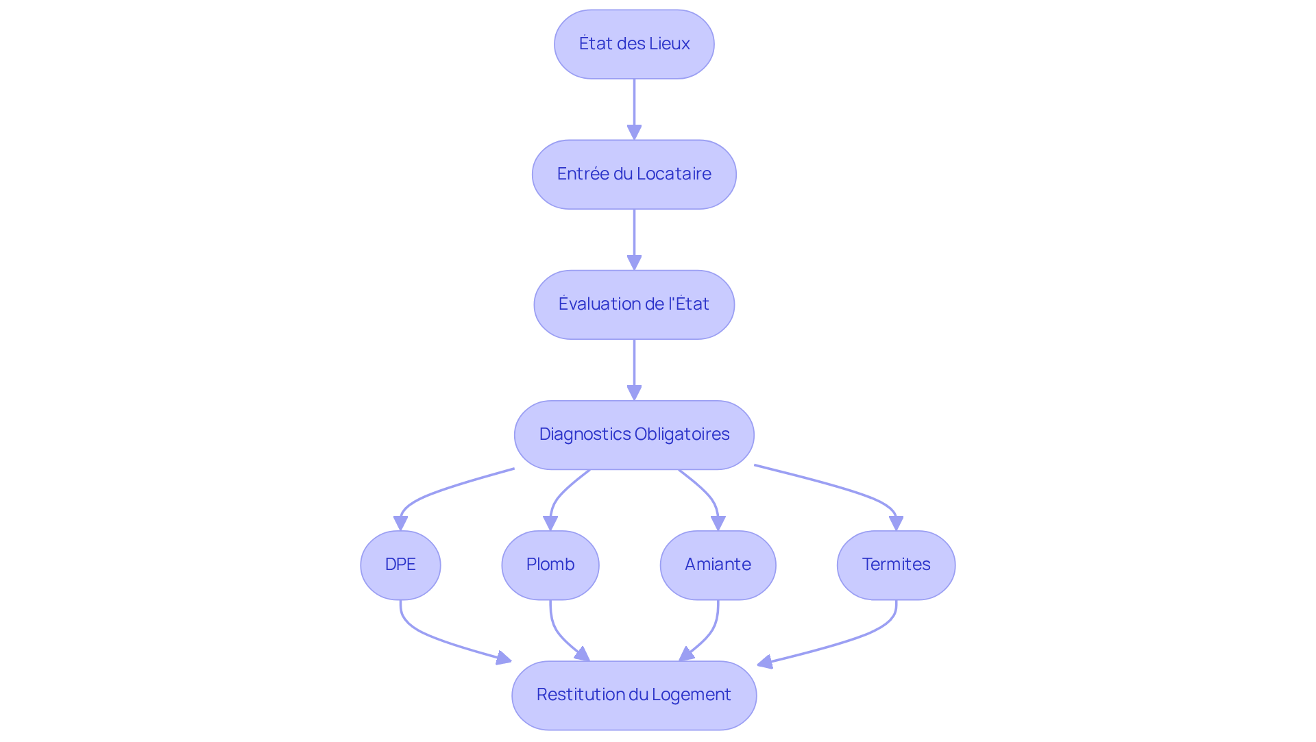
Comprendre l'État des Lieux : Définition et Importance
L'état du logement est bien plus qu'un simple document ; c'est une garantie de tranquillité d'esprit pour les propriétaires et les locataires. En décrivant l'état des lieux entre l'entrée et la sortie d'un locataire, il joue un rôle crucial dans la prévention des litiges. Avez-vous déjà pensé à la manière dont un état des lieux bien réalisé peut protéger vos droits ? En effet, il assure que le logement est restitué dans le même état qu'à l'entrée, sauf pour l'usure normale.
Il est donc impératif de réaliser l'état des lieux entre les deux parties avec soin et précision, afin d'assurer une transparence totale. De plus, il est essentiel de prendre en compte les diagnostics immobiliers obligatoires, tels que :
- le Diagnostic de Performance Énergétique (DPE)
- le diagnostic plomb
- amiante
- termites
- d'autres évaluations de sécurité
Ces éléments garantissent non seulement la conformité du bien, mais également la sécurité des occupants.
Ces diagnostics, qui varient selon la nature de la transaction, doivent être intégrés dans le processus d'évaluation. En agissant ainsi, vous protégez non seulement vos droits, mais vous assurez également un environnement sûr pour tous. N'attendez plus, contactez Légimétrie pour vous accompagner dans cette démarche essentielle.

Étapes pour Réaliser un État des Lieux : Processus Pratique
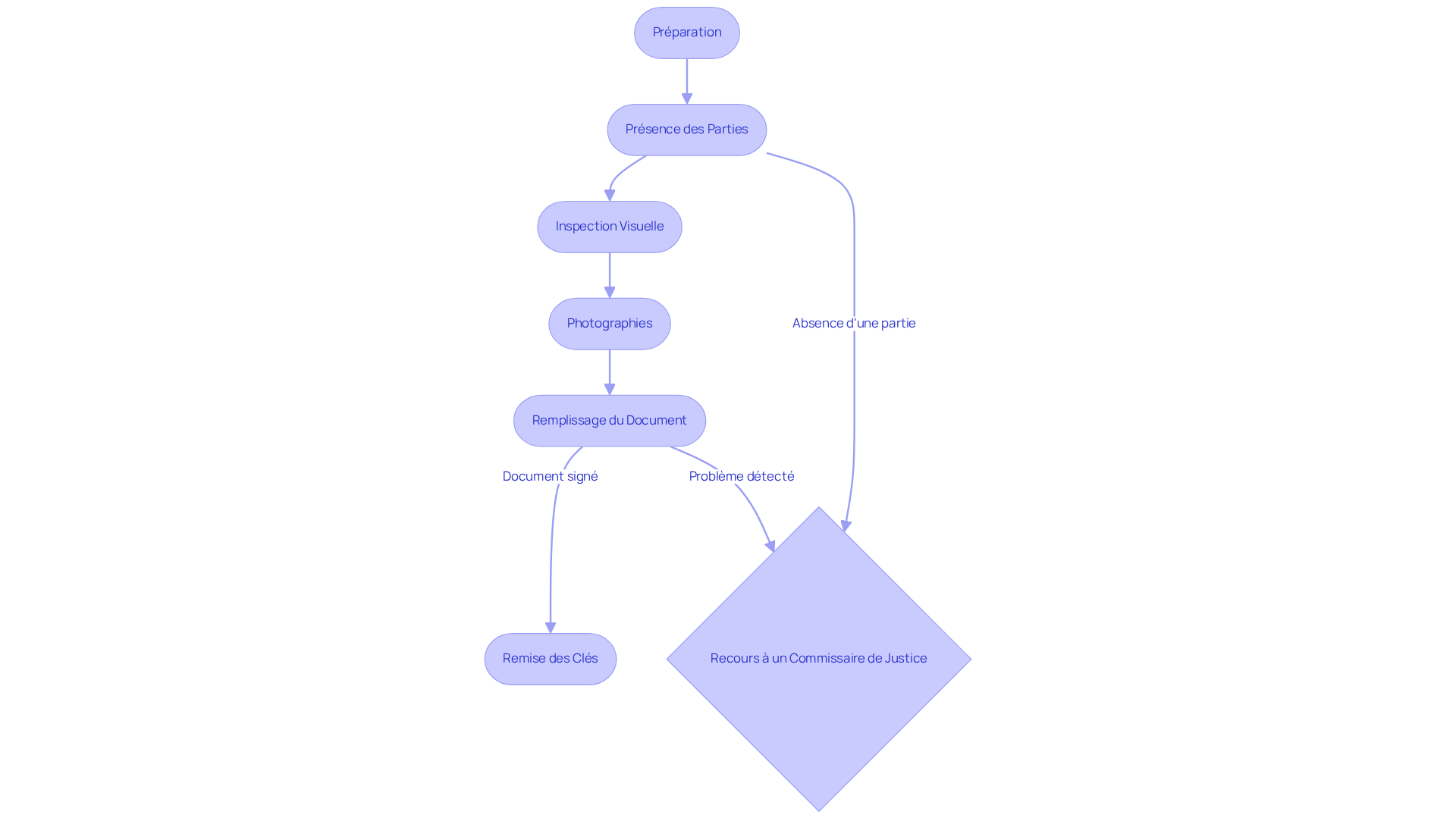
Pour réaliser un état des lieux efficace, suivez ces étapes essentielles :
-
Préparation : Rassemblez tous les documents nécessaires, comme le contrat de location et un modèle d'état standardisé. Cela garantit que tous les éléments essentiels sont pris en compte. Avez-vous vérifié les diagnostics immobiliers obligatoires, comme le Diagnostic de Performance Énergétique (DPE) ? C'est crucial pour assurer la conformité et la sécurité de votre bien.
-
Présence des Parties : Il est important que le propriétaire et le locataire soient présents lors de l'inspection. Leur présence est essentielle pour valider le document et éviter toute contestation ultérieure. En effet, l'absence d'une des parties annule la valeur légale du constat, ce qui peut entraîner des litiges. Pensez-vous que cela pourrait poser problème ?
-
Inspection Visuelle : Parcourez chaque pièce du logement et vérifiez minutieusement la condition des murs, sols, plafonds, portes et fenêtres. Prenez des notes détaillées sur les éventuelles dégradations ou anomalies. Avez-vous pensé à vérifier si des diagnostics comme l'amiante ou le plomb ont été réalisés, surtout si le bien est ancien ?
-
Photographies : N'oubliez pas de prendre des photos de chaque pièce, en capturant les défauts et l'état général. Ces images serviront de preuve en cas de litige, renforçant ainsi la transparence du processus. Cela vous semble-t-il utile ?
-
Remplissage du Document : Complétez le modèle d'état des lieux en notant toutes les observations. Assurez-vous que les deux parties contractantes signent le document en deux exemplaires, ce qui est essentiel pour sa valeur légale.
-
Recours à un Commissaire de Justice : Si l'une des parties est absente ou en cas de désaccord, il est possible de faire appel à un commissaire de justice pour établir un constat. Cela assure que l'inventaire est effectué de façon juste et objective. Cela pourrait-il vous rassurer ?
-
Remise des Clés : À la fin de l'inventaire, remettez les clés au locataire et fournissez-lui une copie signée de l'inventaire. Cela garantit une bonne communication et une documentation claire.
Informations Complémentaires : Le dépôt de garantie doit être restitué dans un délai maximal d'un mois après la remise des clés si aucune dégradation n’est constatée. En cas de non-restitution dans ce délai, le montant sera majoré de 10% du loyer mensuel pour chaque mois de retard. Pour faciliter le processus, envisagez d'utiliser des modèles et des outils numériques disponibles en ligne, et restez informé des évolutions réglementaires concernant les diagnostics immobiliers.

Aspects Légaux de l'État des Lieux : Obligations et Règlementations
L'état de l'espace est encadré par plusieurs lois, notamment la loi ALUR, qui impose qu'il soit effectué lors de la remise des clés. Pourquoi est-ce si important ? Voici quelques obligations clés à respecter :
- Double Exemplaire : L'état des lieux doit être établi en deux exemplaires identiques, un pour le propriétaire et un pour le locataire, et signé par les deux parties. Cette exigence vise à garantir la transparence et à éviter les litiges.
- Délai de Contestation : Le locataire a un délai de 10 jours pour contester le rapport d'entrée s'il remarque des éléments manquants ou incorrects. Ce délai est crucial pour permettre une résolution rapide des désaccords.
- Mention des Éléments : L'inventaire doit comporter une description détaillée de la condition de chaque pièce et des équipements, ainsi que les relevés de compteurs d'eau, d'électricité et de gaz. Cela permet d'établir un constat clair et objectif de l'état du logement.
- Conditions de Réalisation : L'état des lieux doit être effectué dans de bonnes conditions d'éclairage et en présence des deux groupes. Cela garantit que toutes les observations sont notées de manière précise et qu'il y a un état des lieux entre les deux ensembles pour partager leurs remarques.
La loi ALUR a également favorisé une plus grande transparence dans la gestion des états, avec des statistiques indiquant que près de 80 % des propriétaires respectent désormais leurs obligations légales. Des exemples de litiges réglés grâce à cette loi illustrent l'importance de l'état des lieux entre les parties, qui peut prévenir des conflits futurs et protéger les droits de chacun. En tant que professionnel de l'immobilier, il est crucial de rester informé des évolutions réglementaires et des meilleures pratiques. Comment Légimétrie peut-elle vous aider ? En fournissant des mises à jour régulières sur les nouvelles obligations et les conséquences techniques liées aux diagnostics immobiliers, nous vous accompagnons dans cette démarche.

Gérer les Litiges : Solutions et Conseils Pratiques
En cas de litige concernant l'état des lieux entre les parties, il est essentiel de savoir que plusieurs stratégies peuvent être mises en œuvre pour parvenir à une résolution efficace. Avez-vous déjà pensé à la manière dont une simple conversation pourrait changer la donne ?
-
Dialogue Ouvert : Initiez une discussion franche avec l'autre partie. La communication est souvent la clé pour éviter des conflits prolongés. En parlant ouvertement, vous pourriez découvrir des solutions auxquelles vous n'aviez pas pensé.
-
Documentation : Rassemblez toutes les preuves pertinentes, comme l'état des lieux entre les parties signé, des photos datées et toute correspondance échangée. Une documentation complète est cruciale si le litige doit être soumis à une autorité compétente. Cela vous donne une base solide pour défendre vos droits.
-
Commission Départementale de Conciliation : Si le dialogue ne mène à rien, envisagez de solliciter la commission départementale de conciliation. Cette démarche gratuite permet de résoudre les conflits sans recourir aux tribunaux. Saviez-vous que près de 70% des litiges sont réglés par cette voie ? C'est une option à considérer sérieusement.
-
Recours Juridique : En dernier recours, si aucune solution amiable n'est trouvée, il est possible de saisir le tribunal compétent. Cependant, il est recommandé d'épuiser toutes les options amiables avant d'envisager cette étape, car cela peut être long et coûteux.
Adopter ces pratiques préventives et favorables au dialogue peut non seulement réduire les tensions, mais aussi minimiser les risques de conflits futurs. Cela contribue à maintenir de bonnes relations entre propriétaires et locataires. Par exemple, des cas pratiques montrent que des propriétaires et locataires ont réussi à résoudre leurs désaccords grâce à une médiation efficace, évitant ainsi des procédures judiciaires coûteuses. En utilisant des outils digitaux pour documenter chaque étape, les parties peuvent également renforcer leur position en cas de litige. Pensez-vous que ces stratégies pourraient vous aider dans votre situation ?

Conclusion
Réaliser un état des lieux entre propriétaires est essentiel. Cela garantit la protection des droits de chacun et assure la transparence dans la relation locative. Ce n'est pas qu'une simple formalité, mais une étape cruciale pour éviter les litiges et garantir la sécurité des occupants d'un logement.
Avez-vous déjà pensé aux conséquences d'un état des lieux mal réalisé ? Les étapes essentielles à suivre, comme :
- La préparation minutieuse des documents
- La présence des deux parties lors de l'inspection
- La prise de photographies
renforcent la validité de l'état des lieux. En outre, respecter les obligations légales, notamment celles établies par la loi ALUR, est impératif pour documenter correctement chaque élément et protéger les droits de chacun.
En somme, un état des lieux bien réalisé est un outil de prévention des conflits et un gage de tranquillité d'esprit pour propriétaires et locataires. Pourquoi ne pas vous faire accompagner par des professionnels comme Légimétrie ? Ils peuvent vous aider à naviguer dans ce processus complexe et à rester informé des évolutions réglementaires. En adoptant une approche proactive et en favorisant le dialogue, vous pouvez éviter des litiges et instaurer une relation de confiance durable. Alors, êtes-vous prêt à faire le premier pas vers une gestion sereine de votre bien ?
Foire aux questions
Qu'est-ce qu'un état des lieux ?
L'état des lieux est un document qui décrit l'état d'un logement entre l'entrée et la sortie d'un locataire, garantissant la tranquillité d'esprit pour les propriétaires et les locataires.
Pourquoi est-il important de réaliser un état des lieux ?
Il est crucial pour prévenir les litiges en assurant que le logement est restitué dans le même état qu'à l'entrée, sauf pour l'usure normale.
Quels éléments doivent être pris en compte lors de la réalisation de l'état des lieux ?
Il est essentiel de prendre en compte les diagnostics immobiliers obligatoires, tels que le Diagnostic de Performance Énergétique (DPE), le diagnostic plomb, l'amiante, les termites et d'autres évaluations de sécurité.
Comment les diagnostics immobiliers influencent-ils l'état des lieux ?
Ces diagnostics garantissent la conformité du bien et la sécurité des occupants, devant être intégrés dans le processus d'évaluation.
Que faire si j'ai besoin d'aide pour réaliser un état des lieux ?
Il est recommandé de contacter des professionnels comme Légimétrie pour vous accompagner dans cette démarche essentielle.



