Chez Légimétrie, nous mettons notre expertise au service de vos obligations légales et réglementaires dans le secteur de l'immobilier.
5 Points Clés sur la Validité DPE pour Propriétaires de Maison

Introduction
La performance énergétique des logements est un sujet qui préoccupe de nombreux propriétaires. Avec l'évolution des réglementations autour du Diagnostic de Performance Énergétique (DPE), il est crucial de comprendre la validité de ce diagnostic. Non seulement cela permet de se conformer aux lois en vigueur, mais cela valorise également votre bien sur le marché immobilier.
Alors, comment naviguer dans ce paysage complexe et éviter les conséquences d'un DPE périmé ? C'est une question légitime, et cet article va explorer cinq points clés sur la validité du DPE. Nous vous offrirons des conseils pratiques pour optimiser la performance énergétique de votre logement et éviter des amendes potentielles.
En outre, imaginez la tranquillité d'esprit que vous pourriez avoir en sachant que votre bien est conforme et valorisé. Légimétrie est là pour vous accompagner dans cette démarche. N'attendez plus, contactez-nous pour découvrir comment nous pouvons vous aider à naviguer dans ces enjeux.
Légimétrie : Services de Diagnostic de Performance Énergétique (DPE)
Vous êtes propriétaire et vous vous demandez comment optimiser la performance énergétique de votre bien ? Légimétrie est là pour vous aider. Nous offrons des services complets de diagnostic de performance (DPE) pour ceux qui souhaitent vendre ou louer leur propriété. Nos évaluations approfondies de la consommation d'énergie sont accompagnées de suggestions concrètes pour améliorer l'efficacité de votre logement.
La mise à jour de la validité DPE est essentielle. Elle vous permet d'avoir une évaluation fiable et actualisée de la validité DPE, ce qui est crucial pour vous en tant que détenteur. Saviez-vous que le coût d'un DPE varie entre 100 € et 250 € ? Cela vous offre une transparence sur les aspects financiers de ce service. Grâce à nos diagnostiqueurs certifiés, nous garantissons des rapports clairs et conformes aux normes en vigueur, facilitant ainsi votre compréhension des obligations réglementaires.
Il est important de prendre conscience des conséquences d'un DPE en ce qui concerne la validité DPE. Une amende de 3 000 € peut être appliquée si vous ne disposez pas de ce document ou si vous transmettez de fausses informations. De plus, depuis le début de l'année 2025, les logements classés G ne peuvent plus être mis en location. Une rénovation de la performance est donc nécessaire pour atteindre au minimum la classe F pour les biens locatifs.
En intégrant la validité DPE dans votre processus de vente ou de location, vous vous conformez non seulement aux exigences légales, mais vous valorisez également votre bien sur le marché immobilier. Cela attire des acquéreurs ou des locataires soucieux de la performance énergétique. Alors, pourquoi attendre ? Contactez Légimétrie dès aujourd'hui pour découvrir comment nous pouvons vous accompagner dans cette démarche.

Durée de Validité du DPE : Ce Qu'il Faut Savoir
Le Diagnostic de Performance Énergétique (DPE) a une validité de 10 ans. Cependant, si vous avez obtenu votre DPE entre le 1er janvier 2018 et le 30 juin 2021, sachez qu'il a perdu sa validité depuis le 1er janvier 2025. Cela signifie que de nombreux propriétaires se retrouvent dans l'obligation de renouveler leur DPE pour se conformer à la législation actuelle. En 2025, environ 600 000 logements en France seront concernés par cette situation. Cela souligne l'importance d'une vérification régulière de la validité DPE des diagnostics.
Ne pas renouveler un DPE périmé peut entraîner des conséquences juridiques significatives. En effet, des amendes pouvant atteindre 3 000 euros peuvent être imposées aux propriétaires qui ne respectent pas cette obligation. De plus, l'absence d'un DPE valide lors de la vente ou de la location d'un bien peut compromettre la transaction, exposant le propriétaire à des recours en justice pour défaut d'information précontractuelle. Il est donc crucial de planifier un nouveau diagnostic dès que nécessaire pour éviter des complications et garantir la conformité avec les exigences légales.
En outre, il est essentiel de comprendre le rôle des administrateurs de biens dans la gestion de ces diagnostics. Ils peuvent vous aider à naviguer dans les exigences réglementaires et à assurer la sécurité de vos transactions immobilières. Pensez également à d'autres diagnostics immobiliers obligatoires, tels que le diagnostic plomb, amiante, et les vérifications des installations de gaz et d'électricité. Ces éléments doivent être pris en compte pour garantir la sécurité et la conformité de vos biens immobiliers.
Êtes-vous prêt à faire le point sur la validité de votre DPE ? Contactez Légimétrie pour vous assurer que vous êtes en conformité avec la législation et pour éviter des tracas futurs.

Conséquences d'un DPE Périmé lors d'une Vente ou Location
Un DPE périmé peut entraîner des conséquences sérieuses pour vous, propriétaires. Imaginez devoir faire face à des retards lors de la vente ou de la location de votre bien, ou même à des amendes. Pire encore, un acheteur ou un locataire pourrait demander une réduction de prix. Cela peut être stressant, n'est-ce pas ? C'est pourquoi il est crucial de s'assurer que la validité dpe de votre DPE est à jour avant de procéder à une transaction.
Avec Légimétrie, vous n'êtes pas seul. Nous vous aidons à rester informé des évolutions réglementaires et des nouvelles obligations liées aux diagnostics immobiliers. Cela vous permet de garantir la validité dpe de vos transactions et d'éviter des complications potentielles. En outre, en étant proactif, vous protégez votre investissement et assurez une tranquillité d'esprit.
Alors, pourquoi attendre ? Contactez Légimétrie dès aujourd'hui pour vous assurer que la validité DPE de votre certificat est à jour et que vous êtes en conformité avec la législation. Votre bien mérite le meilleur, et nous sommes là pour vous accompagner.

Quand Réaliser un DPE : Obligations pour les Propriétaires
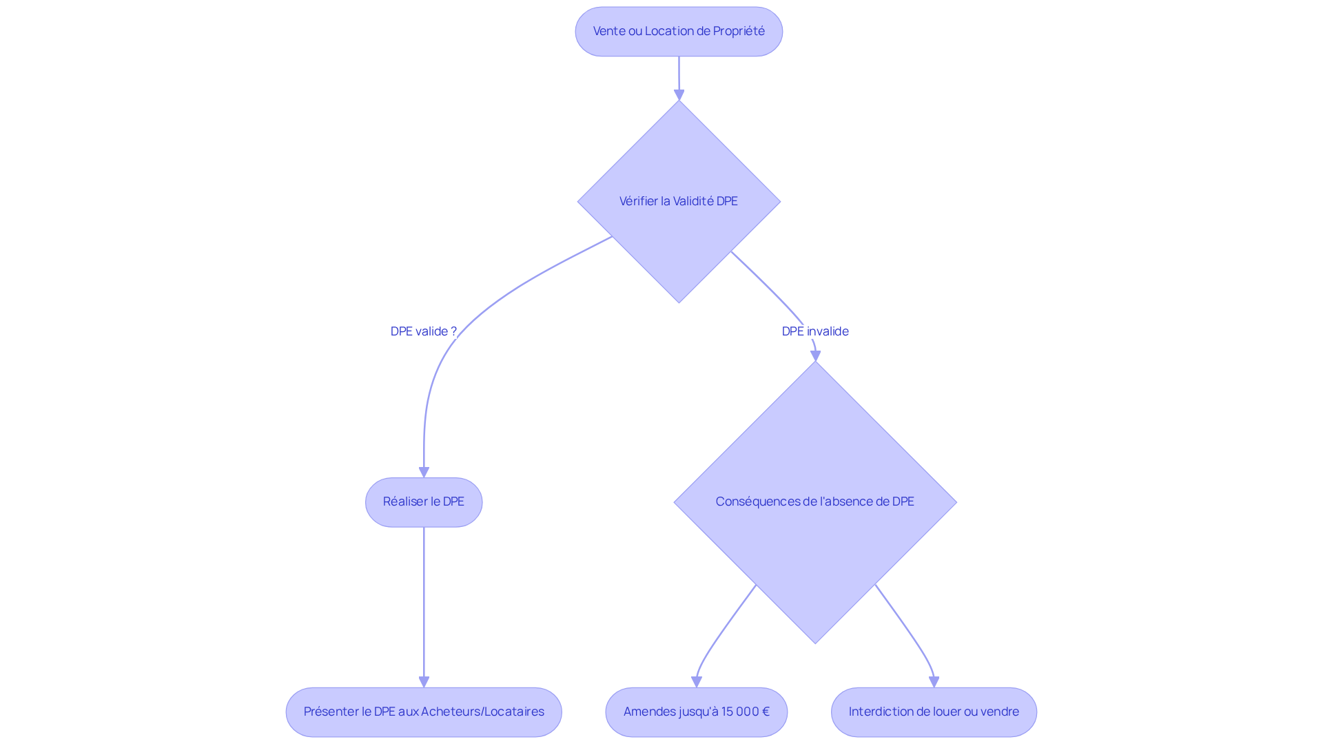
Les propriétaires doivent impérativement vérifier la validité dpe en réalisant un Diagnostic de Performance Énergétique (DPE) avant de mettre leur propriété en vente ou en location. Ce diagnostic, qui incombe au propriétaire, doit être présenté aux potentiels acheteurs ou locataires dès la première visite. Mais pourquoi est-ce si important ? Un DPE valide, qui atteste de la validité dpe, n'est pas seulement une obligation légale ; c'est aussi un atout précieux pour valoriser votre propriété sur le marché.
En plus du DPE, d'autres diagnostics immobiliers obligatoires, comme le diagnostic plomb, amiante et termites, doivent également être effectués pour garantir la sécurité des biens. Selon des données récentes, environ 70 % des propriétaires réalisent un DPE avant la vente. Cela leur permet de mieux anticiper les attentes des acheteurs. Par exemple, un propriétaire à Marseille a réalisé un DPE avant la mise en vente de son appartement, ce qui a facilité la transaction en rassurant les acheteurs sur la performance énergétique de la propriété.
De plus, si vous envisagez des travaux de rénovation significatifs, sachez qu'un nouveau DPE est requis pour refléter les améliorations apportées. Cela garantit que votre logement respecte les normes en vigueur. Il est donc conseillé de planifier ce diagnostic en amont pour éviter des complications lors des transactions immobilières.
Ne pas réaliser un DPE peut entraîner des amendes pouvant atteindre 15 000 €, et des conséquences telles que l'interdiction de louer ou de vendre le bâtiment, ce qui remet en question la validité dpe. Cela souligne l'importance de cette obligation légale. Comme l'indique Mickaël ZONTA, co-fondateur de NousGérons, "le diagnostic de performance thermique (DPE) est un outil indispensable pour toute mise en location ou en vente d’un actif immobilier." Alors, êtes-vous prêt à faire le premier pas vers une vente ou une location réussie ? Contactez Légimétrie dès aujourd'hui pour vous assurer que tout est en ordre.

Processus de Réalisation d'un DPE : Étapes et Exigences
La réalisation d'un Diagnostic de Performance Énergétique (DPE) est essentielle pour garantir la validité dpe de votre propriété. Mais comment s'assurer que ce processus se déroule sans accroc ? Voici les étapes clés à suivre :
-
Préparation des documents nécessaires : Avant la visite du diagnostiqueur, il est crucial de rassembler tous les documents pertinents, tels que les factures d'énergie, les plans de la maison, et les précédents diagnostics, comme le diagnostic plomb ou amiante, si disponibles. Cela facilite une évaluation plus précise et vous permet de vous sentir plus serein.
-
Visite du diagnostiqueur : Lors de cette étape, le diagnostiqueur examine les caractéristiques de votre logement, y compris l'isolation, le système de chauffage, et les équipements énergétiques. Cette visite peut durer entre 45 minutes pour un appartement de deux pièces et jusqu'à 3 heures pour une maison individuelle, selon sa taille et sa complexité. Pensez-vous à ce que cela pourrait révéler sur la performance de votre maison ?
-
Analyse des données collectées : Après la visite, le diagnostiqueur analyse les données recueillies pour évaluer la consommation d'énergie et les émissions de gaz à effet de serre de votre logement. Cette analyse est cruciale pour établir une étiquette de consommation précise, vous aidant ainsi à mieux comprendre l'impact de votre maison sur l'environnement.
-
Rédaction et remise du rapport : Enfin, le diagnostiqueur rédige un rapport détaillé qui documente ses observations et les anomalies détectées. Ce rapport est essentiel pour garantir la validité dpe et doit être remis au propriétaire dans un délai raisonnable. Il peut également avoir des implications légales, notamment en ce qui concerne la capacité à vendre ou à louer votre patrimoine.
Des experts soulignent l'importance de chaque étape pour éviter les erreurs qui pourraient compromettre la validité dpe. Par exemple, un diagnostic réalisé trop rapidement peut entraîner des estimations inexactes, affectant ainsi la note finale. En suivant ces bonnes pratiques, vous pouvez vous assurer que la validité dpe de votre DPE est conforme aux exigences réglementaires et reflète fidèlement la performance de votre propriété. N'attendez plus, contactez Légimétrie pour vous accompagner dans cette démarche et garantir la qualité de votre diagnostic.

Interprétation des Résultats d'un DPE : Guide pour Propriétaires
Les résultats d'un Diagnostic de Performance Énergétique (DPE) sont classés sur une échelle allant de A à G. A indique une performance énergétique optimale, tandis que G signale une performance médiocre. En tant que propriétaire, il est essentiel de comprendre comment ces étiquettes peuvent influencer la valeur de votre bien et vos coûts énergétiques futurs.
Saviez-vous qu'un DPE de classe A ou B peut augmenter la valeur de votre propriété de 4 à 7 % en Île-de-France ? En revanche, un DPE de classe F ou G peut entraîner une décote de 15 %, soit environ 452 € par m². En 2023, 17 % des ventes immobilières concernaient des passoires thermiques. Cela souligne l'importance d'améliorer la validité dpe avant l'entrée en vigueur de nouvelles réglementations.
De plus, ceux qui ont investi dans des rénovations écologiques, comme l'isolation des murs intérieurs pour réduire les pertes de chaleur et améliorer le confort thermique, ou l'installation de double vitrage pour diminuer les nuisances sonores, ont constaté une augmentation de 10 % de la valeur de leur bien après avoir amélioré la validité DPE de leur étiquette.
Pour mieux comprendre ces étiquettes et leurs implications, il est conseillé de consulter des experts en diagnostics immobiliers. Ils peuvent vous fournir des analyses détaillées et des recommandations adaptées à votre situation. En France, bien que la proportion de logements classés A ou B reste encore faible, la tendance s'oriente vers une amélioration continue de la validité DPE, soutenue par des initiatives de sensibilisation et des aides à la rénovation.
Alors, êtes-vous prêt à explorer comment améliorer votre DPE et, par conséquent, la valeur de votre propriété ? Contactez Légimétrie pour des conseils personnalisés et commencez votre chemin vers une meilleure performance énergétique.

Rôle du DPE dans la Transition Énergétique des Propriétés
Le Diagnostic de Performance Énergétique (DPE) et sa validité dpe sont essentiels pour les propriétaires soucieux de l'avenir de leur bien. Il offre des informations précieuses sur la consommation d'énergie et les émissions de gaz à effet de serre. En identifiant les faiblesses d'un bâtiment, le DPE permet de planifier des rénovations ciblées pour améliorer l'efficacité énergétique. Avez-vous déjà pensé à l'impact que des travaux d'isolation ou le remplacement de systèmes de chauffage obsolètes pourraient avoir sur votre confort et vos factures ? En 2023, environ 836 000 logements ont vu leur statut de passoire thermique modifié grâce à des rénovations basées sur la validité DPE. Cela montre à quel point cet outil peut transformer votre espace de vie.
Les experts s'accordent à dire que la validité dpe est un levier crucial pour encourager ces rénovations. En effet, les logements classés F ou G, représentant 14 % du parc résidentiel, devront impérativement être rénovés pour éviter des sanctions liées à l'interdiction de location. Cela vous préoccupe-t-il ? Ne laissez pas votre bien devenir un fardeau.
Ainsi, la validité dpe ne se résume pas à un simple diagnostic. Il devient un outil stratégique pour valoriser votre propriété tout en contribuant à la durabilité environnementale. Pensez à l'avenir et à la valeur de votre bien. Contactez Légimétrie pour découvrir comment nous pouvons vous aider à faire de votre maison un espace plus économe en énergie.

Obligations d'Affichage du DPE : Ce Que les Propriétaires Doivent Savoir
Depuis le 1er janvier 2022, l'affichage du Diagnostic de Performance Énergétique (DPE) est devenu une obligation légale pour toutes les annonces immobilières de vente ou de location. Vous vous demandez peut-être comment cela vous affecte ? Il est crucial que l'étiquette énergétique soit clairement visible, car cela permet aux acheteurs ou locataires potentiels de prendre des décisions éclairées concernant leur investissement. Environ 80% des annonces immobilières respectent désormais cette obligation, mais il reste un pourcentage significatif qui ne le fait pas, exposant ainsi les détenteurs à des sanctions financières.
Le non-respect de cette obligation peut entraîner des conséquences sévères. Imaginez des amendes allant jusqu'à 300 000 euros et des peines de prison pouvant atteindre deux ans pour le bailleur, le vendeur et le notaire. De plus, en cas d'absence de DPE, les acheteurs ont le droit de renégocier le prix de vente ou d'exiger la résiliation du contrat, conformément aux dispositions du Code civil sur la fraude. Cela peut sembler accablant, mais il existe des solutions.
Il est essentiel de comprendre que la mention 'DPE en cours' n'est pas suffisante pour mettre un bien sur le marché. Les agences immobilières qui omettent d'afficher le DPE peuvent également faire face à des recours juridiques de la part des acheteurs. En somme, respecter les obligations d'affichage du DPE est essentiel non seulement pour éviter des sanctions financières, mais aussi pour garantir la validité dpe et instaurer une transparence et une confiance dans les transactions immobilières. Alors, pourquoi ne pas contacter Légimétrie pour vous assurer que vous êtes en conformité ? Vous méritez la tranquillité d'esprit.

Lien entre DPE et Factures Énergétiques : Impact pour les Propriétaires
Saviez-vous qu'il existe un lien direct entre la validité dpe d'un logement et ses factures énergétiques ? Les logements classés A ou B, qui sont plus économes en énergie, entraînent généralement des coûts de chauffage et d'électricité moins élevés. En revanche, les logements classés F ou G peuvent engendrer des factures énergétiques élevées, ce qui peut vraiment dissuader les acheteurs ou locataires potentiels.
En fait, selon les données, 32,1 % des résidences principales sont classées D, tandis que 21,1 % sont classées E, et 8,1 % en classe F. Ces classes moins performantes sont souvent associées à des dépenses énergétiques plus élevées. Cela soulève une question importante : comment pouvez-vous améliorer la validité dpe de votre logement pour réduire vos coûts à long terme ?
C'est là que Légimétrie entre en jeu. Nos services de diagnostic peuvent vous aider à identifier les améliorations nécessaires pour rendre votre maison plus économe en énergie. En prenant des mesures dès maintenant, vous pouvez non seulement alléger votre facture, mais aussi augmenter la valeur de votre propriété. Pourquoi ne pas nous contacter pour en savoir plus sur la façon dont nous pouvons vous aider ?

Comment Améliorer la Performance Énergétique d'un Logement : Conseils Pratiques
Pour améliorer la performance de votre logement, avez-vous déjà pensé à des actions simples mais efficaces ? Voici quelques suggestions qui pourraient transformer votre espace :
- Renforcez l'isolation des combles et des murs. Cela peut réduire les déperditions thermiques de jusqu'à 30 % par le toit.
- Remplacez vos fenêtres par des modèles à double vitrage pour limiter les pertes de chaleur.
- Installez un système de chauffage plus performant, comme une pompe à chaleur, qui utilise des énergies renouvelables et diminue votre consommation d'énergie.
- Mettez en place un système de régulation thermique, tel qu'un thermostat programmable, pour ajuster la température selon vos besoins.
Ces améliorations ne se contentent pas d'augmenter votre confort, elles contribuent également à réduire vos factures énergétiques. En fait, 52 % des propriétaires ont déjà effectué des travaux d'isolation, et 71 600 logements ont entrepris des rénovations d’ampleur en 2023. Cela témoigne d'une volonté croissante d'optimiser la performance de leur habitat. De plus, 70 % des propriétaires souhaitent diminuer leur facture d'énergie, soulignant ainsi l'importance de ces actions.
Une bonne validité DPE peut faciliter la vente de votre bien. Un logement ayant une meilleure validité DPE se vendra plus rapidement et à un meilleur prix. N'oubliez pas que vous pouvez également bénéficier d'aides financières telles que MaPrime Renov', qui soutiennent les travaux d'amélioration énergétique. Alors, qu'attendez-vous pour agir ? Votre maison mérite d'être à la fois confortable et économe en énergie.

Conclusion
La validité du Diagnostic de Performance Énergétique (DPE) est cruciale pour vous, propriétaires de maison. Dans un paysage réglementaire en constante évolution, il est essentiel de rester informé. En maintenant votre DPE à jour, vous évitez non seulement des amendes, mais vous valorisez également votre bien sur le marché immobilier. La conformité aux exigences légales et l'optimisation de la performance énergétique doivent devenir vos priorités.
Pourquoi est-il si important d'avoir un DPE valide pour la vente ou la location de votre bien ? Les conséquences d'un DPE périmé peuvent être lourdes. Vous devez également être conscient des obligations d'affichage et des étapes nécessaires pour réaliser un diagnostic efficace. En outre, les améliorations énergétiques ne se traduisent pas seulement par des économies sur vos factures, mais elles augmentent aussi la valeur de votre propriété.
Il est donc impératif d'agir dès maintenant. En contactant des experts comme Légimétrie, vous vous assurez que votre DPE est conforme et que vous êtes informé des meilleures pratiques pour améliorer la performance énergétique de votre logement. Investir dans un DPE valide et dans des rénovations énergétiques n'est pas seulement une obligation légale, c'est aussi une démarche stratégique pour un avenir durable et économiquement avantageux. Alors, qu'attendez-vous pour faire le premier pas ?
Foire aux questions
Qu'est-ce que le Diagnostic de Performance Énergétique (DPE) ?
Le DPE est une évaluation de la consommation d'énergie d'un bien immobilier, qui fournit des informations sur son efficacité énergétique et des suggestions pour l'améliorer.
Pourquoi est-il important de mettre à jour la validité du DPE ?
La mise à jour du DPE est essentielle pour avoir une évaluation fiable et actualisée, ce qui est crucial pour les propriétaires souhaitant vendre ou louer leur bien. De plus, un DPE périmé peut entraîner des amendes et des complications lors des transactions.
Quel est le coût d'un DPE ?
Le coût d'un DPE varie généralement entre 100 € et 250 €.
Quelle est la durée de validité d'un DPE ?
Le DPE a une validité de 10 ans. Cependant, les DPE obtenus entre le 1er janvier 2018 et le 30 juin 2021 ont perdu leur validité depuis le 1er janvier 2025.
Quelles sont les conséquences d'un DPE périmé lors d'une vente ou location ?
Un DPE périmé peut entraîner des amendes allant jusqu'à 3 000 €, des retards lors des transactions, et même des demandes de réduction de prix de la part des acheteurs ou locataires.
Que se passe-t-il pour les logements classés G à partir de 2025 ?
À partir de 2025, les logements classés G ne peuvent plus être mis en location, nécessitant une rénovation pour atteindre au minimum la classe F.
Comment Légimétrie peut-elle aider les propriétaires ?
Légimétrie propose des services de diagnostic DPE, des rapports clairs conformes aux normes, et aide les propriétaires à rester informés des évolutions réglementaires pour garantir la validité de leur DPE.
Quels autres diagnostics immobiliers doivent être pris en compte ?
En plus du DPE, il est important de considérer d'autres diagnostics obligatoires tels que le diagnostic plomb, amiante, et les vérifications des installations de gaz et d'électricité.



