Chez Légimétrie, nous mettons notre expertise au service de vos obligations légales et réglementaires dans le secteur de l'immobilier.
5 Points Clés sur la Durée de Validité du DPE pour la Vente

Introduction
La durée de validité du Diagnostic de Performance Énergétique (DPE) est un sujet crucial pour vous, propriétaires qui envisagez de vendre votre bien. Avec les nouvelles réglementations de 2025 qui approchent, il est essentiel de comprendre comment ces changements peuvent affecter votre vente immobilière.
Que se passe-t-il si votre DPE n'est pas à jour ? Les conséquences d'un diagnostic expiré peuvent être préoccupantes. Êtes-vous prêt à faire face aux défis que cela pourrait engendrer dans un marché immobilier de plus en plus exigeant ?
Cet article explore les points clés concernant la validité du DPE et les meilleures pratiques pour garantir votre conformité. En comprenant ces enjeux, vous pourrez mieux naviguer dans ce processus et prendre des décisions éclairées.
N'attendez pas que le temps joue contre vous. Contactez Légimétrie pour vous assurer que votre DPE est à jour et pour bénéficier de conseils adaptés à votre situation.
Légimétrie: Services de Diagnostic de Performance Énergétique (DPE) pour la Vente en 2025
Vous êtes propriétaire et vous vous inquiétez des exigences de performance énergétique qui approchent à grands pas ? Légimétrie, située à Marseille, est là pour vous accompagner. Nous offrons des services de diagnostic de performance énergétique (DPE) conformes aux exigences de 2025, garantis par nos diagnostiqueurs certifiés. Cela signifie des évaluations précises, en accord avec les nouvelles réglementations sur la durée validité dpe vente, vous permettant de respecter vos obligations lors de la vente de votre bien.
Mais ce n'est pas tout. En plus des DPE, Légimétrie propose également des états des lieux locatifs et des diagnostics avant travaux, comme ceux concernant le plomb et l'amiante. Nous nous engageons à couvrir tous vos besoins réglementaires. Pensez-y : des diagnostics préalables à la vente fiables sont essentiels pour vous, car ils fournissent des rapports en tenant compte de la durée validité dpe vente que vous pouvez présenter en toute confiance aux acheteurs potentiels.
À partir de septembre 2025, chaque rapport DPE affichera un QR code officiel de l'ADEME. Cela assurera l'authenticité des informations et facilitera l'accès aux caractéristiques énergétiques de votre bien. Ces mesures visent à renforcer la transparence et à lutter contre les pratiques frauduleuses, un enjeu crucial dans le marché immobilier actuel.
En choisissant Légimétrie, vous optez pour un partenaire de confiance dans vos transactions immobilières, non seulement à Marseille, mais aussi à Aix-en-Provence et Toulon. Saviez-vous qu'environ 70 000 DPE, soit 1,75% des 4 millions réalisés chaque année, pourraient avoir leur note artificiellement gonflée à la demande des vendeurs ou bailleurs ? La ministre chargée du Logement, Valérie Létard, a souligné que ces nouvelles réglementations visent à sécuriser durablement la durée validité dpe vente. Cela renforce la nécessité de diagnostics fiables et transparents.
N'attendez plus pour vous assurer que votre bien respecte les normes en vigueur. Contactez Légimétrie dès aujourd'hui et laissez-nous vous aider à naviguer dans ces exigences avec confiance.

Durée Standard de Validité d'un DPE: 10 Ans
La durée validité dpe vente d'un Diagnostic de Performance Énergétique (DPE) est de 10 ans. Cela signifie qu'un DPE établi en 2025 sera valable jusqu'en 2035, tant qu'aucune rénovation significative n'a été réalisée sur le bâtiment. Mais avez-vous pensé aux conséquences de laisser un DPE périmé ? Il est crucial pour les détenteurs de rester vigilants concernant la durée validité dpe vente afin d'éviter de vendre ou de louer un actif avec un DPE qui ne serait plus valide.
En 2025, une proportion significative de DPE en France sera déjà expirée. Cela souligne l'importance d'effectuer des diagnostics à jour, en particulier concernant la durée validité dpe vente. De plus, les nouvelles réglementations imposent des audits énergétiques complémentaires pour les logements classés F ou G, ce qui renforce la nécessité de connaître la durée validité DPE vente lors des transactions immobilières.
Des vendeurs ayant récemment cédé leur bien avec un DPE valide de 2025 ont constaté une meilleure attractivité sur le marché. Cela illustre l'impact positif d'un diagnostic à jour sur la vente immobilière. Alors, pourquoi ne pas vous assurer que votre DPE est à jour ? Contactez Légimétrie pour obtenir des conseils et des services adaptés à vos besoins.

Exceptions à la Durée de Validité du DPE
Des exceptions à la durée validité DPE vente méritent votre attention. Saviez-vous que les DPE établis entre le 1er janvier 2013 et le 31 décembre 2017 ne seront plus valables à partir du 1er janvier 2025 ? Cela concerne environ 600 000 biens en France métropolitaine. De plus, si vous réalisez des travaux de rénovation énergétique significatifs, comme l'isolation des murs ou le remplacement d'un système de chauffage vétuste, cela annule la validité de votre ancien DPE.
Il est donc crucial pour vous, en tant que propriétaire, de vérifier la durée validité DPE vente avant toute vente ou location. Cela vous permettra de vous conformer aux exigences légales et d'éviter des sanctions potentielles. En contactant Légimétrie, vous pouvez obtenir l'aide nécessaire pour naviguer dans ces exigences et assurer la conformité de votre bien. N'attendez pas, agissez dès maintenant pour protéger votre investissement et votre tranquillité d'esprit.

Conséquences d'un DPE Expiré lors de la Vente
Un DPE expiré peut vraiment compliquer la vente de votre bien immobilier. Saviez-vous que 79 % des acheteurs exigent une durée validité DPE vente valide avant de finaliser leur achat ? Cela montre à quel point ce document est crucial dans le processus de transaction. Une durée validité DPE vente périmée peut non seulement retarder la vente, mais aussi entraîner des annulations. Imaginez la frustration des vendeurs qui voient leurs ventes annulées simplement parce que le DPE n'était plus valide. Cela peut entraîner des pertes financières significatives.
De plus, les vendeurs qui ne présentent pas un DPE à jour risquent des sanctions financières, pouvant aller de 1 500 à 3 000 euros. Cela souligne l'importance de maintenir la durée validité DPE vente à jour pour éviter des complications juridiques et financières. Chez Légimétrie, nous comprenons ces préoccupations. En tant qu'experts en diagnostics immobiliers, nous vous accompagnons dans la réalisation de ces obligations réglementaires. Nous vous aidons à rester informé des évolutions et à garantir la conformité de vos documents pour la vente de votre bien, y compris la durée validité DPE vente.
Nous proposons des services spécifiques pour vous aider à mettre à jour votre DPE et à naviguer dans les nouvelles exigences réglementaires. N'attendez pas que cela devienne un problème. Contactez-nous dès aujourd'hui pour vous assurer que votre DPE est à jour et que vous êtes prêt à vendre en toute sérénité.

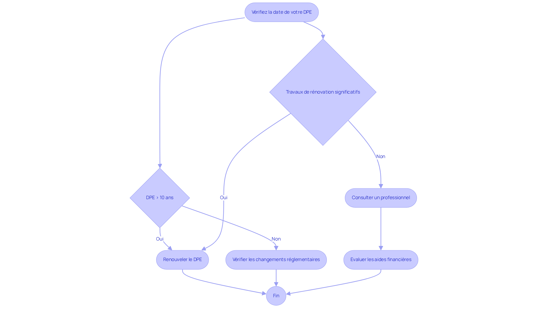
Quand Refaites un DPE pour la Vente?
Il est crucial de renouveler votre DPE si l'ancien a dépassé 10 ans ou si vous avez réalisé des travaux de rénovation significatifs. Avez-vous vérifié la date de votre DPE ? La durée validité dpe vente des DPE effectués entre 2013 et 2017 nécessite qu'ils soient renouvelés avant la vente, car ils ne seront plus valides en 2025. Environ 12,7 % des résidences principales en France sont considérées comme des passoires énergétiques. Cela souligne l'importance d'avoir un DPE à jour pour éviter des sanctions.
De plus, si des changements réglementaires surviennent, comme l'interdiction de location des logements classés G à partir de 2025, il est sage de faire un nouveau DPE. De nombreux propriétaires ayant effectué des rénovations énergétiques ont constaté une amélioration de leur DPE, ce qui peut valoriser leur patrimoine sur le marché. En 2024, il y aura 30,6 millions de résidences principales en France. Il est donc essentiel pour vous, en tant que propriétaire, de vous assurer que la durée validité dpe vente de votre DPE est conforme pour garantir une transaction immobilière réussie.
En outre, n'oubliez pas que d'autres diagnostics immobiliers, tels que le diagnostic plomb, amiante, et la vérification des installations de gaz et d'électricité, peuvent également être requis selon votre situation. Cela garantit la sécurité de vos biens et des personnes impliquées dans la transaction. N'attendez plus, contactez Légimétrie pour vous assurer que tout est en ordre.

Importance d'un DPE Valide pour la Vente
Un DPE valide est essentiel pour garantir la durée validité dpe vente d'une propriété immobilière. Il rassure les acheteurs sur la performance énergétique du logement. Avez-vous déjà pensé à l'impact que cela peut avoir sur la valeur de votre bien ? Les logements correctement notés (A à D) ont vu leurs prix augmenter de 3,4 % depuis juillet 2021. En revanche, ceux classés E, F ou G ont subi une décote moyenne de 15 %, soit environ 452 euros par m² par rapport aux biens classés D. Cela démontre clairement que la mise à jour de votre DPE, en considérant la durée validité dpe vente, peut non seulement préserver, mais aussi accroître la valeur de votre bien sur le marché.
De plus, un DPE à jour vous aide à respecter les obligations légales, ce qui est essentiel pour la durée validité dpe vente et évite ainsi des complications juridiques et financières. À partir du 1er janvier 2025, les logements classés G ne pourront plus être mis en location. Cela souligne l'importance d'un DPE conforme pour éviter des pertes financières. En outre, les détenteurs de logements performants peuvent valoriser leur avantage énergétique, tandis que ceux avec des passoires thermiques voient leurs revenus locatifs diminuer. Ainsi, un DPE à jour est non seulement un atout pour la vente, mais également une protection contre les risques financiers liés à la durée validité dpe vente. Pourquoi ne pas agir dès maintenant pour sécuriser votre investissement ? Contactez Légimétrie pour vous assurer que votre DPE est à jour.

Comment Obtenir un DPE Valide?
Vous vous demandez peut-être comment obtenir un Diagnostic de Performance Énergétique (DPE) en tenant compte de la durée validité dpe vente ? Il est essentiel de prendre en compte la durée validité dpe vente pour garantir la conformité de votre bien. Pour cela, il est crucial de faire appel à un diagnostiqueur certifié, comme ceux de Légimétrie, qui sont accrédités par un organisme reconnu. Ces professionnels suivent des méthodes standardisées, telles que le calcul de la consommation d'énergie et l'évaluation des émissions de gaz à effet de serre, afin d'assurer la fiabilité de votre diagnostic.
Les logements sont classés de A à G selon leur performance énergétique. Cela vous permet de mieux comprendre où se situe votre bien. Vous pouvez consulter des annuaires en ligne pour identifier des diagnostiqueurs qualifiés dans votre région, garantissant ainsi que la durée validité dpe vente respecte toutes les exigences réglementaires. Saviez-vous qu'environ 70 000 DPE sont suspectés d'être artificiellement gonflés chaque année ? Cela peut entraîner des sanctions pour les professionnels impliqués, ce qui souligne l'importance de choisir un diagnostiqueur de confiance.
À partir de septembre 2025, chaque rapport DPE devra afficher un QR code officiel de l'ADEME. Cela permettra aux clients de vérifier la certification du diagnostiqueur et l'authenticité du rapport. En outre, le DPE doit être fourni au format XML, conformément aux exigences réglementaires.
N'attendez plus pour vous assurer que votre DPE est en règle. Contactez Légimétrie dès aujourd'hui pour bénéficier de services fiables et professionnels.

Rôle du DPE dans l'Amélioration de l'Efficacité Énergétique
Le Diagnostic de Performance Énergétique (DPE) et la durée validité dpe vente sont essentiels pour améliorer l'efficacité énergétique de votre logement. Avez-vous déjà pensé à la manière dont une meilleure isolation pourrait réduire vos factures d'énergie ? En identifiant les points faibles de votre maison, le DPE et sa durée validité dpe vente vous aident à cibler les travaux nécessaires pour optimiser la performance énergétique de votre bien. Cela ne se limite pas à des économies, mais cela augmente également le confort de votre foyer.
Des experts recommandent des interventions ciblées, comme :
- l'isolation des combles
- le remplacement des fenêtres
Ces améliorations peuvent transformer un logement énergivore en un espace plus économe. Par exemple, des travaux d'isolation réalisés suite à un DPE ont permis à certains occupants de réduire leur consommation d'énergie de plus de 30 %. De plus, les rénovations énergétiques sont souvent soutenues par des aides publiques, telles que MaPrime, rendant l'accès à des solutions durables plus facile.
Avec les évolutions fréquentes des réglementations et des normes techniques, il est crucial de rester informé. Légimétrie vous offre des mises à jour régulières sur ces changements, vous permettant de naviguer efficacement dans le paysage réglementaire en constante évolution. En somme, la durée validité DPE vente est un outil indispensable pour améliorer la performance énergétique de votre logement et contribuer à la transition énergétique. Pourquoi ne pas contacter Légimétrie pour en savoir plus sur la façon dont nous pouvons vous aider ?

Sanctions en Cas de Non-Conformité du DPE
Les propriétaires, êtes-vous conscients des conséquences potentielles de ne pas respecter les exigences liées au Diagnostic de Performance Énergétique (DPE) ? Ignorer ces obligations peut vous exposer à des sanctions financières sévères. En effet, un DPE manquant ou erroné peut entraîner des amendes allant jusqu'à 3 000 € pour les particuliers et jusqu'à 15 000 € pour les professionnels. De plus, vendre ou louer un bien sans DPE valide peut annuler la transaction, entraînant ainsi des pertes financières considérables.
Saviez-vous qu'un million de DPE obsolètes circulent encore en France ? Cela souligne l'importance d'avoir un DPE à jour. Les cas de ventes annulées à cause d'un DPE manquant deviennent de plus en plus fréquents, illustrant les risques que vous encourez. Par exemple, certains propriétaires ont été condamnés à des amendes pour avoir omis de fournir un DPE lors de la mise en vente de leur bien, ce qui a également entraîné des litiges avec les acheteurs.
Il est donc crucial de s'assurer que la durée validité DPE vente est valide et conforme. En contactant Légimétrie, vous pouvez éviter des conséquences juridiques et financières graves. Pourquoi ne pas prendre un moment pour vérifier votre situation ? Vous méritez la tranquillité d'esprit et la sécurité dans vos transactions immobilières.

Résumé des Points Clés sur la Validité du DPE en 2025
En résumé, saviez-vous que la durée validité DPE vente d'un Diagnostic de Performance Énergétique (DPE) est de 10 ans ? Cependant, il existe des exceptions pour les diagnostics réalisés entre le 1er janvier 2018 et le 30 juin 2021, qui ne seront plus valables à partir du 1er janvier 2025. Un DPE expiré peut causer des complications significatives lors de la vente d'un bien, notamment en raison de la durée validité dpe vente, ce qui peut entraîner l'annulation de la transaction ou des sanctions financières pouvant atteindre 5 000 euros. Il est donc crucial de renouveler votre DPE, en respectant la durée validité dpe vente, avant toute opération immobilière.
En 2025, soyez particulièrement vigilant. La conformité au DPE n'est pas seulement une obligation légale, elle contribue également à améliorer l'efficacité énergétique de votre logement. De plus, des diagnostics immobiliers obligatoires, tels que le diagnostic plomb et amiante, doivent être réalisés pour garantir la sécurité de votre bien et de ses occupants. En intégrant ces éléments dans votre stratégie de gestion immobilière, vous éviterez des litiges et garantirez la valorisation de votre patrimoine.
Enfin, n'oubliez pas qu'il existe des aides comme MaPrimeRénov' pour vous accompagner dans l'amélioration de la performance énergétique de votre bien. Pourquoi ne pas envisager de contacter Légimétrie pour vous aider dans cette démarche ? Vous méritez un logement sûr et efficace.

Conclusion
La durée de validité du Diagnostic de Performance Énergétique (DPE) est essentielle pour tout propriétaire qui envisage de vendre son bien immobilier. Un DPE valide, qui reste en vigueur pendant 10 ans, est crucial non seulement pour respecter la loi, mais aussi pour valoriser votre propriété sur le marché. Avec les nouvelles réglementations qui entreront en vigueur en 2025, il est impératif de s'assurer que votre DPE soit à jour. Cela vous évitera des complications lors de la vente.
Pourquoi est-il si important d'effectuer un DPE à jour ? Les conséquences d'un DPE expiré peuvent être lourdes. Les propriétaires doivent être vigilants face aux changements réglementaires, aux exigences d'audits énergétiques, et aux impacts financiers potentiels d'un DPE non conforme. En outre, les avantages d'un DPE valide, comme l'augmentation de la valeur immobilière et la réduction des risques de sanctions, sont des éléments à ne pas négliger.
Il est donc essentiel d'agir dès maintenant pour garantir la conformité de votre DPE et protéger votre investissement. En choisissant de travailler avec des experts comme Légimétrie, vous pouvez naviguer efficacement dans les exigences réglementaires et améliorer l'efficacité énergétique de votre bien. Ne laissez pas la durée de validité du DPE devenir un obstacle à la réussite de votre projet immobilier. Pourquoi ne pas contacter dès aujourd'hui un professionnel pour vous assurer que votre DPE est en règle et prêt pour la vente ?
Foire aux questions
Qu'est-ce que le diagnostic de performance énergétique (DPE) ?
Le diagnostic de performance énergétique (DPE) est une évaluation qui mesure la performance énergétique d'un bâtiment, en conformité avec les exigences réglementaires.
Quels services propose Légimétrie concernant le DPE ?
Légimétrie propose des services de diagnostic de performance énergétique conformes aux exigences de 2025, ainsi que des états des lieux locatifs et des diagnostics avant travaux pour des substances comme le plomb et l'amiante.
Quelle est la durée de validité d'un DPE ?
La durée de validité d'un DPE est de 10 ans, ce qui signifie qu'un DPE établi en 2025 sera valable jusqu'en 2035, tant qu'aucune rénovation significative n'est réalisée sur le bâtiment.
Quelles sont les conséquences d'un DPE périmé ?
Un DPE périmé peut entraîner des complications lors de la vente ou de la location d'un bien, car il est crucial de respecter les exigences légales pour éviter des sanctions potentielles.
Quelles sont les exceptions à la durée de validité du DPE ?
Les DPE établis entre le 1er janvier 2013 et le 31 décembre 2017 ne seront plus valables à partir du 1er janvier 2025. De plus, des travaux de rénovation énergétique significatifs annulent la validité de l'ancien DPE.
Comment Légimétrie aide-t-elle les propriétaires à se conformer aux exigences du DPE ?
Légimétrie offre des services de diagnostic et de conseil pour aider les propriétaires à s'assurer que leur DPE est à jour et conforme aux nouvelles réglementations.
Quel impact un DPE à jour peut-il avoir sur la vente d'un bien ?
Un DPE à jour peut rendre un bien plus attractif sur le marché, comme l'ont constaté des vendeurs ayant récemment cédé leur bien avec un DPE valide de 2025.
Quelles mesures sont mises en place à partir de septembre 2025 pour le DPE ?
À partir de septembre 2025, chaque rapport DPE affichera un QR code officiel de l'ADEME pour garantir l'authenticité des informations et faciliter l'accès aux caractéristiques énergétiques du bien.



