Chez Légimétrie, nous mettons notre expertise au service de vos obligations légales et réglementaires dans le secteur de l'immobilier.
5 Étapes pour Gérer la Date de Validité du DPE de Votre Propriété

Introduction
Dans un contexte où l'efficacité énergétique est devenue essentielle, le Diagnostic de Performance Énergétique (DPE) est un outil incontournable pour les propriétaires immobiliers. Avez-vous déjà pensé à l'impact de la consommation d'énergie de votre bâtiment ? Ce diagnostic ne se limite pas à une simple évaluation ; il joue un rôle clé dans la valorisation de votre bien sur le marché.
Cependant, la gestion de la date de validité du DPE peut être un véritable casse-tête. Avec les réformes à venir, des centaines de milliers de logements pourraient être affectés. Que se passe-t-il si votre DPE expire avant une transaction ? Cette question mérite votre attention, car elle soulève des enjeux cruciaux à considérer pour éviter des complications lors de la vente ou de la location de votre bien.
En choisissant les services de Légimétrie, vous vous assurez d'être en conformité et de maximiser la valeur de votre propriété. N'attendez pas que le temps joue contre vous ; contactez-nous dès aujourd'hui pour un diagnostic fiable et professionnel.
Comprendre le Diagnostic de Performance Énergétique (DPE)
Le Diagnostic de Performance Énergétique (DPE) est bien plus qu'un simple document ; c'est un outil essentiel qui évalue la consommation d'énergie d'un bâtiment et son impact sur notre environnement. Lors de la vente ou de la cession d'un bien immobilier, il est crucial d'avoir ce diagnostic en main. Il attribue une note allant de A (très performant) à G (très peu performant), permettant ainsi aux acheteurs et locataires potentiels de mieux comprendre l'efficacité énergétique de la propriété.
Avez-vous déjà pensé à l'impact que cela pourrait avoir sur votre bien ? En 2026, près de 850 000 logements, actuellement classés F ou G, pourraient voir leur classement s'améliorer grâce à la réforme du DPE. Cela pourrait non seulement augmenter leur valeur sur le marché immobilier, mais aussi contribuer à un avenir plus durable.
Une date de validité DPE n'est pas seulement une exigence légale ; elle est essentielle dans les transactions immobilières. Il peut influencer la décision d'achat ou de bail. En tant que propriétaire, il est donc essentiel d'être conscient des exigences légales entourant le DPE. Saviez-vous que la date de validité dpe des diagnostics réalisés après le 1er juillet 2021 sera jusqu'au 1er janvier 2026 ?
De plus, avec l'émergence de nouvelles obligations liées à la réforme du DPE, il est crucial de rester informé des évolutions réglementaires. Les experts s'accordent à dire que le DPE est un outil clé pour promouvoir l'efficacité énergétique des bâtiments. Cela contribue à la transition vers des logements plus durables et respectueux de l'environnement.
Alors, pourquoi ne pas prendre un moment pour réfléchir à votre propre situation ? Contactez Légimétrie pour en savoir plus sur comment nous pouvons vous aider à naviguer dans ces exigences et à améliorer la performance énergétique de votre bien.

Localiser le DPE de Votre Propriété
Vous vous demandez peut-être comment identifier le DPE de votre bien ? Commencez par examiner les documents que vous avez reçus lors de l'acquisition ou de la location. Si vous ne parvenez pas à le retrouver, n'hésitez pas à contacter le diagnosticien qui a réalisé l'évaluation. De plus, vous pouvez consulter les archives de votre notaire ou de votre agence immobilière, qui pourraient avoir conservé une copie.
Il est crucial de s'assurer que votre DPE est à jour. Un DPE avec une date de validité dpe expirée peut engendrer des complications lors de la vente ou de la location de votre bien. Environ 67 % des propriétaires français affirment connaître le DPE, mais saviez-vous qu'une proportion significative, soit 25 %, surestime la performance énergétique de leur logement ?
Des témoignages montrent que certains propriétaires ont réussi à retrouver leur DPE grâce à leur notaire ou à leur agence immobilière. Cela souligne l'importance de ces ressources dans la gestion de vos documents immobiliers. Alors, pourquoi ne pas prendre un moment pour vérifier votre DPE ? Cela pourrait vous éviter bien des tracas à l'avenir.

Interpréter la Date de Validité du DPE
Le Diagnostic de Performance Énergétique (DPE) est essentiel pour la vente ou la location de votre bien. Saviez-vous qu'il a une durée de validité dpe de 10 ans à partir de sa date d'émission ? Pour vérifier la validité de votre DPE, jetez un œil à la première page du document où la date d'édition est clairement indiquée.
En 2026, il est crucial de noter que de nombreux DPE réalisés avant le 1er juillet 2021 ne respecteront plus leur date de validité dpe. Cela pourrait affecter jusqu'à 850 000 logements ! Si votre DPE approche de sa date de validité dpe, il est fortement conseillé de planifier un nouveau diagnostic. Un DPE expiré peut compromettre la vente ou la location de votre bien.
Imaginez des propriétaires qui ont dû renouveler leur DPE avant une vente, car un diagnostic valide est requis pour toute transaction immobilière. Vendre ou louer un bien sans DPE valide est non seulement risqué, mais aussi illégal. Cela peut entraîner des conséquences juridiques, comme des demandes de réduction de prix ou des dommages et intérêts.
Anticiper le renouvellement de votre DPE est donc essentiel pour sécuriser vos transactions immobilières. Pourquoi ne pas contacter Légimétrie dès aujourd'hui pour vous assurer que votre DPE est à jour ? Nous sommes là pour vous accompagner dans cette démarche et vous aider à naviguer dans ces exigences.

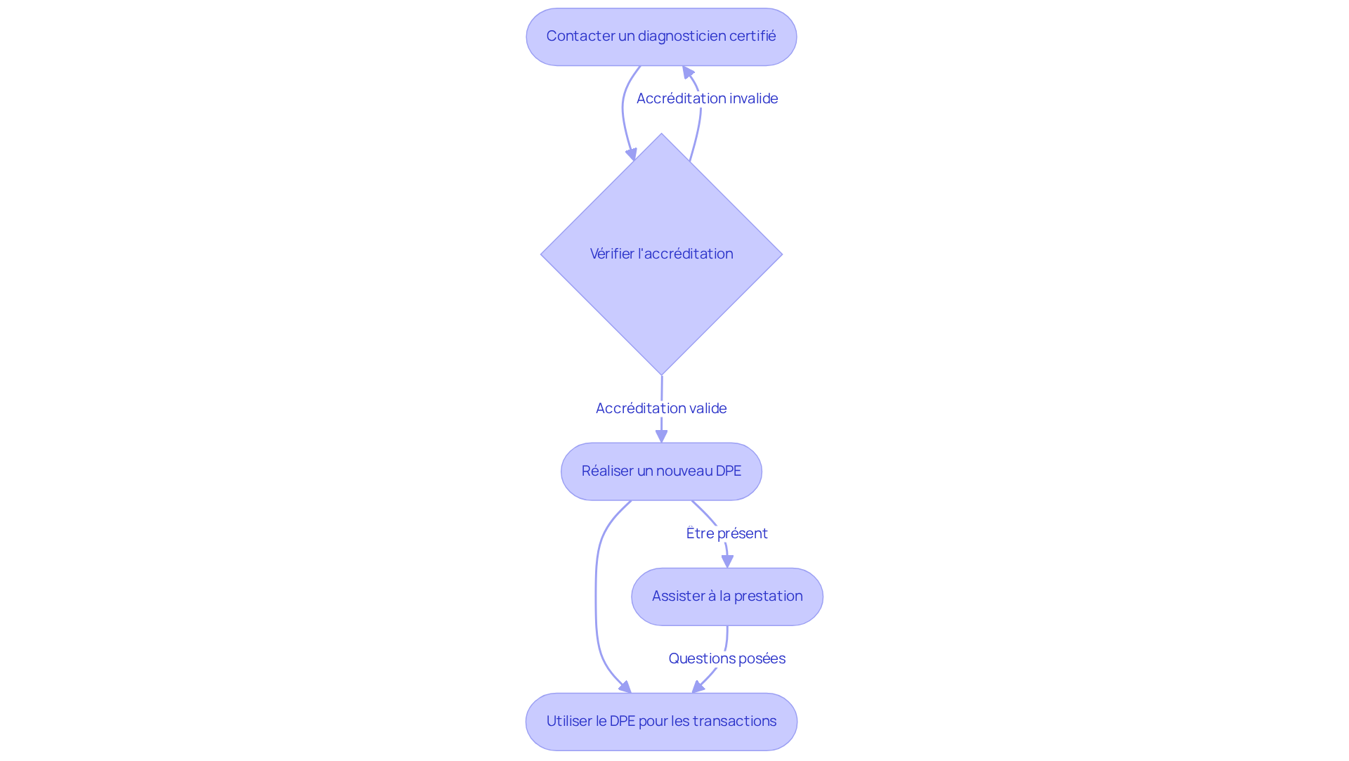
Agir en Cas de DPE Expiré
Votre DPE est expiré ? Ne vous inquiétez pas, la première étape consiste à contacter un diagnosticien certifié comme Légimétrie pour planifier une nouvelle évaluation. Choisir un professionnel reconnu est essentiel pour garantir la qualité de votre diagnostic. Avez-vous vérifié l'accréditation et la date de validité DPE des certifications de votre diagnostiqueur ? C'est crucial !
Une fois le nouveau DPE réalisé, vous pourrez l'utiliser pour vos transactions immobilières. N'oubliez pas que mettre à jour votre DPE, en particulier la date de validité DPE, n'est pas seulement une obligation légale, c'est aussi une manière d'augmenter l'attrait de votre bien sur le marché. En effet, un DPE à jour informe les potentiels acheteurs ou locataires sur la consommation d'énergie et l'impact environnemental de votre bien. Cela peut influencer positivement leur décision.
Le coût moyen d'un DPE en France se situe entre 100 et 250 euros, selon le type de logement. C'est un investissement judicieux pour rehausser la valeur de votre bien. Êtes-vous présent lors de la prestation ? Cela vous permet de poser des questions et de vous assurer que le diagnostiqueur prend le temps nécessaire pour effectuer le diagnostic.
Légimétrie, avec son expertise en diagnostics immobiliers à Marseille, est là pour vous accompagner dans cette démarche. N'attendez plus, contactez-nous dès aujourd'hui pour garantir la conformité de votre bien et rassurer vos futurs acheteurs ou locataires.

Ressources et Outils pour Vérifier et Mettre à Jour le DPE
Vous vous demandez peut-être comment vérifier et mettre à jour votre Diagnostic de Performance Énergétique (DPE) ? C'est une préoccupation légitime pour tout propriétaire. Heureusement, plusieurs ressources en ligne sont à votre disposition, notamment le site officiel du gouvernement français dédié à la performance énergétique. De plus, des applications mobiles spécifiques ont été développées pour vous aider à suivre la date de validité de votre DPE. Ces outils vous envoient des rappels pour les mises à jour nécessaires, garantissant ainsi que la date de validité DPE de votre propriété reste conforme aux exigences légales.
Imaginez pouvoir suivre facilement les performances énergétiques de votre maison et recevoir des conseils sur les améliorations à apporter. Certaines applications offrent même ces fonctionnalités, rendant le processus encore plus simple. En outre, il est conseillé de consulter des professionnels du diagnostic immobilier pour obtenir des conseils personnalisés et des recommandations sur les meilleures pratiques à adopter.
Avec l'évolution des méthodes de calcul du DPE prévue pour 2026, ces outils numériques deviendront encore plus essentiels. Ne laissez pas le temps filer, restez informé et conforme. Pensez à contacter Légimétrie pour vous accompagner dans cette démarche.

Conclusion
Le Diagnostic de Performance Énergétique (DPE) est essentiel pour tout propriétaire qui souhaite vendre ou louer son bien. Vous vous demandez peut-être : pourquoi est-il si important de gérer la date de validité de ce diagnostic ? La réponse est simple : non seulement cela répond aux exigences légales, mais cela maximise également la valeur de votre propriété sur le marché. En restant attentif à la validité de votre DPE, vous vous assurez que votre bien est conforme et attrayant pour les potentiels acheteurs ou locataires.
Dans cet article, nous avons exploré plusieurs étapes pour gérer efficacement la date de validité du DPE. De la compréhension de son importance à la vérification de sa date de validité, en passant par les actions à entreprendre en cas de DPE expiré, chaque point souligne l'importance d'un diagnostic à jour. De plus, les ressources et outils disponibles, comme les applications mobiles et les conseils d'experts, facilitent ce processus et garantissent que votre bien respecte les normes en vigueur.
En somme, il est crucial de prendre des mesures proactives pour gérer le DPE de votre propriété. Ne laissez pas un diagnostic expiré compromettre vos transactions immobilières. En contactant des professionnels comme Légimétrie, vous vous assurez d'une gestion optimale de votre DPE, contribuant ainsi à un avenir immobilier plus durable et respectueux de l'environnement. Alors, pourquoi ne pas prendre le temps de vérifier votre DPE aujourd'hui pour éviter des complications demain ?
Foire aux questions
Qu'est-ce que le Diagnostic de Performance Énergétique (DPE) ?
Le DPE est un outil essentiel qui évalue la consommation d'énergie d'un bâtiment et son impact sur l'environnement, attribuant une note de A (très performant) à G (très peu performant).
Pourquoi est-il important d'avoir un DPE lors de la vente ou de la cession d'un bien immobilier ?
Le DPE est crucial car il permet aux acheteurs et locataires de comprendre l'efficacité énergétique de la propriété, influençant ainsi leur décision d'achat ou de bail.
Quelle est la date de validité du DPE pour les diagnostics réalisés après le 1er juillet 2021 ?
La date de validité du DPE pour ces diagnostics est jusqu'au 1er janvier 2026.
Quel impact la réforme du DPE pourrait-elle avoir sur les logements classés F ou G d'ici 2026 ?
En 2026, près de 850 000 logements actuellement classés F ou G pourraient voir leur classement s'améliorer, augmentant ainsi leur valeur sur le marché immobilier et contribuant à un avenir plus durable.
Comment puis-je localiser le DPE de ma propriété ?
Vous pouvez examiner les documents reçus lors de l'acquisition ou de la location, contacter le diagnosticien qui a réalisé l'évaluation, ou consulter les archives de votre notaire ou de votre agence immobilière.
Pourquoi est-il important que le DPE soit à jour ?
Un DPE avec une date de validité expirée peut engendrer des complications lors de la vente ou de la location de votre bien.
Quelle est la perception des propriétaires français concernant le DPE ?
Environ 67 % des propriétaires français affirment connaître le DPE, mais 25 % d'entre eux surestiment la performance énergétique de leur logement.
Que faire si je ne parviens pas à retrouver mon DPE ?
Si vous ne trouvez pas votre DPE, vous pouvez contacter le diagnosticien qui a effectué l'évaluation ou vérifier auprès de votre notaire ou de votre agence immobilière.



