Chez Légimétrie, nous mettons notre expertise au service de vos obligations légales et réglementaires dans le secteur de l'immobilier.
10 Points Clés sur l'État des Risques et Pollution des Sols à Marseille

Introduction
La pollution des sols à Marseille est un sujet qui mérite toute notre attention, surtout dans une ville avec un passé industriel aussi riche. L'État des Risques et Pollution des Sols (ERPS) est un outil essentiel pour protéger les futurs occupants des dangers environnementaux. Mais comment s'assurer que ces informations sont non seulement accessibles, mais aussi comprises et prises en compte par les propriétaires et les locataires ?
De plus, des cas récents de dépollution soulignent l'urgence de la situation. Il est crucial de se demander : quelles sont les véritables implications de l'ERPS sur la santé publique et la valeur immobilière à Marseille ? En tant que propriétaire, vous vous souciez de la sécurité de votre famille et de la valeur de votre bien. Les services de Légimétrie peuvent vous aider à naviguer dans ces préoccupations en vous fournissant des diagnostics clairs et fiables.
En outre, il est temps d'agir. En contactant Légimétrie, vous pouvez prendre des mesures proactives pour assurer la sécurité de votre propriété et protéger votre investissement. N'attendez pas que la situation devienne critique. Pensez à l'avenir de votre maison et à la santé de ceux qui y vivent.
Comprendre l'Importance de l'État des Risques de Pollution des Sols (ERPS) à Marseille
L'état des risques et pollution des sols Marseille est un document essentiel qui informe les acquéreurs et locataires des risques environnementaux liés à un bien immobilier. À Marseille, où l'héritage industriel a laissé des traces, l'état des risques et pollution des sols Marseille est essentiel pour garantir la sécurité des futurs occupants. L'ERPS permet d'identifier les zones à risque, comme celles affectées par des dépôts de métaux lourds, et d'anticiper les problèmes potentiels liés à l'état des risques et pollution des sols Marseille. Cela offre une protection juridique précieuse aux propriétaires et investisseurs.
Récemment, des cas comme la dépollution des sites industriels dans le parc national des Calanques illustrent l'importance de l'état des risques et pollution des sols Marseille. Le tribunal a ordonné à l'État de dépolluer des zones contaminées avant juin 2028, soulignant le risque sérieux que représente la pollution pour la santé publique. Des résidents ont exprimé leurs inquiétudes concernant la sécurité des cultures dans leurs jardins, héritage de l'industrie chimique. Cela vous fait réfléchir, n'est-ce pas ?
L'ERPS est essentiel pour assurer la sécurité des occupants, car il permet de prendre des décisions éclairées en tenant compte de l'état des risques et pollution des sols à Marseille avant l'achat ou la location d'un bien. Comme l'a souligné un résident, "tout ce qui pousse dans nos jardins est dangereux", ce qui met en lumière la nécessité d'une vigilance accrue face aux menaces environnementales. En fournissant des informations claires sur les dangers potentiels, l'état des risques et pollution des sols Marseille contribue à protéger la santé des occupants et à garantir un cadre de vie sain à Marseille.
De plus, Légimétrie, avec son expertise en diagnostics immobiliers, accompagne les propriétaires dans la réalisation de leurs obligations réglementaires. Cela assure une conformité essentielle pour la vente ou la location de biens immobiliers dans la région. N'attendez plus, contactez Légimétrie pour vous assurer que votre propriété est en sécurité et conforme.

Risques Juridiques et Financiers de l'Absence d'un ERPS
Ne pas réaliser un état des risques et pollution des sols Marseille peut vraiment mettre les propriétaires dans une situation délicate. Imaginez-vous face à des litiges avec des acheteurs ou des locataires, alors que vous pourriez éviter cela. En cas de contamination avérée, la responsabilité des propriétaires peut être engagée pour couvrir des coûts de dépollution qui ont quadruplé en dix ans, atteignant aujourd'hui 14 millions d'euros. Cela peut entraîner des pertes financières considérables.
De plus, l'absence d'un ERPS peut déprécier la valeur de revente de votre bien immobilier. C'est pourquoi l'état des risques et pollution des sols Marseille est essentiel pour toute transaction. Les litiges immobiliers liés à l'absence d'une évaluation de contamination et à l'état des risques et pollution des sols Marseille deviennent de plus en plus fréquents. Cela souligne l'importance d'une conformité proactive aux réglementations environnementales.
En outre, il est crucial de considérer les coûts associés aux diagnostics immobiliers à Aubagne. Par exemple :
- Le DPE peut coûter entre 100 et 250 euros
- Le diagnostic plomb varie de 150 à 450 euros
- Le diagnostic amiante peut aller de 80 à 350 euros
- Le diagnostic gaz de 90 à 180 euros
Ces investissements sont essentiels pour éviter des complications juridiques et financières à long terme.
Alors, pourquoi prendre le risque ? Pensez à contacter Légimétrie pour vous assurer que votre propriété est en conformité. Vous méritez la tranquillité d'esprit et la sécurité que cela peut apporter.

Processus de Réalisation d'un État des Risques de Pollution des Sols
La réalisation d'un état des risques et pollution des sols Marseille est essentielle pour garantir la sécurité de votre environnement. Vous vous demandez peut-être : "Mon terrain est-il en sécurité ?" C'est une préoccupation légitime, et nous sommes là pour vous aider à y voir plus clair.
Tout commence par une étude documentaire approfondie. Nous examinons l'historique du site pour identifier les activités passées qui pourraient avoir causé une contamination. Ensuite, une inspection physique des lieux est réalisée, permettant d'évaluer visuellement les dangers potentiels. Ce processus vous offre une première évaluation rassurante.
Des prélèvements de sol sont ensuite effectués pour analyser la présence de polluants tels que les hydrocarbures et les métaux lourds. Cette étape est cruciale pour déterminer l'état de contamination du site. Vous méritez de savoir exactement ce qui se passe sous vos pieds.
Enfin, nous élaborons un rapport détaillé, synthétisant les résultats des analyses et fournissant des recommandations sur les mesures à prendre. Ce processus complet assure une évaluation précise de l'état des risques et pollution des sols Marseille, nécessaire pour la sécurité des futurs occupants. En moyenne, la réalisation d'un ERPS peut prendre plusieurs semaines, en fonction de la complexité du site et des résultats des analyses.
Les étapes clés pour réaliser un ERPS incluent :
- Étude documentaire de l'historique du site.
- Inspection physique des lieux.
- Prélèvements de sol pour analyse.
- Rédaction d'un rapport détaillé.
Ce processus rigoureux est indispensable pour assurer la conformité réglementaire et protéger la santé des occupants. N'attendez pas pour agir, contactez Légimétrie dès aujourd'hui pour garantir la sécurité de votre propriété.

Sources de Pollution des Sols à Marseille
À Marseille, l'état des risques et pollution des sols Marseille, causés par les anciennes activités industrielles, est une préoccupation majeure. Les métaux lourds, comme le plomb et l'arsenic, souvent issus de la métallurgie, représentent des dangers considérables pour la santé publique. Environ 77 dépôts de scories, vestiges de ces activités, ont été identifiés, et leur présence dans le sol est inquiétante. De plus, les hydrocarbures provenant des activités portuaires et du trafic routier aggravent cette contamination.
Ces polluants, y compris les métaux lourds et les hydrocarbures, peuvent persister dans l'environnement pendant des décennies. Cela rend l'état des risques et pollution des sols Marseille essentiel pour la détection et la gestion des risques associés à un bien immobilier. C'est ici que Légimétrie entre en jeu. Nous offrons des services de diagnostics immobiliers certifiés, y compris des diagnostics avant travaux et des états des lieux, pour aider les propriétaires à comprendre et à gérer ces enjeux.
Avez-vous déjà pensé à la contamination des terrains près des Calanques ? Cela a conduit à des projets de dépollution, comme celui lancé par l'Ademe, visant à traiter ces dépôts avec un investissement de 14 millions d'euros. Cela souligne l'importance d'une analyse fréquente des terres dans le cadre de l'etat des risques et pollution des sols Marseille pour anticiper les risques et préserver la santé des occupants.
Joseph Olivier, entrepreneur dans le domaine de l'environnement, souligne que "une analyse de sol vous permet de comprendre votre environnement et d’agir efficacement." N'attendez pas que la situation s'aggrave. Contactez Légimétrie dès aujourd'hui pour un diagnostic complet et protégez votre bien et votre santé.

Impacts de la Pollution des Sols sur la Santé et l'Environnement
La dégradation des sols a des conséquences graves sur notre santé, notamment des maladies respiratoires, des cancers et des troubles neurologiques. En France, le saturnisme infantile, causé par l'exposition au plomb, est particulièrement préoccupant. Il peut entraîner des effets irréversibles sur le développement cognitif des enfants. Pensez-y : les jeunes enfants, en jouant, ingèrent parfois de la terre contaminée. Cela ne concerne pas seulement leur santé, mais aussi notre environnement.
Cette contamination nuit à nos écosystèmes et entraîne une perte de biodiversité. Les contaminants présents dans le sol, comme les hydrocarbures et les métaux lourds, peuvent s'infiltrer dans nos eaux souterraines, compromettant ainsi la qualité de notre eau potable. Selon l'Institut de radioprotection et de sûreté nucléaire (IRSN), environ 63 % des Français estiment que les risques liés à la contamination des terres sont élevés.
Cela souligne l'urgence de réaliser des [diagnostics sur l'état des risques et pollution des sols Marseille](https://legimetrie.fr/amiante-avant-travaux-marseille-13000.html) afin d'identifier et de gérer ces risques efficacement. De plus, des dispositifs de surveillance mis en œuvre par Santé publique France permettent d'évaluer les impacts des contaminations sur notre santé publique.
Que diriez-vous de prendre des mesures pour protéger votre famille et votre environnement ? Contactez Légimétrie pour un diagnostic complet.

Avantages d'un Diagnostic de Pollution des Sols
La pollution des sols est une préoccupation croissante pour de nombreux propriétaires. Effectuer une analyse de cette pollution présente des avantages essentiels. En premier lieu, cela permet d'identifier les risques environnementaux potentiels avant une transaction immobilière. Cela protège les intérêts des acheteurs et des vendeurs. Saviez-vous qu'environ 70 % des acheteurs recherchent des biens conformes aux normes environnementales ? Cela souligne l'importance de cette démarche.
De plus, une évaluation peut faciliter l'accès à des financements pour des projets de dépollution, comme des subventions gouvernementales ou des prêts à taux réduit. Cela rend les biens plus attractifs sur le marché. En garantissant la conformité aux normes environnementales, une évaluation contribue à valoriser le bien immobilier, répondant ainsi à une demande croissante des acheteurs soucieux de l'impact environnemental de leur futur logement.
Légimétrie, avec son expertise en diagnostics immobiliers, veille à ce que les propriétaires et les professionnels de l'immobilier à Marseille et dans ses environs soient informés des évolutions réglementaires et des obligations légales. Cela garantit la transparence et la sécurité des transactions. En somme, un diagnostic de contamination des terrains, qui prend en compte l'état des risques et pollution des sols Marseille, est un outil essentiel pour sécuriser les transactions immobilières et assurer la transparence entre toutes les parties impliquées, conformément aux exigences du Code de l’environnement.
Alors, pourquoi ne pas contacter Légimétrie dès aujourd'hui pour en savoir plus sur la façon dont nous pouvons vous aider à naviguer dans ces préoccupations ?

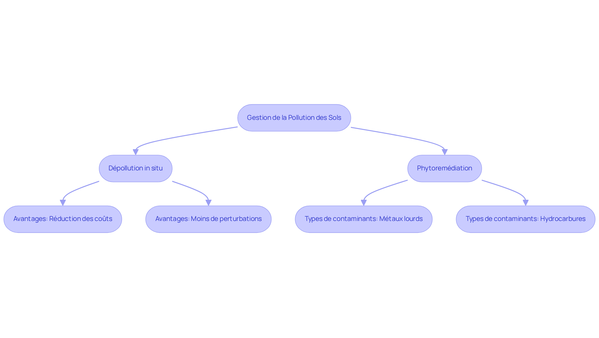
Solutions pour Gérer la Pollution des Sols
L'état des risques et pollution des sols à Marseille est une préoccupation majeure qui mérite notre attention. Pour y faire face, plusieurs solutions efficaces peuvent être envisagées.
- La dépollution in situ, qui consiste à traiter les contaminants directement sur place, est une méthode privilégiée. Elle évite l'excavation et l'élimination des terres polluées, réduisant ainsi les coûts et les perturbations environnementales.
- De plus, la phytoremédiation émerge comme une technique innovante. En utilisant des plantes pour absorber et dégrader les polluants présents dans le sol, cette méthode a prouvé son efficacité, notamment pour des contaminants spécifiques comme les métaux lourds et les hydrocarbures. À Marseille, des projets de phytoremédiation ont été mis en œuvre pour restaurer des sites pollués, en tenant compte de l'état des risques et pollution des sols Marseille, contribuant ainsi à la réhabilitation des écosystèmes locaux.
Saviez-vous que l'investissement total pour la dépollution s'élève à 14 millions d'euros, visant à traiter 20 dépôts parmi les plus pollués ? Il est crucial de travailler avec des spécialistes en dépollution pour choisir la méthode la plus adaptée. En tenant compte de la nature et de l'étendue des contaminants, nous pouvons assurer une gestion efficace et durable des surfaces.
Comme l'a souligné Violette Artaud, "Après un petit siècle de contamination sans limites et un bon demi-siècle de m’enfoutisme, il faudra certainement une bonne dizaine d’années pour dépolluer les 77 sites répertoriés." Réfléchissez à l'impact que cela a sur notre environnement et sur nos vies. Ensemble, nous pouvons agir pour un avenir plus sain.

Obligations Réglementaires Relatives à la Pollution des Sols
Les propriétaires de terrains potentiellement pollués en France doivent faire face à des obligations légales strictes. Avez-vous déjà pensé à l'état des risques et pollution des sols Marseille avant de vendre ou d'acheter un bien immobilier ? Selon la législation, il est impératif d'établir un état des risques et pollution des sols Marseille (ERPS) avant toute transaction. Cela signifie que vous devez informer les acheteurs des risques connus. En cas de contamination avérée, des mesures de nettoyage doivent être mises en œuvre. Cela peut sembler accablant, mais sachez que vous n'êtes pas seul dans cette démarche.
Les propriétaires peuvent être tenus responsables des coûts associés à ces interventions, ce qui souligne l'importance de rester informé des réglementations en vigueur. En effet, des sanctions, y compris des amendes significatives, peuvent être appliquées pour non-conformité. Par exemple, une entreprise reconnue coupable de dissimulation de contamination risque jusqu'à 5 millions d'euros d'amende.
Ces exigences ne visent pas seulement à protéger la santé publique et l'environnement, mais aussi à garantir la transparence dans les transactions immobilières en tenant compte de l'état des risques et pollution des sols Marseille. Envisagez de contacter Légimétrie pour vous aider à naviguer dans ces obligations et à assurer votre tranquillité d'esprit.

Légimétrie : Votre Partenaire pour les Diagnostics de Pollution des Sols
Vous êtes propriétaire d'un bien immobilier à Marseille ? Vous vous inquiétez des contaminants qui pourraient affecter votre terrain selon l'état des risques et pollution des sols à Marseille ? Légimétrie se positionne comme votre partenaire de confiance pour des diagnostics précis et conformes aux normes en vigueur.
Avec une équipe de diagnosticiens certifiés, nous vous offrons des évaluations rigoureuses concernant l'état des risques et pollution des sols Marseille, en suivant la méthodologie nationale pour la gestion des Sites et Sols Pollués (SSP). Notre processus de diagnostic, qui concerne l'état des risques et pollution des sols à Marseille, se déroule en deux étapes :
- D'abord, une étude historique et documentaire,
- Suivie d'une visite sur site pour cartographier les zones contaminées.
Ensuite, nous réalisons des investigations approfondies avec prélèvements et analyses de terre en lien avec l'état des risques et pollution des sols Marseille.
Les rapports que nous fournissons sont clairs et détaillés, conformes à la norme NF X 31-620-2. Cela vous permet de prendre des décisions éclairées concernant vos biens immobiliers. De plus, notre rapidité et la qualité de notre service nous distinguent de la concurrence, vous garantissant ainsi une tranquillité d'esprit dans vos transactions immobilières.
Depuis 2002, Légimétrie accompagne les propriétaires, notaires et agences immobilières dans leurs obligations réglementaires. Nous assurons la conformité et la transparence dans chaque projet immobilier. N'attendez plus pour protéger votre investissement et garantir la sécurité de votre terrain. Contactez-nous dès aujourd'hui pour en savoir plus sur nos services.

Questions Fréquentes sur l'État des Risques de Pollution des Sols
- Qu'est-ce qu'un ERPS ? L'ERPS, ou [État des Risques et Pollution des Sols Marseille](https://france-erp.com/etat-risques/etat-des-risques-et-pollutions-a-marseille), est un document essentiel qui informe sur les dangers de pollution des sols d'un bien immobilier. Il est conçu pour garantir que les futurs acquéreurs ou locataires soient pleinement conscients des dangers environnementaux potentiels liés à la propriété. Vous vous demandez peut-être : comment cela peut-il affecter ma décision d'achat ou de location ?
- Pourquoi est-il obligatoire ? L'ERPS est requis par la loi pour protéger les acheteurs et les locataires des risques environnementaux. Cette obligation, instaurée par la loi ALUR, vise à renforcer la transparence dans les transactions immobilières en lien avec l'état des risques et pollution des sols Marseille. En intégrant l'ERPS dans le Dossier de Diagnostics Techniques (DDT) lors de la signature du contrat de vente ou de location, les propriétaires montrent qu'ils prennent au sérieux la sécurité de leurs futurs occupants.
- Que faire si mon terrain est pollué ? Si un diagnostic révèle que votre terrain est pollué, il est crucial de consulter des experts pour évaluer la situation. Des mesures de dépollution peuvent être nécessaires. Avez-vous pensé à réaliser une étude complète des sols pour déterminer les actions à entreprendre ? Cela inclut un bilan économique et un plan de gestion des risques, vous permettant de prendre des décisions éclairées.
- Quels sont les coûts liés à une évaluation ? Les coûts des diagnostics de pollution des sols en France varient en fonction de la taille du terrain et de la complexité de l'analyse. En général, les tarifs peuvent commencer à partir de 69 euros pour des services de diagnostic, comme ceux proposés par Légimétrie. Cela représente une option compétitive pour les propriétaires souhaitant se conformer aux exigences légales. N'oubliez pas que des analyses plus approfondies peuvent entraîner des coûts supplémentaires, en fonction des polluants recherchés et des contraintes techniques associées. Pourquoi ne pas contacter Légimétrie pour en savoir plus sur vos options ?
Conclusion
La sécurité de votre propriété et de votre entourage à Marseille est une préoccupation essentielle. L'état des risques et de la pollution des sols mérite votre attention. Ce document crucial informe les acquéreurs et locataires des dangers environnementaux potentiels liés à un bien immobilier, garantissant ainsi leur sécurité et celle de l'environnement. Avec l'héritage industriel de la ville, il est impératif de prendre en compte ces risques avant toute transaction immobilière.
Pourquoi est-il si important de réaliser un État des Risques et Pollution des Sols (ERPS) ? Les risques de contamination, notamment par des métaux lourds et des hydrocarbures, peuvent avoir des conséquences graves sur la santé des occupants et sur la valeur des biens. En évitant des litiges juridiques coûteux, vous protégez non seulement votre santé, mais aussi votre investissement. Le processus rigoureux de réalisation d'un ERPS, qui inclut une étude documentaire, une inspection physique et des prélèvements de sol, est essentiel pour assurer une évaluation précise des risques.
Il est temps d'agir. En contactant des experts comme Légimétrie, vous vous assurez de respecter les obligations réglementaires tout en protégeant votre investissement. Ne laissez pas l'incertitude entourer votre bien immobilier. Investissez dans un diagnostic de pollution des sols pour un avenir plus sûr et plus sain à Marseille. Qu'attendez-vous pour garantir la sécurité de votre propriété ?
Foire aux questions
Qu'est-ce que l'état des risques et pollution des sols (ERPS) à Marseille?
L'ERPS est un document essentiel qui informe les acquéreurs et locataires des risques environnementaux liés à un bien immobilier à Marseille, où l'héritage industriel a laissé des traces.
Pourquoi l'ERPS est-il important pour les propriétaires et investisseurs?
L'ERPS permet d'identifier les zones à risque, d'anticiper les problèmes potentiels liés à la pollution des sols, et offre une protection juridique précieuse en garantissant la sécurité des futurs occupants.
Quels sont les risques associés à l'absence d'un ERPS?
Ne pas réaliser un ERPS peut entraîner des litiges avec des acheteurs ou locataires, des coûts de dépollution élevés, et une dépréciation de la valeur de revente du bien immobilier.
Quels sont les coûts associés aux diagnostics immobiliers à Aubagne?
Les coûts pour différents diagnostics peuvent varier : le DPE entre 100 et 250 euros, le diagnostic plomb de 150 à 450 euros, le diagnostic amiante de 80 à 350 euros, et le diagnostic gaz de 90 à 180 euros.
Quel est le processus pour réaliser un ERPS?
Le processus comprend une étude documentaire de l'historique du site, une inspection physique, des prélèvements de sol pour analyse, et la rédaction d'un rapport détaillé des résultats.
Combien de temps prend la réalisation d'un ERPS?
La réalisation d'un ERPS peut prendre plusieurs semaines, en fonction de la complexité du site et des résultats des analyses.
Qui peut aider à réaliser un ERPS à Marseille?
Légimétrie, avec son expertise en diagnostics immobiliers, accompagne les propriétaires dans la réalisation de leurs obligations réglementaires pour assurer la conformité de leur propriété.
List of Sources
- Comprendre l'Importance de l'État des Risques de Pollution des Sols (ERPS) à Marseille
- Contaminées par l'industrie pendant deux siècles, des Calanques de Marseille bientôt dépolluées (https://linfodurable.fr/environnement/marseille-bientot-la-depollution-des-calanques-52895)
- Dépollution sous haute surveillance dans les Calanques de Marseille (https://lemoniteur.fr/transition-ecologique/adaptation-au-changement-climatique/depollution/chantier-de-depollution-sous-haute-surveillance-dans-les-calanques-de-marseille.6FQKZGDUCRDEVGW25WCSG5CUAU.html)
- L'État condamné à dépolluer le littoral sud de Marseille avant juin 2028, "une décision historique" - ICI (https://francebleu.fr/infos/environnement/une-decision-historique-a-marseille-l-etat-condamne-a-depolluer-le-littoral-sud-avant-juin-2028-3902600)
- Marseille : l'Etat devrait accélérer sur la dépollution du littoral sud (https://mesinfos.fr/13000-marseille/marseille-l-etat-accelere-la-securisation-des-sites-pollues-du-littoral-sud-213254.html)
- Pollution des sols : un "avis défavorable" du préfet contre un projet d'école à Marseille (https://marsactu.fr/bref/pollution-des-sols-un-avis-defavorable-du-prefet-contre-un-projet-decole-a-marseille)
- Risques Juridiques et Financiers de l'Absence d'un ERPS
- Mise aux normes ERP 2026 : sécurité et accessibilité obligatoires (https://autonomia.org/article/mise-aux-normes-erp-2026-securite-et-accessibilite-obligatoires)
- La dépollution du littoral Sud de Marseille coûtera 14 millions d'euros (https://madeinmarseille.net/actualite/marseille/146978-a-marseille-la-depollution-des-anciennes-usines-des-calanques-coutera-14-millions-deuros)
- Parc des Calanques: 14 millions d'euros prévus pour la dépollution, un montant jugé insuffisant (https://bfmtv.com/marseille/parc-des-calanques-14-millions-d-euros-prevus-pour-la-depollution-un-montant-juge-insuffisant_AV-202502131058.html)
- ERP non maintenu : les risques pour la facturation électronique | Forterro (https://forterro.com/fr/blog/erp-non-maintenu-facturation-electronique)
- Début d'un chantier de 14 millions d'euros pour dépolluer 20 sites dans les calanques marseillaises (https://franceinfo.fr/environnement/pollution/debut-d-un-chantier-de-14-millions-d-euros-pour-depolluer-20-sites-dans-les-calanques-marseillaises_7468483.html)
- Processus de Réalisation d'un État des Risques de Pollution des Sols
- 10 statistiques sur les ERP 2025 - Moovago (https://moovago.com/blog/crm/10-statistiques-sur-les-erp-2021)
- L'ERPS: Etat des Risques de Pollutions des Sols - AD13 (https://ad13.fr/diagnostics-immobiliers-obligatoires/lerps-diagnostic-de-pollution-sols)
- Diagnostic pollution des sols à Marseille > ALCOR Diagnostics (https://alcor-controles.fr/diagnostic-pollution-des-sols-marseille)
- Étapes du diagnostic pollution des sols > ALCOR Diagnostics (https://alcor-controles.fr/etapes-du-diagnostic-pollution-des-sols)
- Diagnostic Pollution des Sols à Marseille (13) et Bouches-du-Rhône (https://pollution-des-sols.fr/diagnostic-pollution-des-sols-marseille)
- Sources de Pollution des Sols à Marseille
- Pollution des sols : un "avis défavorable" du préfet contre un projet d'école à Marseille (https://marsactu.fr/bref/pollution-des-sols-un-avis-defavorable-du-prefet-contre-un-projet-decole-a-marseille)
- Dépollution sous haute surveillance dans les Calanques de Marseille (https://lemoniteur.fr/transition-ecologique/adaptation-au-changement-climatique/depollution/chantier-de-depollution-sous-haute-surveillance-dans-les-calanques-de-marseille.6FQKZGDUCRDEVGW25WCSG5CUAU.html)
- 29 hectares de déchets chargés de plomb et d'arsenic: contaminées par l'industrie pendant deux siècles, les Calanques de Marseille seront bientôt dépolluées (https://bfmtv.com/economie/29-hectares-de-dechets-charges-de-plomb-et-d-arsenic-contaminees-par-l-industrie-pendant-deux-siecles-les-calanques-de-marseille-seront-bientot-depolluees_AD-202509210225.html)
- Anciens sites industriels au sud de Marseille : l’Etat condamné à dépolluer (https://liberation.fr/environnement/pollution/anciens-sites-industriels-au-sud-de-marseille-letat-condamne-a-depolluer-20241217_5CMEFWCYBBBTHPFI6HILOSEYNQ)
- Pollution à Marseille : état des lieux, risques et solutions pour votre environnement (https://pouryere.fr/blogs/pouryere/pollution-marseille?srsltid=AfmBOopHUaxwRw_wCT3LzJNXOyhH6r1YZsFNIX67zCdQj8hacr-4zSA0)
- Impacts de la Pollution des Sols sur la Santé et l'Environnement
- Sols (https://santepubliquefrance.fr/determinants-de-sante/pollution-et-sante/sols)
- Pollution des sols liée à l’activité humaine : quels effets sur la santé ? (https://sante.fr/pollution-des-sols-liee-lactivite-humaine-quels-effets-sur-la-sante)
- La pollution des sols: origines et conséquences (https://notre-environnement.gouv.fr/themes/sante/article/la-pollution-des-sols-origines-et-consequences)
- Pollution des sols : un "avis défavorable" du préfet contre un projet d'école à Marseille (https://marsactu.fr/bref/pollution-des-sols-un-avis-defavorable-du-prefet-contre-un-projet-decole-a-marseille)
- Avantages d'un Diagnostic de Pollution des Sols
- Le diagnostic État des Risques et Pollutions (ERP) - Lamy (https://lamy-immobilier.fr/le-guide-immo/bien-vendre/diagnostic-erp-tout-savoir-sur-l-etat-des-risques-et-pollutions)
- Les nouveaux diagnostics obligatoires pour la vente en 2025 (https://monfort-immobilier.fr/diagnostic-obligatoire-vente)
- Diagnostic ERP état des risques et pollutions 2026 (https://ernmt-officiel.com/blog/article/diagnostic-erp-obligation-2026)
- Actualités Diagnostics > ALCOR Diagnostics (https://alcor-controles.fr/actualites-en-images)
- Solutions pour Gérer la Pollution des Sols
- Des associations alertent sur la lenteur de la dépollution des calanques (https://marsactu.fr/des-associations-alertent-sur-la-lenteur-de-la-depollution-des-calanques)
- Marseille lance un chantier écologique inédit pour dépolluer et sauver ses Calanques (https://geo.fr/environnement/marseille-lance-un-chantier-ecologique-inedit-pour-depolluer-et-sauver-ses-calanques-228661)
- Dépollution sous haute surveillance dans les Calanques de Marseille (https://lemoniteur.fr/transition-ecologique/adaptation-au-changement-climatique/depollution/chantier-de-depollution-sous-haute-surveillance-dans-les-calanques-de-marseille.6FQKZGDUCRDEVGW25WCSG5CUAU.html)
- Le gigantesque chantier de dépollution des calanques marseillaises - ActuNautique.com (https://actunautique.com/2025/02/le-gigantesque-chantier-de-depollution-des-calanques-marseillaises.html)
- Obligations Réglementaires Relatives à la Pollution des Sols
- Secteur ou activité à risque : pas de transaction immobilière sans ERPS | POLLUTION DES SOLS (https://pollutiondessols.net/secteur-ou-activite-risque-pas-transaction-immobiliere-erps-i4.html)
- Sols (https://santepubliquefrance.fr/determinants-de-sante/pollution-et-sante/sols/donnees)
- Polluted sites management (https://ginger-burgeap.com/en/water-energy-urban-and-local-environment/polluted-sites-management)
- Sols et sous-sols (https://statistiques.developpement-durable.gouv.fr/sols-et-sous-sols)
- Pollution industrielle des sols : réglementation 2026 - Green Ethic : pour une planète saine (https://green-ethic.com/pollution-industrielle-des-sols-reglementation-2026)
- Légimétrie : Votre Partenaire pour les Diagnostics de Pollution des Sols
i3D (https://i3d.tech/expertise+de+la+pollution+d+un+terrain+a+marseille+dans+les+bouches+du+rhone+13+sondage+pedologique+et+interpretation+de+l+etat+des+milieux-z48)
- Diagnostic Pollution des Sols à Marseille (13) et Bouches-du-Rhône (https://pollution-des-sols.fr/diagnostic-pollution-des-sols-marseille)
- Pollution des sols : un "avis défavorable" du préfet contre un projet d'école à Marseille (https://marsactu.fr/bref/pollution-des-sols-un-avis-defavorable-du-prefet-contre-un-projet-decole-a-marseille)
- Pollution des sols : un diagnostic réalisé par une société sans certification environnementale est insuffisant (https://actu-environnement.com/ae/news/pollution-sols-diagnostic-societe-sans-ceratification-environnementale-47866.php4)
- Expertise de la pollution d'un terrain à Marseille dans les Bouches du Rhône (13) : sondage pédologique et interprétation de l'état des milieux
- Questions Fréquentes sur l'État des Risques de Pollution des Sols
- État des Risques et Pollutions à Marseille - FRANCE ERP (https://france-erp.com/etat-risques/etat-des-risques-et-pollutions-a-marseille)
- L'ERPS: Etat des Risques de Pollutions des Sols - AD13 (https://ad13.fr/diagnostics-immobiliers-obligatoires/lerps-diagnostic-de-pollution-sols)
- ERP / État des risques et pollutions : obligatoire dès 2025 (https://diagnostic-immobilier13.fr/etat-des-risques-et-pollutions-obligatoire)
- Diagnostic ERP obligatoire à Marseille et sa région | Cabinet Lavy (https://lavydiagnostic.com/diagnostic-erp)
- Combien coûte un diagnostic de pollution des sols ? Prix et coût (https://pollution-des-sols.fr/cout-diagnostic-pollution-sols)



