Chez Légimétrie, nous mettons notre expertise au service de vos obligations légales et réglementaires dans le secteur de l'immobilier.
10 Points Clés sur la DPE Nouvelle Réglementation pour Propriétaires

Introduction
La réglementation sur le Diagnostic de Performance Énergétique (DPE) s'apprête à subir des transformations majeures à partir de 2025, et cela peut susciter des inquiétudes chez de nombreux propriétaires. Avec une part significative des logements classés E, F ou G, il est crucial d'effectuer une évaluation rigoureuse pour éviter des sanctions et préserver la valeur de vos biens immobiliers.
Quelles stratégies pouvez-vous mettre en place pour naviguer dans ce nouveau paysage réglementaire ? Comment maximiser la rentabilité de vos investissements immobiliers tout en garantissant votre conformité ? Ce guide explore les points clés de la nouvelle réglementation DPE et ses implications pour vous, propriétaires. En outre, nous vous offrirons des solutions pratiques pour garantir votre conformité et améliorer l'efficacité énergétique de vos logements.
N'hésitez pas à réfléchir à votre situation actuelle : êtes-vous prêt à faire face à ces changements ? Légimétrie est là pour vous accompagner dans cette transition.
Légimétrie: Services de Diagnostic de Performance Énergétique (DPE) pour Conformité en 2025
Vous êtes propriétaire d'une maison et vous vous inquiétez de la DPE nouvelle réglementation de 2025 concernant la performance énergétique ? Légimétrie est là pour vous aider. Nous proposons des services de diagnostic de performance énergétique (DPE) qui vous garantissent de respecter vos obligations légales.
Nos évaluations détaillées des performances énergétiques des bâtiments, ainsi que nos diagnostics avant des travaux de rénovation ou de démolition, vous permettent de mieux comprendre les exigences réglementaires. Imaginez avoir des rapports clairs et précis, fournis par notre équipe de diagnostiqueurs certifiés, qui facilitent vos décisions.
En 2022, 42 % des résidences principales dans les Hauts-de-France étaient classées E, F ou G. Cela souligne l'importance d'une évaluation rigoureuse pour éviter des sanctions potentielles. Pensez-vous à l'impact que cela pourrait avoir sur la valeur de revente et la rentabilité locative de votre bien ? Les experts s'accordent à dire que le DPE est essentiel pour votre conformité légale.
À partir de juillet 2025, un QR code sera intégré au DPE, vous offrant un accès facile à sa version dématérialisée. Cela renforcera la transparence et l'efficacité de nos services. Ne laissez pas le temps passer, car les détenteurs qui ne respectent pas la DPE nouvelle réglementation s'exposent à des sanctions.
En choisissant Légimétrie, vous vous assurez d'une conformité optimale et d'une valorisation de votre patrimoine immobilier. Contactez-nous dès aujourd'hui pour garantir votre tranquillité d'esprit.

Changements Clés du DPE à Compter du 1er Octobre 2025
À partir du 1er octobre 2025, des changements significatifs seront introduits dans le cadre de la dpe nouvelle réglementation relative au diagnostic de performance énergétique (DPE). Vous vous demandez peut-être comment cela va affecter votre propriété ? L'un des ajouts majeurs est l'intégration d'un QR code sur les rapports de DPE. Ce code permettra de garantir l'authenticité des rapports et de faciliter la vérification par les propriétaires et les potentiels acheteurs. Imaginez pouvoir accéder directement aux informations officielles du DPE sur le site de l'ADEME, simplement en scannant un code, au lieu de passer par des procédures manuelles fastidieuses.
De plus, les critères de calcul du DPE nouvelle réglementation seront révisés, rendant les évaluations plus sévères et précises. Cela pourrait avoir un impact significatif sur la classification énergétique de nombreuses habitations, notamment celles qui étaient précédemment classées dans des catégories moins performantes. Par exemple, la modification des seuils pour les petites surfaces a déjà permis de sortir 160 000 appartements du statut de passoire énergétique, représentant 38 % de la baisse estimée des passoires énergétiques dans les résidences principales.
Ces réformes visent à renforcer la fiabilité des diagnostics et à réduire les fraudes, un enjeu majeur dans le secteur immobilier français. Environ 70 000 diagnostics frauduleux sont recensés chaque année. En intégrant ces nouvelles mesures, le DPE, sous la dpe nouvelle réglementation, devient un outil encore plus essentiel pour vous, les détenteurs, vous permettant de mieux comprendre et améliorer l'efficacité énergétique de vos biens. Il est également crucial pour les professionnels de l'immobilier, tels que les administrateurs de biens, de rester informés des évolutions réglementaires et des nouvelles obligations qui leur incombent. Cela leur permettra d'adapter leurs pratiques et de garantir une gestion efficace et conforme des biens immobiliers.
Alors, êtes-vous prêt à vous engager dans cette nouvelle ère de transparence et d'efficacité énergétique ? Contactez Légimétrie pour vous assurer que vous êtes en conformité et que vous maximisez le potentiel de votre propriété.

Implications des Nouvelles Réglementations DPE pour Propriétaires et Investisseurs
Les propriétaires de logements classés G doivent se préparer aux changements significatifs apportés par la dpe nouvelle réglementation, car à partir de 2025, ces logements ne pourront plus être mis en location. Cela soulève des préoccupations légitimes : comment améliorer l'efficacité énergétique de votre bien sans trop de tracas ?
Pour répondre à cette question, il est essentiel de considérer des investissements qui pourraient s'avérer nécessaires. Des rénovations comme l'isolation thermique ou le remplacement des systèmes de chauffage peuvent être des solutions efficaces pour atteindre des classes énergétiques plus favorables. Environ 850 000 habitations actuellement classées F ou G pourraient bénéficier d'améliorations, mais cela nécessite un investissement moyen de 25 000 euros pour les immeubles collectifs et jusqu'à 46 000 euros pour les maisons individuelles.
En outre, ces changements peuvent avoir un impact sur la valeur de votre propriété. Un logement classé F se vend en moyenne 2 % à 19 % moins cher qu'un bien comparable classé D. Cela vous fait réfléchir, n'est-ce pas ? Il est crucial d'agir rapidement pour éviter une décote sur le marché immobilier, surtout avec la dpe nouvelle réglementation, et garantir la rentabilité de vos investissements.
Chez Légimétrie, nous comprenons ces défis et sommes là pour vous accompagner. Contactez-nous pour découvrir comment nos services de diagnostic peuvent vous aider à naviguer dans ces nouvelles exigences et à protéger la valeur de votre bien.

Nouvelles Obligations Techniques du DPE en 2025
En 2025, les propriétaires de maison devront se conformer à la nouvelle réglementation DPE en matière d'obligations techniques. Parmi celles-ci, la réalisation d'audits énergétiques pour les habitations classées E et F. Ces audits, réalisés par des diagnostiqueurs certifiés, offrent des recommandations précises pour améliorer l'efficacité énergétique de votre bien.
Avez-vous déjà pensé à l'impact de votre consommation d'énergie ? En France, le nombre d'audits énergétiques pour ces catégories de logements a considérablement augmenté, atteignant environ 1,2 million d'audits en 2024. Cela montre une prise de conscience croissante des enjeux énergétiques. Les experts insistent sur l'importance de ces audits, non seulement pour répondre aux exigences de la nouvelle réglementation DPE, mais également pour optimiser la performance énergétique et réduire les coûts à long terme.
Prenons un exemple : un audit récent a permis à un propriétaire d'un logement classé F de réduire sa consommation d'énergie de 30 % grâce à des recommandations d'isolation et de mise à niveau des systèmes de chauffage. Imaginez les économies que vous pourriez réaliser !
De plus, sachez que les DPE devront être mis à jour tous les 10 ans, sauf en cas de travaux significatifs. Cela garantit que vos évaluations restent pertinentes et fiables. Il est également crucial d'être conscient des autres diagnostics immobiliers obligatoires, comme le diagnostic amiante, requis avant des travaux de démolition pour éviter l'exposition à cette substance nocive.
N'oubliez pas que les propriétaires qui ne respectent pas la nouvelle réglementation DPE pourraient faire face à des amendes allant jusqu'à 3 000 €. Alors, pourquoi ne pas agir dès maintenant ? Contactez Légimétrie pour vous assurer que vous êtes en conformité et pour bénéficier de conseils adaptés à votre situation.

Processus de Diagnostic de Performance Énergétique: Ce Qui Change
En 2025, le processus de Diagnostic de Performance Énergétique (DPE) sera considérablement renforcé. Imaginez un système qui garantit des évaluations précises et fiables, vous apportant la tranquillité d'esprit. Les diagnostiqueurs devront désormais collecter des données plus détaillées sur la consommation d'énergie et les émissions de gaz à effet de serre. Cela signifie une évaluation plus complète de la performance énergétique de votre logement.
De plus, les détenteurs devront fournir des documents supplémentaires lors de la visite du diagnostiqueur. Cela facilitera une analyse exhaustive, vous permettant de mieux comprendre l'état énergétique de votre maison. Cette réforme, dans le cadre de la dpe nouvelle réglementation, vise à améliorer la transparence et la fiabilité des DPE, répondant ainsi aux préoccupations croissantes concernant l'efficacité énergétique des bâtiments.
Saviez-vous que, selon des experts, cette mise à jour est essentielle pour aligner les évaluations sur les objectifs de réduction des émissions de gaz à effet de serre ? Elle encourage également les propriétaires à investir dans des solutions énergétiques durables. Il est crucial que les professionnels de l'immobilier, comme ceux de Légimétrie, transmettent ces nouvelles exigences à leurs clients. Cela vous permettra d'être pleinement informé et préparé.
En conséquence, les DPE réalisés en 2025 devraient refléter de manière plus fidèle l'état énergétique des habitations conformément à la dpe nouvelle réglementation. Cela contribuera à une gestion améliorée des ressources énergétiques et à une réduction des passoires thermiques sur le marché immobilier. En outre, le passage à un coefficient de 1,9 pourrait sortir environ 850 000 habitations du statut de passoire énergétique, un gain significatif pour le marché.
À partir du 1er septembre 2025, un QR code sera intégré dans le rapport DPE. Cela permettra aux propriétaires et aux locataires de vérifier rapidement les informations. Un mécanisme anti-fraude sera également mis en place le 1er octobre 2025 pour garantir la validité des résultats du DPE, conformément à la dpe nouvelle réglementation. Ces changements sont soutenus par des experts comme Raphaël Amouretti, qui souligne que cette réforme permettra une revalorisation immédiate des habitations mal classées.
Alors, êtes-vous prêt à vous engager dans cette démarche pour améliorer l'efficacité énergétique de votre maison ? Contactez Légimétrie dès aujourd'hui pour en savoir plus sur ces nouvelles exigences et comment elles peuvent vous bénéficier.

Importance de l'Étiquette Énergétique dans le Nouveau DPE
L'étiquette énergétique est un élément crucial dans le Diagnostic de Performance Énergétique (DPE). Elle influence directement la valeur de votre bien immobilier. Avez-vous déjà pensé à l'impact que cela pourrait avoir sur votre propriété ? En 2025, les habitations classées A à C seront très recherchées, se vendant en moyenne 6 à 10 % plus cher que celles qui consomment beaucoup d'énergie. En revanche, les biens classés D à G risquent de perdre de la valeur, avec des pertes pouvant atteindre 15 % pour les habitations classées F ou G, soit environ 452 euros par m² par rapport aux biens classés D.
Cette situation met en lumière l'importance d'améliorer l'efficacité énergétique de votre bien. En effet, les statistiques montrent que les logements bien notés (A à D) ont vu leurs prix augmenter de 3,4 % depuis juillet 2021, tandis que ceux classés E ont légèrement reculé de 0,6 %. Cela vous incite à agir, n'est-ce pas ? En mettant en œuvre des travaux de rénovation, vous pouvez éviter une dépréciation de votre patrimoine immobilier.
De plus, avec les évolutions rapides des réglementations et des normes techniques, il est essentiel de rester informé de la DPE nouvelle réglementation. C'est là que Légimétrie entre en jeu, en vous fournissant des mises à jour régulières sur les diagnostics et les obligations réglementaires. N'attendez pas que la situation se dégrade, contactez Légimétrie dès aujourd'hui pour vous assurer que votre bien reste attractif sur le marché.

Qui Peut Établir un DPE? Rôles et Responsabilités
Seuls des diagnostiqueurs immobiliers certifiés peuvent établir un Diagnostic de Performance Énergétique (DPE). Ces professionnels, formés aux normes énergétiques et aux réglementations en vigueur, jouent un rôle crucial pour vous, propriétaires. En France, la formation pour devenir diagnostiqueur DPE a été optimisée, réduisant sa durée à un maximum de deux mois, tout en garantissant une couverture complète des compétences nécessaires. De plus, ces diagnostiqueurs doivent avoir une assurance responsabilité civile, ce qui leur permet de garantir la fiabilité des diagnostics effectués.
Pourquoi est-ce si important ? Parce que chaque DPE doit être conforme aux exigences légales, offrant ainsi des résultats fiables aux détenteurs et aux investisseurs. Dans un contexte où les exigences réglementaires évoluent rapidement, notamment en raison de l'urgence écologique et de la dpe nouvelle réglementation, il est essentiel que les diagnostiqueurs suivent une formation continue de qualité, renouvelée tous les sept ans. Cela leur permet de maintenir des standards élevés dans l'établissement des DPE, en maîtrisant non seulement les aspects techniques de leur métier, mais aussi en se tenant à jour sur la dpe nouvelle réglementation et les meilleures pratiques du secteur.
Avez-vous déjà pensé aux conséquences d'erreurs ou de fraudes dans le DPE ? Cela peut entraîner des litiges et des sanctions. C'est pourquoi le Dossier de Diagnostic Technique (DDT), qui rassemble tous les documents nécessaires à une transaction immobilière, doit inclure le DPE. Cela souligne l'importance de la rigueur dans le travail des diagnostiqueurs.
Si vous souhaitez garantir la conformité et la fiabilité de votre DPE, n'hésitez pas à contacter Légimétrie. Nous sommes là pour vous accompagner et vous assurer que tout est en ordre.

Coûts Associés au Diagnostic de Performance Énergétique
En 2025, le coût d'un Diagnostic de Performance Énergétique (DPE) se situe généralement entre 100 et 250 euros, selon la taille et le type de bien. Vous vous demandez peut-être comment cela affecte votre budget ? Les appartements et les maisons de petite taille bénéficient souvent de tarifs plus attractifs, rendant leur diagnostic moins onéreux. Par exemple, pour un appartement standard de trois pièces, le prix moyen est d'environ 180 euros, tandis qu'une maison individuelle peut atteindre jusqu'à 200 euros.
Il est donc judicieux de solliciter plusieurs devis de diagnostiqueurs certifiés. Cela vous permet non seulement de comparer les prix, mais aussi de choisir l'option la plus avantageuse. En plus d'économiser sur les coûts, vous vous assurez d'obtenir un service de qualité, essentiel pour respecter la dpe nouvelle réglementation en matière de performance énergétique.
De plus, il est important de noter que les tarifs des DPE peuvent varier entre 140 € et 240 € selon les départements. Êtes-vous conscient que des amendes peuvent atteindre 3 000 € pour les particuliers et 15 000 € pour les agences immobilières en cas de non-respect des obligations DPE ?
Enfin, un DPE a une durée de validité de 10 ans pour les diagnostics réalisés après le 1er juillet 2021. Il est recommandé d'envisager des travaux d'amélioration de la performance énergétique pour éviter des classifications énergétiques défavorables. Les coûts des autres diagnostics immobiliers sont également à prendre en compte :
- diagnostic plomb (150 à 450 euros)
- amiante (80 à 350 euros)
- gaz (90 à 180 euros)
Ces éléments doivent être intégrés dans une gestion immobilière complète.

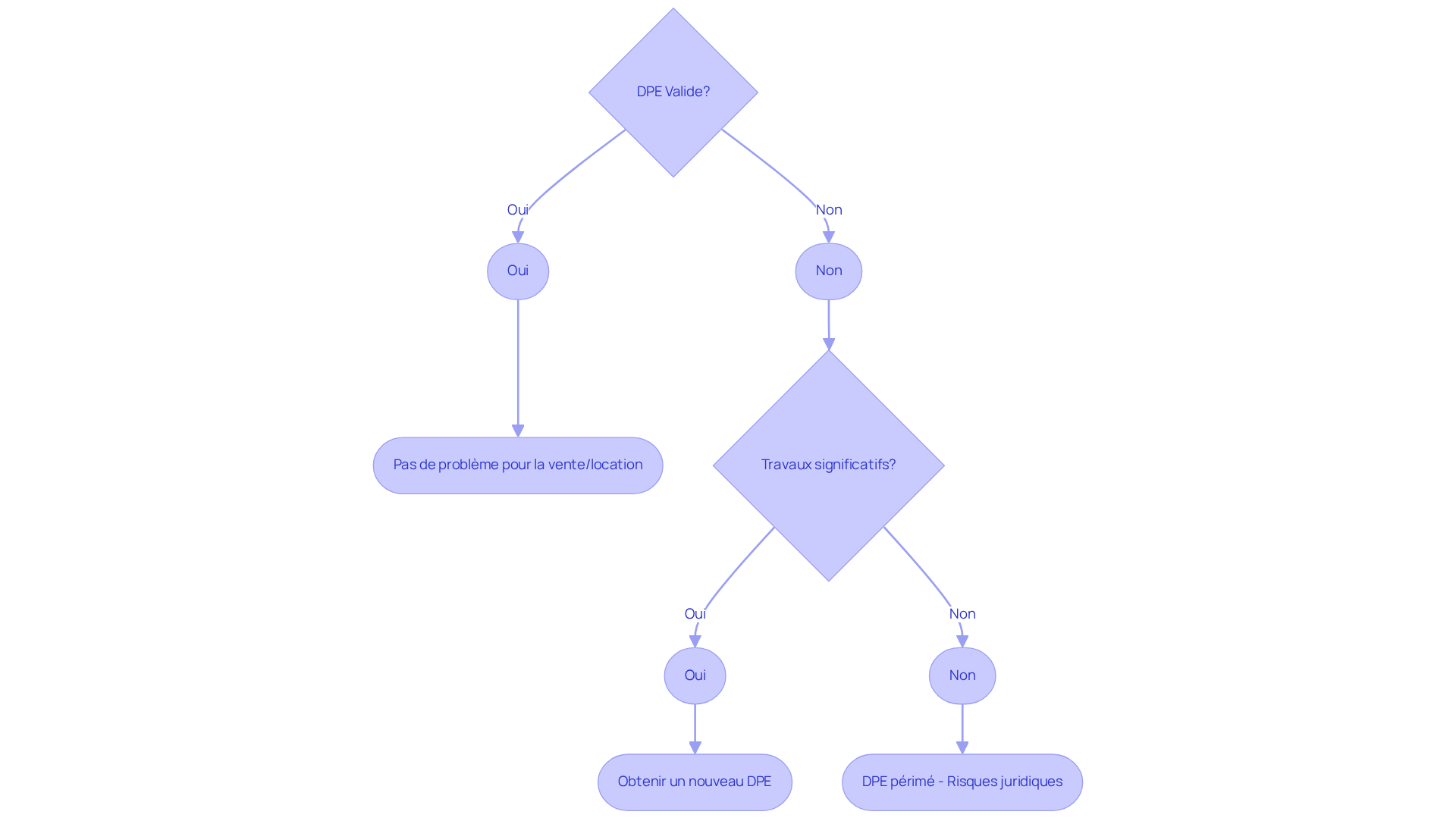
Durée de Validité du DPE: Ce Que Vous Devez Savoir
La durée de validité d'un DPE est de 10 ans. Mais attention, si vous réalisez des travaux significatifs, comme des rénovations majeures d'isolation ou de chauffage, un DPE nouvelle réglementation est nécessaire pour refléter ces améliorations. Il est donc crucial de surveiller la date d'expiration de votre DPE. Un diagnostic périmé peut compliquer la vente ou la location de votre bien. Par exemple, si vous effectuez des travaux d'isolation, il est impératif de faire établir un nouveau DPE pour garantir que votre bien respecte les normes énergétiques actuelles.
En 2025, n'oubliez pas que les DPE réalisés entre janvier 2018 et juin 2021 ne seront plus valides, ayant expiré le 31 décembre 2024. Cela souligne l'importance de renouveler votre diagnostic selon la dpe nouvelle réglementation pour éviter des sanctions potentielles. Un DPE valide est essentiel pour assurer une transaction immobilière sans accroc, conformément à la dpe nouvelle réglementation, car il est requis pour toute mise en vente ou location d’un logement.
De plus, il est crucial de réaliser d'autres diagnostics immobiliers, tels que le diagnostic plomb, amiante, et la vérification des installations de gaz et d'électricité. Ces diagnostics garantissent la sécurité des biens et des personnes. L'absence de DPE lors de la vente ou de la location peut entraîner des recours juridiques, permettant à l'acheteur ou au locataire de demander une diminution du prix ou l'annulation du contrat.
Enfin, depuis juillet 2021, le DPE est opposable selon la dpe nouvelle réglementation. Cela signifie que vous pouvez vous retourner contre le diagnostiqueur en cas de faute ou d'erreur. Cela renforce la nécessité de respecter les exigences du DPE. Alors, êtes-vous prêt à vous assurer que votre DPE est à jour et conforme ? Contactez Légimétrie pour vous accompagner dans cette démarche.

Impact Global des Nouvelles Réglementations DPE sur le Marché Immobilier
Les propriétaires de maison ont des préoccupations légitimes concernant la dpe nouvelle réglementation, qui entrera en vigueur en 2025. En réponse à l'urgence écologique et à l'amélioration de l'habitat, ces changements auront des répercussions majeures sur le marché immobilier. Les habitations classées G, souvent perçues comme des passoires énergétiques, verront leur attractivité diminuer, entraînant une décote significative de leur valeur. En effet, ces biens affichent déjà une décote moyenne de 15 % par rapport aux habitations correctement isolées.
À l'inverse, les propriétés bénéficiant de bonnes performances énergétiques, classées de A à C, devraient connaître une augmentation de leur valeur. Par exemple, à Paris, les habitations classées A se louent en moyenne 3 euros de plus par mètre carré que celles classées D. En revanche, les habitations classées G affichent un loyer inférieur de 1,3 € par m² par rapport à celles classées D. Cela illustre bien la prime accordée aux biens énergétiquement efficaces.
De plus, il est important de noter que 14 % des habitations énergivores dans le parc privé pourraient être interdites à la location dès 2025 en vertu de la dpe nouvelle réglementation. Cela accentue l'urgence pour les propriétaires de rénover leurs biens. Si vous êtes propriétaire d'un logement classé G, il est crucial d'envisager des investissements dans des améliorations énergétiques pour rester compétitif sur le marché. D'ici 2034, ces logements seront progressivement interdits à la location en vertu de la dpe nouvelle réglementation, rendant la nécessité de rénover ces biens encore plus pressante pour éviter une perte de valeur et garantir leur viabilité sur le marché locatif.
Chez Légimétrie, nous comprenons ces défis et nous vous permettons de rester informé des évolutions réglementaires et des meilleures pratiques à adopter. N'attendez pas que les changements vous prennent de court. Contactez-nous dès aujourd'hui pour naviguer ensemble dans ce paysage en constante évolution.

Conclusion
Les changements à venir concernant la nouvelle réglementation DPE en 2025 représentent une étape cruciale pour vous, propriétaires, qui souhaitez préserver la valeur de votre patrimoine immobilier. Avec des exigences plus strictes et l'introduction d'outils comme le QR code pour plus de transparence, cette réforme vise à améliorer l'efficacité énergétique de vos logements et à réduire les passoires thermiques sur le marché.
Avez-vous déjà réfléchi à l'impact de ces nouvelles règles sur votre propriété ? Les diagnostics de performance énergétique, les obligations techniques à respecter et les conséquences économiques sur la valeur de vos biens sont des éléments à prendre en compte. Il est essentiel d'agir rapidement pour éviter des sanctions et garantir la compétitivité de vos propriétés, surtout si votre logement est classé E, F ou G.
Il est donc crucial de prendre ces changements au sérieux et de vous préparer en conséquence. En collaborant avec des professionnels comme Légimétrie, vous pouvez assurer une conformité optimale et maximiser le potentiel de chaque bien. Ne laissez pas ces nouvelles réglementations vous prendre de court; commencez dès aujourd'hui à envisager les améliorations nécessaires pour garantir la rentabilité et la valeur de votre patrimoine immobilier. Qu'attendez-vous pour agir ? Contactez Légimétrie et faites le premier pas vers une conformité sereine.
Foire aux questions
Qu'est-ce que la légimétrie et quels services propose-t-elle concernant le DPE ?
Légimétrie propose des services de diagnostic de performance énergétique (DPE) pour aider les propriétaires à respecter les nouvelles réglementations de 2025 concernant la performance énergétique des bâtiments.
Pourquoi est-il important de réaliser un diagnostic de performance énergétique ?
Un diagnostic de performance énergétique est essentiel pour éviter des sanctions potentielles, surtout dans un contexte où 42 % des résidences principales dans les Hauts-de-France étaient classées E, F ou G en 2022. Cela peut également influencer la valeur de revente et la rentabilité locative d'un bien.
Quels changements seront introduits dans le DPE à partir du 1er octobre 2025 ?
À partir du 1er octobre 2025, un QR code sera intégré aux rapports de DPE pour garantir leur authenticité et faciliter leur vérification. Les critères de calcul du DPE seront également révisés, rendant les évaluations plus sévères et précises.
Comment le QR code sur les rapports de DPE va-t-il améliorer le processus ?
Le QR code permettra d'accéder directement aux informations officielles du DPE sur le site de l'ADEME en scannant le code, simplifiant ainsi le processus de vérification pour les propriétaires et les acheteurs.
Quelles sont les implications pour les propriétaires de logements classés G ?
À partir de 2025, les logements classés G ne pourront plus être mis en location, ce qui oblige les propriétaires à améliorer l'efficacité énergétique de leurs biens pour éviter des pertes financières.
Quels types de rénovations sont recommandés pour améliorer la classification énergétique d'un bien ?
Des rénovations telles que l'isolation thermique ou le remplacement des systèmes de chauffage sont recommandées pour atteindre des classes énergétiques plus favorables.
Quel est le coût moyen des améliorations nécessaires pour les logements classés F ou G ?
Le coût moyen des améliorations nécessaires est d'environ 25 000 euros pour les immeubles collectifs et jusqu'à 46 000 euros pour les maisons individuelles.
Quel impact les nouvelles réglementations DPE peuvent-elles avoir sur la valeur des propriétés ?
Un logement classé F peut se vendre en moyenne 2 % à 19 % moins cher qu'un bien comparable classé D, ce qui souligne l'importance d'agir rapidement pour préserver la valeur de votre propriété.
Comment Légimétrie peut-elle aider les propriétaires et investisseurs à naviguer dans ces nouvelles exigences ?
Légimétrie offre des services de diagnostic qui aident les propriétaires et investisseurs à comprendre et à se conformer aux nouvelles réglementations, tout en protégeant la valeur de leur bien.



