Chez Légimétrie, nous mettons notre expertise au service de vos obligations légales et réglementaires dans le secteur de l'immobilier.
10 Facteurs Impactant le Prix DPE des Maisons Anciennes

Introduction
L'efficacité énergétique des maisons anciennes est devenue un enjeu crucial dans notre transition écologique. En tant que propriétaires, vous vous demandez peut-être : comment anticiper les coûts liés au diagnostic de performance énergétique (DPE) ? Comprendre les facteurs qui influencent ces prix peut vous aider à optimiser la valeur de votre bien.
Avec des réglementations de plus en plus strictes et des exigences de performance énergétique en constante évolution, il est normal de se sentir perdu. Comment naviguer dans ce paysage complexe sans risquer une dévaluation de votre patrimoine immobilier ?
C'est ici que Légimétrie entre en jeu. Nous comprenons vos préoccupations et sommes là pour vous accompagner. Nos services de diagnostic vous permettent de mieux appréhender les enjeux énergétiques de votre maison, tout en vous aidant à respecter les normes en vigueur.
N'attendez pas que la situation se complique davantage. Contactez Légimétrie dès aujourd'hui pour découvrir comment nous pouvons vous aider à protéger votre investissement et à améliorer l'efficacité énergétique de votre maison.
Légimétrie : Services de diagnostic de performance énergétique pour maisons anciennes
Vous êtes propriétaire d'une maison ancienne ? Vous vous demandez peut-être comment améliorer son efficacité énergétique tout en respectant les normes en vigueur. Légimétrie est là pour vous aider.
Nous proposons des services de diagnostic de performance thermique (DPE) qui incluent le prix dpe maison ancienne, spécifiquement adaptés à ces types de maisons. Nos évaluations détaillées de la consommation d'énergie vous fourniront des recommandations précieuses pour améliorer l'efficacité de votre logement. De plus, nos rapports sont conformes aux exigences réglementaires, vous assurant ainsi une tranquillité d'esprit.
Mais ce n'est pas tout. En dehors du DPE, nous proposons également des diagnostics avant travaux, comme :
- le repérage de l'amiante
- le repérage du plomb
- des états des lieux pour garantir votre conformité réglementaire
Avec une expertise approfondie acquise depuis 2002 dans le domaine des diagnostics immobiliers à Marseille et en région PACA, Légimétrie vous aide à comprendre les enjeux liés à la performance de votre bien. Nous savons que près de 50 % des logements privés en France ont été construits avant 1948, ce qui rend le prix DPE maison ancienne crucial, surtout avec l'interdiction progressive de location pour les logements classés F et G à partir de 2025.
Nos diagnostics ne se contentent pas d'identifier les améliorations nécessaires ; ils contribuent également à déterminer le prix dpe maison ancienne de votre maison sur le marché immobilier. En garantissant une meilleure performance, vous évitez une dévaluation potentielle.
Alors, pourquoi attendre ? Contactez Légimétrie dès aujourd'hui pour découvrir comment nous pouvons vous accompagner dans cette démarche essentielle.

Âge de la maison : Impact sur le coût du DPE
L'âge de votre maison peut vraiment influencer le prix DPE maison ancienne. Avez-vous déjà pensé à l'impact que cela pourrait avoir sur votre budget ? Les maisons anciennes, surtout celles construites avant 1948, ont souvent des caractéristiques architecturales qui affectent le prix DPE maison ancienne en matière de consommation d'énergie. En fait, ces bâtisses, qui représentent un tiers du parc immobilier français, souffrent de déperditions thermiques importantes, notamment à travers les murs, le toit et les fenêtres. Saviez-vous que les pertes de chaleur peuvent atteindre jusqu'à 30 % pour le toit et 25 % pour les murs ?
Les maisons bâties avant 1975 sont souvent classées parmi les moins performantes, souvent étiquetées F ou G. Cela peut entraîner des frais de diagnostic plus élevés. Par exemple, le coût d'un audit énergétique pour ces maisons peut varier entre 500 et 1 000 €, avec un prix moyen de 754 €. De plus, les propriétaires de ces habitations doivent souvent envisager des travaux de rénovation pour améliorer leur efficacité. Cela représente un investissement non négligeable.
Les statistiques montrent que 53 % des logements construits avant 1948 dans les Hauts-de-France sont énergivores. Cela souligne l'importance d'une évaluation précise pour ces maisons. En conséquence, il est essentiel que vous soyez conscient que le prix DPE maison ancienne peut être significativement influencé par l'âge de votre propriété. Anticiper les travaux nécessaires pour optimiser la performance énergétique peut vous aider à éviter des décotes futures sur la valeur de votre bien. Pourquoi ne pas envisager de contacter Légimétrie pour discuter de vos options ? Nous sommes là pour vous accompagner dans cette démarche.

Taille de la maison : Influence sur le prix du DPE
La taille de votre maison est un facteur clé qui influence le prix dpe maison ancienne. Avez-vous déjà pensé à combien cela pourrait vous coûter ? En général, une maison plus spacieuse nécessite un diagnostic plus approfondi, ce qui peut augmenter le temps et les ressources nécessaires. Par exemple, pour une maison de 200 m², le coût du DPE peut atteindre environ 250 €, tandis qu'un DPE pour un appartement de 50 m² se situe autour de 150 €. Chaque pièce doit être examinée, ce qui prolonge le temps de travail et, par conséquent, augmente le coût total.
En moyenne, le prix dpe maison ancienne pour une maison de taille moyenne (90 à 120 m²) est estimé à environ 202,97 €, marquant une augmentation de 6,28 % par rapport à l'année précédente. Les petites maisons, quant à elles, peuvent bénéficier de prix dpe maison ancienne réduits, souvent compris entre 80 € et 150 €, selon leur superficie et leur ancienneté.
Il est également essentiel de considérer que les logements classés F ou G restent en moyenne 84 jours sur le marché, tandis que ceux classés de A à E se vendent en 79 jours. Cela vous fait réfléchir, n'est-ce pas ? En tenant compte de ces facteurs, vous pouvez mieux planifier votre projet immobilier.
Pour obtenir un devis précis, il est conseillé de contacter plusieurs techniciens immobiliers. Cela vous permettra de comparer les prix dpe maison ancienne et les prestations proposées, notamment pour le DPE, qui varie entre 100 et 250 euros selon les spécificités de votre bien immobilier. N'attendez plus, prenez les devants et assurez-vous que votre maison est prête à séduire les acheteurs.

Localisation : Facteur déterminant du coût du DPE
La localisation de votre maison est un facteur clé qui influence le prix dpe maison ancienne. Vous vous demandez peut-être pourquoi cela est si important ? Dans les zones urbaines, où la demande pour les services de diagnostic est plus forte, les tarifs peuvent grimper au-dessus de ceux des zones rurales. Par exemple, à Paris, le coût moyen d'un DPE pour une maison neuve est d'environ 179 €, tandis que dans des départements moins peuplés comme l'Aveyron, les prix peuvent dépasser 250 € pour des maisons de taille moyenne.
À Aubagne, le tarif d'un DPE varie généralement entre 100 et 250 euros, en fonction de la surface et de l'âge du bâtiment. Vous pourriez être surpris d'apprendre que les variations de prix sont également influencées par des réglementations spécifiques à certaines régions, ce qui peut engendrer des coûts supplémentaires pour vous, propriétaires. Il est donc essentiel de se renseigner sur les tarifs pratiqués localement avant de planifier un DPE.
De plus, avez-vous pensé à comparer plusieurs devis ? Cela peut vous aider à obtenir le meilleur tarif possible, car la concurrence entre diagnostiqueurs varie considérablement d'une région à l'autre. Regrouper plusieurs diagnostics, comme le DPE et d'autres évaluations (plomb, amiante, etc.), peut également vous permettre de bénéficier de tarifs réduits.
En somme, comprendre l'impact de la localisation sur le prix dpe maison ancienne est indispensable pour gérer efficacement vos dépenses liées à l'immobilier. N'hésitez pas à contacter Légimétrie pour obtenir des conseils adaptés à votre situation.

État de la maison : Influence sur le prix du DPE
L'entretien de votre maison est essentiel, et il peut avoir un impact significatif sur le [[[[prix dpe maison ancienne](https://legimetrie.fr/expertises-immobilieres-quelques-conseils-pour-preparer-la-visite-du-diagnostiqueur-immobilier-a11.html)](https://legimetrie.fr/expertises-immobilieres-quelques-conseils-pour-preparer-la-visite-du-diagnostiqueur-immobilier-a11.html)](https://legimetrie.fr/expertises-immobilieres-quelques-conseils-pour-preparer-la-visite-du-diagnostiqueur-immobilier-a11.html)](https://legimetrie.fr/expertises-immobilieres-quelques-conseils-pour-preparer-la-visite-du-diagnostiqueur-immobilier-a11.html). Avez-vous déjà pensé à la manière dont l'état de votre maison pourrait influencer vos dépenses ? En général, une maison bien entretenue, avec des systèmes modernes de chauffage et d'isolation, permet d'obtenir un prix dpe maison ancienne moins coûteux à réaliser. Les maisons classées A ou B, qui affichent une bonne performance énergétique, peuvent voir leurs coûts de DPE se situer entre 100 et 250 € en moyenne.
En revanche, si votre maison nécessite des réparations importantes, cela pourrait entraîner des frais supplémentaires. Le diagnostiqueur devra consacrer plus de temps à évaluer les problèmes existants. Pensez à cela : les maisons anciennes classées F ou G, souvent considérées comme des passoires énergétiques, peuvent se vendre jusqu'à 25 % moins cher que celles classées D. Cela souligne l'impact direct de l'entretien sur le prix dpe maison ancienne et le coût des diagnostics.
Il est donc crucial de veiller à l'entretien de votre bien. En prenant soin de votre maison, vous pouvez non seulement minimiser les coûts associés au DPE, mais aussi optimiser le prix DPE maison ancienne sur le marché. Pourquoi ne pas contacter Légimétrie dès aujourd'hui pour discuter de vos besoins en matière de diagnostic ? Nous sommes là pour vous aider à naviguer dans ces préoccupations et à vous assurer que votre maison reste un investissement précieux.

Système de chauffage : Impact sur le coût du DPE
Le système de chauffage de votre maison a un impact direct sur le [[[[[prix dpe maison ancienne](https://legimetrie.fr/blog/10-diagnostics-immobiliers-essentiels-plan-de-cuques)](https://legimetrie.fr/diagnostic-immobilier-allauch-13190.html)](https://legimetrie.fr/blog/10-diagnostics-immobiliers-essentiels-plan-de-cuques)](https://legimetrie.fr/diagnostic-immobilier-allauch-13190.html)](https://legimetrie.fr/diagnostic-immobilier-allauch-13190.html). Avez-vous déjà pensé à la manière dont un ancien système, comme une chaudière à fioul, pourrait affecter votre note ? Ces maisons sont souvent pénalisées, ce qui peut entraîner des coûts de diagnostic plus élevés, notamment en ce qui concerne le prix dpe maison ancienne. En fait, environ 35 % des biens classés F, souvent équipés de systèmes de chauffage obsolètes, pourraient voir leur prix dpe maison ancienne amélioré grâce à la réforme du DPE prévue pour 2026.
En revanche, les maisons qui utilisent des systèmes modernes, tels que les pompes à chaleur ou les chaudières à condensation, sont susceptibles d'obtenir une meilleure note en matière de performance. Ces systèmes contemporains ne se contentent pas de réduire les coûts liés au DPE, ils améliorent également l'efficacité globale de votre logement. Imaginez une maison bien isolée avec une pompe à chaleur : le prix DPE maison ancienne pourrait passer de la classe E à la classe C, entraînant une diminution significative de vos factures énergétiques.
Investir dans des systèmes de chauffage performants est donc bénéfique non seulement pour l'environnement, mais aussi pour le prix dpe maison ancienne sur le marché immobilier. Comme le souligne Julien Besnard, fondateur de Casam, "les propriétaires bailleurs vont également retrouver des marges de manœuvre qu’ils n’avaient pas toujours quand leur logement est chauffé à l’électricité." Alors, pourquoi ne pas envisager une mise à niveau ? Cela pourrait faire toute la différence.

Isolation : Rôle dans le coût du DPE
L'isolation est un élément clé qui influence le prix DPE maison ancienne. Avez-vous déjà pensé à l'impact d'une bonne isolation sur votre maison ? Une maison bien isolée, avec des murs, des combles et des fenêtres efficaces, peut offrir une performance énergétique bien supérieure. Cela peut non seulement diminuer le coût du diagnostic, mais aussi vous faire économiser sur vos factures d'énergie en tenant compte du prix dpe maison ancienne. En revanche, une mauvaise isolation peut entraîner une consommation d'énergie élevée, ce qui se traduit par un DPE moins favorable et un prix DPE maison ancienne plus élevé.
Saviez-vous qu'environ 600 000 logements en France sont classés G, souvent à cause d'une isolation insuffisante ? Cela souligne l'ampleur du problème et l'urgence d'agir. Les propriétaires sont donc fortement incités à investir dans des travaux d'isolation. Non seulement cela améliore leur DPE, mais cela contribue également à augmenter le prix dpe maison ancienne.
Des études montrent que les maisons bien isolées peuvent réduire les coûts de diagnostic de 10 à 20 %. Cela démontre à quel point une bonne isolation est cruciale pour optimiser la performance énergétique et diminuer les dépenses associées au prix dpe maison ancienne. En outre, les recommandations de l'audit en matière d'énergie soulignent que des travaux d'isolation thermique, comme l'amélioration de l'isolation des murs et des combles, sont essentiels pour atteindre une meilleure classe DPE, ce qui affecte le prix dpe maison ancienne.
Alors, pourquoi attendre ? Pensez à l'impact que cela pourrait avoir sur votre confort et vos finances. Contactez Légimétrie pour explorer vos options d'isolation et améliorer votre DPE dès aujourd'hui.

Efficacité énergétique des appareils : Influence sur le prix du DPE
L'efficacité énergétique des appareils électroménagers est essentielle pour maîtriser le coût du prix DPE maison ancienne. Avez-vous déjà pensé à l'impact de vos anciens appareils, comme les réfrigérateurs et les lave-linge, sur votre consommation d'énergie ? Par exemple, un réfrigérateur combiné consomme en moyenne 346 kWh par an, ce qui peut représenter environ 87 € sur votre facture d'électricité. En revanche, les modèles récents, plus économiques, peuvent réduire cette consommation de manière significative.
En remplaçant vos appareils énergivores par des modèles modernes et efficaces, vous pouvez non seulement améliorer votre DPE, mais aussi diminuer le prix dpe maison ancienne tout en réalisant des économies substantielles sur vos factures d'énergie. Saviez-vous que le coût annuel du chauffage électrique d'une maison peut atteindre 1 085 € ? Des appareils performants peuvent diminuer cette dépense, vous permettant ainsi de mieux gérer votre budget.
Des experts soulignent que "les logements ne sont désormais jugés que sur leur consommation énergétique, mais aussi sur leur impact environnemental" (source : Spotissime). Cela renforce l'importance de mettre à niveau vos appareils. En anticipant ces changements, vous pouvez éviter des sanctions liées aux nouvelles réglementations, comme l'[[[[interdiction de louer des logements classés G à partir de 2025](https://spotissime.fr/le-dpe-et-ses-nouvelles-restrictions-en-2025-ce-que-vous-devez-savoir)](https://spotissime.fr/le-dpe-et-ses-nouvelles-restrictions-en-2025-ce-que-vous-devez-savoir)](https://spotissime.fr/le-dpe-et-ses-nouvelles-restrictions-en-2025-ce-que-vous-devez-savoir)](https://spotissime.fr/le-dpe-et-ses-nouvelles-restrictions-en-2025-ce-que-vous-devez-savoir), tout en maintenant le prix dpe maison ancienne sur le marché immobilier.
Investir dans des appareils électroménagers modernes et économes en énergie est donc une démarche à la fois écologique et financièrement judicieuse. Par exemple, remplacer un vieux lave-linge par un modèle économe peut réduire la consommation d'énergie de 200 kWh par an, entraînant une économie d'environ 50 € sur votre facture d'électricité. De plus, des aides financières comme MaPrimeRénov sont disponibles pour vous aider à financer ces rénovations. Pourquoi ne pas envisager cette opportunité pour améliorer votre confort et réduire vos coûts à long terme ?

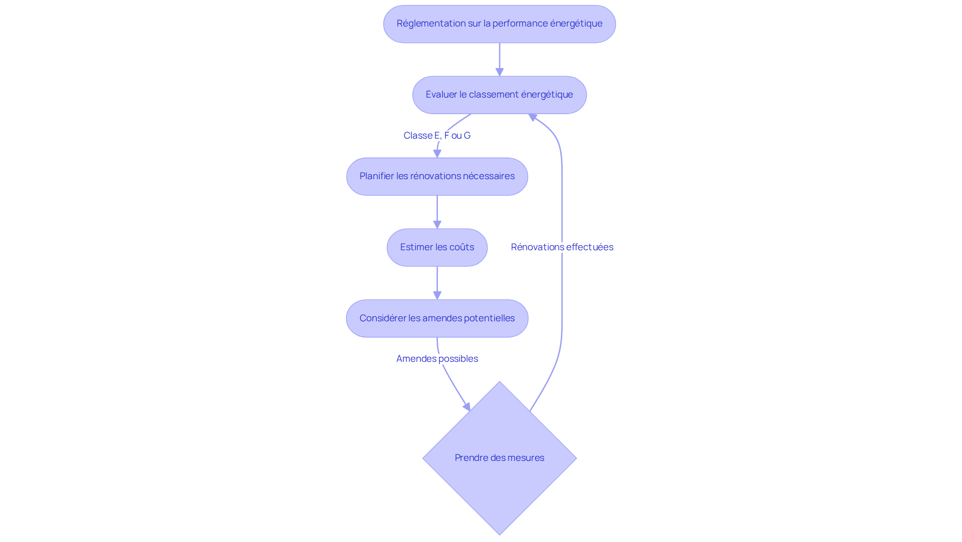
Réglementation : Impact sur le coût du DPE
La réglementation sur la performance énergétique peut susciter des inquiétudes chez les propriétaires de maison. Avec l'introduction de nouvelles normes, il est essentiel de comprendre que des coûts supplémentaires, notamment le [[[[[prix dpe maison ancienne](https://legimetrie.fr/diagnostic-immobilier-carqueiranne-83320.html)](https://legimetrie.fr/diagnostic-immobilier-carqueiranne-83320.html)](https://legimetrie.fr/diagnostic-immobilier-carqueiranne-83320.html)](https://legimetrie.fr/diagnostic-immobilier-carqueiranne-83320.html)](https://legimetrie.fr/diagnostic-immobilier-carqueiranne-83320.html), peuvent survenir pour se conformer aux exigences. À partir de 2025, un audit énergétique sera obligatoire pour les maisons classées E, F ou G, ce qui pourrait avoir un impact sur le prix dpe maison ancienne pour ceux qui envisagent de vendre ou de louer leur bien.
Prenons l'exemple des logements classés G. Ces propriétés, concernant le prix dpe maison ancienne, ne pourront plus être mises en location, ce qui signifie que les propriétaires devront investir dans des travaux de rénovation, comme l'isolation des murs intérieurs, pour atteindre au moins la classe F. Ces rénovations peuvent avoir un impact sur le prix dpe maison ancienne, pouvant coûter plusieurs milliers d'euros. Cependant, l'isolation des murs intérieurs présente des avantages notables, tels qu'une amélioration du confort thermique et acoustique, des éléments cruciaux pour attirer des locataires potentiels.
De plus, les amendes pour non-conformité, pouvant atteindre 3 000 €, ajoutent une pression financière supplémentaire. Il est donc crucial pour les propriétaires de planifier ces dépenses, y compris le prix dpe maison ancienne, dans leur budget. Rappelons que la durée de validité d'un DPE est de 10 ans pour les diagnostics réalisés après le 1er juillet 2021.
Les nouvelles normes de performance, qui incluent des critères comme l'isolation thermique et l'efficacité des systèmes de chauffage, nécessitent également des investissements pour améliorer le prix DPE des maisons anciennes. Ainsi, il est important d'être proactif dans la mise à jour de votre DPE et dans la planification des travaux collectifs, comme le PPPT, pour éviter des conséquences financières et réglementaires à long terme.
Alors, êtes-vous prêt à prendre les mesures nécessaires pour vous conformer à ces nouvelles exigences ? Contactez Légimétrie pour découvrir comment nous pouvons vous aider à naviguer dans ces changements.

Aides financières : Influence sur le prix du DPE
Les aides financières accessibles aux propriétaires sont cruciales pour alléger les coûts liés au diagnostic de performance. Avez-vous déjà pensé à la manière dont ces dispositifs pourraient vous aider ? Des programmes comme MaPrimeRénov' offrent un soutien significatif, couvrant une partie des frais liés aux diagnostics et aux travaux d'amélioration des performances énergétiques. En 2023, environ 85 % des dossiers MaPrimeRénov' ont été engagés, ce qui montre à quel point ces aides sont essentielles pour financer les rénovations.
Pour les ménages aux ressources modestes, l'aide pour l'installation d'une pompe à chaleur air/eau peut atteindre 4 000 €. Cela peut vraiment alléger le coût des travaux nécessaires pour améliorer le DPE. De plus, saviez-vous que 71 600 logements ont engagé des rénovations d’envergure en 2023, avec des économies d’énergie attendues de 0,9 TWh/an ?
Il est donc essentiel de se renseigner sur ces dispositifs d'aide pour réduire le prix dpe maison ancienne et optimiser la performance de votre maison. En intégrant ces aides dans votre planification financière, vous pouvez non seulement améliorer la valeur de votre bien, mais aussi vous conformer aux exigences réglementaires croissantes concernant l'efficacité énergétique.
N'oubliez pas que pour bénéficier de ces aides, il est nécessaire de faire appel à un professionnel RGE, comme un administrateur de biens, qui joue un rôle clé dans la gestion des projets de rénovation et l'optimisation des aides financières. D'autres dispositifs, tels que les primes CEE et l'éco-prêt à taux zéro, peuvent également être envisagés pour compléter le financement des travaux. Pourquoi ne pas explorer ces options dès aujourd'hui ?

Conclusion
L'importance du diagnostic de performance énergétique (DPE) pour les maisons anciennes est indéniable. Avec des réglementations qui évoluent sans cesse et des exigences de performance énergétique de plus en plus strictes, il est essentiel pour vous, propriétaires, de comprendre les divers facteurs qui influencent le prix DPE de votre bien. Ce diagnostic ne se limite pas à une simple évaluation ; il constitue un outil précieux pour garantir la valeur de votre propriété sur le marché immobilier.
Quelles sont vos préoccupations concernant la performance énergétique de votre maison ? Au fil de cet article, nous avons mis en lumière plusieurs éléments cruciaux :
- L'âge de la maison
- Sa taille
- Sa localisation
- Son état général
- Le système de chauffage
- L'isolation
- L'efficacité énergétique des appareils
- Les réglementations en vigueur
Chacun de ces facteurs joue un rôle significatif dans la détermination du coût du DPE. Il est impératif de les considérer pour optimiser la performance énergétique de votre maison. De plus, saviez-vous que des aides financières sont disponibles pour alléger ces coûts ? Cela rend les rénovations nécessaires plus accessibles.
En somme, prendre conscience des différents facteurs impactant le prix DPE des maisons anciennes est essentiel pour naviguer dans le marché immobilier actuel. Nous vous recommandons de vous rapprocher de professionnels comme Légimétrie pour bénéficier de conseils adaptés et d'un diagnostic précis. En investissant dans l'amélioration de la performance énergétique de votre bien, vous vous conformez non seulement aux exigences réglementaires, mais vous augmentez également sa valeur et sa compétitivité sur le marché. Alors, n'attendez plus pour agir et protéger votre investissement.
Foire aux questions
Qu'est-ce que Légimétrie propose pour les maisons anciennes ?
Légimétrie propose des services de diagnostic de performance thermique (DPE) adaptés aux maisons anciennes, fournissant des évaluations détaillées de la consommation d'énergie et des recommandations pour améliorer l'efficacité énergétique.
Pourquoi est-il important de faire un DPE pour les maisons anciennes ?
Près de 50 % des logements privés en France ont été construits avant 1948, et ces maisons peuvent être classées F ou G, ce qui entraînera une interdiction progressive de location à partir de 2025. Un DPE aide à identifier les améliorations nécessaires et peut éviter une dévaluation potentielle de la propriété.
Quels autres diagnostics Légimétrie propose-t-il en plus du DPE ?
En plus du DPE, Légimétrie propose des diagnostics avant travaux, tels que le repérage de l'amiante, le repérage du plomb, et des états des lieux pour garantir la conformité réglementaire.
Comment l'âge de la maison influence-t-il le coût du DPE ?
L'âge de la maison peut affecter le coût du DPE, car les maisons anciennes, surtout celles construites avant 1948, présentent souvent des déperditions thermiques importantes. Le coût d'un audit énergétique pour ces maisons varie entre 500 et 1 000 €, avec un prix moyen de 754 €.
Quel est l'impact de la taille de la maison sur le prix du DPE ?
La taille de la maison influence le prix du DPE, car une maison plus spacieuse nécessite un diagnostic plus approfondi. Par exemple, le coût d'un DPE pour une maison de 200 m² peut atteindre environ 250 €, tandis qu'un DPE pour un appartement de 50 m² se situe autour de 150 €.
Quel est le prix moyen du DPE pour une maison ancienne de taille moyenne ?
Le prix moyen du DPE pour une maison ancienne de taille moyenne (90 à 120 m²) est estimé à environ 202,97 €, marquant une augmentation de 6,28 % par rapport à l'année précédente.
Que doivent faire les propriétaires de maisons classées F ou G ?
Les propriétaires de maisons classées F ou G doivent envisager des travaux de rénovation pour améliorer l'efficacité énergétique de leur logement afin d'éviter des décotes futures sur la valeur de leur bien.
Comment obtenir un devis précis pour un DPE ?
Il est conseillé de contacter plusieurs techniciens immobiliers pour comparer les prix du DPE, qui varient entre 100 et 250 euros selon les spécificités de votre bien immobilier.
List of Sources
- Légimétrie : Services de diagnostic de performance énergétique pour maisons anciennes
- DPE : nouvelle réglementation 2026 - ECOinfos (https://les-energies-renouvelables.eu/dpe-nouvelle-reglementation-2026-ce-qui-change)
- Vente de maison DPE E : Ce qui change en 2026 (https://ithaque-renovation.fr/post/vente-de-maison-dpe-e)
- insee.fr (https://insee.fr/fr/statistiques/8257196)
- Performance énergétique des logements en France| Statista (https://fr.statista.com/statistiques/1057250/performance-energetique-logements-francais)
- Le parc de logements par classe de performance énergétique au 1er janvier 2024 (https://statistiques.developpement-durable.gouv.fr/le-parc-de-logements-par-classe-de-performance-energetique-au-1er-janvier-2024)
- Âge de la maison : Impact sur le coût du DPE
- Logement - De nombreux DPE invalides à compter du 1er janvier - Actualité - UFC-Que Choisir (https://quechoisir.org/actualite-logement-de-nombreux-dpe-invalides-a-compter-du-1er-janvier-n131782)
- insee.fr (https://insee.fr/fr/statistiques/8257196)
- DPE d'une Maison ancienne Avant 1948 : ce que vous devez savoir (https://dimo-diagnostic.net/actualite-diagnostic-immobilier/dpe-maison-avant-1948)
- Prix du DPE d'une maison ancienne : SeLoger fait le point (https://edito.seloger.com/conseils-d-experts/vendre/prix-dpe-risque-d-augmenter-seloger-point-article-18985.html)
- Impact du DPE sur le prix de vente et la location en 2026 (https://blog.maslow.immo/impact-dpe)
- Taille de la maison : Influence sur le prix du DPE
- kiwidiag.com (https://kiwidiag.com/blog/prix-du-dpe-etude)
- maisonapart.com (https://maisonapart.com/edito/immobilier-logement/acheter-louer-investir/dpe-2025---quel-impact-sur-les-prix-de-vente-et-le-14039.php)
- Impact du DPE sur le prix de vente et la location en 2026 (https://blog.maslow.immo/impact-dpe)
- Combien coûte un DPE en 2025 ? (https://plan-immobilier.fr/actualites-immobilieres/combien-coute-un-dpe-en-2025)
- hosman.co (https://hosman.co/blog/dpe-2025-reglementations-tendances-conseils)
- Localisation : Facteur déterminant du coût du DPE
- Prix DPE : où trouver les DPE les moins chers ? Comparatif 2026 (https://nevatony.fr/diagnostic-immobilier/dpe/prix-dpe)
- Combien coûte un DPE en 2025 ? (https://plan-immobilier.fr/actualites-immobilieres/combien-coute-un-dpe-en-2025)
- Pourquoi le prix d'un DPE est-il différent selon les régions ? (https://maitrediagnostic.com/pourquoi-le-prix-dun-dpe-est-il-different-selon-les-regions)
- État de la maison : Influence sur le prix du DPE
- Prix des diagnostics immobiliers en 2025 : une disparité marquée selon les départements (https://immomatin.com/evaluation/sites-evaluation/prix-des-diagnostics-immobiliers-en-2025-une-disparite-marquee-selon-les-departements.html)
- Quels sont les changements pour le DPE en 2025 ? (https://jelouebien.com/2025/08/26/dpe-ce-qui-change-en-2025)
- hosman.co (https://hosman.co/blog/dpe-2025-reglementations-tendances-conseils)
- Le parc de logements par classe de performance énergétique au 1er janvier 2024 (https://statistiques.developpement-durable.gouv.fr/le-parc-de-logements-par-classe-de-performance-energetique-au-1er-janvier-2024)
- Ce qu’il faut savoir sur le diagnostic de performance énergétique (DPE) (https://economie.gouv.fr/particuliers/gerer-mon-argent/investir-dans-limmobilier/ce-quil-faut-savoir-sur-le-diagnostic-de)
- Système de chauffage : Impact sur le coût du DPE
- Réforme du DPE au 1er janvier 2026 : quel impact pour les logements chauffés à l’électricité ? (https://gererseul.com/reforme-du-dpe-au-1er-janvier-2026-quel-impact-pour-les-logements-chauffes-a-lelectricite)
- Le DPE en 2026 : 50 % des logements chauffés à l'électricité reclassés et 850 000 passoires énergétiques requalifiées - Journal de l'Agence (https://journaldelagence.com/1406613-le-dpe-en-2026-50-des-logements-chauffes-a-lelectricite-reclasses-et-850-000-passoires-energetiques-requalifiees)
- DPE : nouvelle réglementation 2026 - ECOinfos (https://les-energies-renouvelables.eu/dpe-nouvelle-reglementation-2026-ce-qui-change)
- Un nouveau DPE au 1er janvier 2026 pour favoriser le chauffage électrique (https://economie.gouv.fr/actualites/un-nouveau-dpe-au-1er-janvier-2026-pour-favoriser-le-chauffage-electrique)
- Isolation : Rôle dans le coût du DPE
- Effets de l'isolation thermique des logements sur la consommation réelle d'énergie résidentielle - Documents de travail - 2025-16 | Insee (https://insee.fr/fr/statistiques/8607754)
- DPE 2025 : nouvelles obligations pour les propriétaires ! (https://monmarcheimmobilier.fr/conseil/nouvelle-reglementation-dpe-2025)
- Vente de maison DPE E : Ce qui change en 2026 (https://ithaque-renovation.fr/post/vente-de-maison-dpe-e)
- Diagnostic de performance énergétique - DPE | Ministères Aménagement du territoire Transition écologique (https://ecologie.gouv.fr/politiques-publiques/diagnostic-performance-energetique-dpe)
- Efficacité énergétique des appareils : Influence sur le prix du DPE
- DPE 2025 : nouvelles obligations pour les propriétaires ! (https://monmarcheimmobilier.fr/conseil/nouvelle-reglementation-dpe-2025)
- Réforme du DPE au 1er janvier 2026 : quel impact pour les logements chauffés à l’électricité ? (https://gererseul.com/reforme-du-dpe-au-1er-janvier-2026-quel-impact-pour-les-logements-chauffes-a-lelectricite)
- Tableau de consommation des appareils électroménagers (https://otovo.fr/blog/energie/tableau-consommation-electromenagers)
- Le DPE et ses nouvelles restrictions en 2025 : ce que vous devez savoir - Spotissime (https://spotissime.fr/le-dpe-et-ses-nouvelles-restrictions-en-2025-ce-que-vous-devez-savoir)
- egs-energies.fr (https://egs-energies.fr/conseils-et-actualites/dpe-changements-2025)
- Réglementation : Impact sur le coût du DPE
- DPE 2025 : nouvelles obligations pour les propriétaires ! (https://monmarcheimmobilier.fr/conseil/nouvelle-reglementation-dpe-2025)
- Vente de maison DPE E : Ce qui change en 2026 (https://ithaque-renovation.fr/post/vente-de-maison-dpe-e)
- DPE : Pourquoi la part de biens E a miraculeusement diminué depuis le 1er janvier 2025 ? (https://journaldelagence.com/1408452-dpe-pourquoi-la-part-de-biens-e-a-miraculeusement-diminue-depuis-le-1er-janvier-2025)
- Nouvelle loi DPE 2025 pour les propriétaires : préparez-vous dès maintenant - Lamy (https://lamy-immobilier.fr/le-guide-immo/eco-renovation/nouvelle-loi-dpe-2025)
- Aides financières : Influence sur le prix du DPE
- economie.gouv.fr (https://economie.gouv.fr/particuliers/faire-des-economies-denergie/maprimerenov-parcours-par-geste-la-prime-pour-la-renovation-energetique)
-
DPE, aides financières : ce qui change en 2025 (https://izi-by-edf-renov.fr/blog/changements-aides-janvier-2025)
- Vente de maison DPE E : Ce qui change en 2026 (https://ithaque-renovation.fr/post/vente-de-maison-dpe-e)
- particulier.hellio.com (https://particulier.hellio.com/blog/financement/maprimerenov-2025)
- Tableau de suivi de la rénovation énergétique dans le secteur résidentiel (https://statistiques.developpement-durable.gouv.fr/tableau-de-suivi-de-la-renovation-energetique-dans-le-secteur-residentiel)



